Suppr超能文献

生物信息学分析确定ZBTB16为肺癌和泛癌的潜在免疫生物标志物。

Bioinformatics analysis identifies ZBTB16 as a potential immune biomarker for lung cancer and pan-cancer.

作者信息

Shi Danfei, Cai Yunxiang, Zhu Di, Li Xinmin, Li Yong

机构信息

Department of Pathology, First Affiliated Hospital of Huzhou University, The First People's Hospital of Huzhou City, Huzhou, Zhejiang, China.

Department of Clinical Laboratory, First Affiliated Hospital of Huzhou University, The First People's Hospital of Huzhou City, Huzhou, Zhejiang, China.

出版信息

Front Genet. 2025 Jun 9;16:1541732. doi: 10.3389/fgene.2025.1541732. eCollection 2025.

Abstract

OBJECTIVE

Lung cancer (LC) is a deadly cancer and a challenging public health problem worldwide. The aim of this study is to use bioinformatics to analyze the potential of ZBTB16 as an immune biomarker in lung cancer and various other cancers.

METHODS

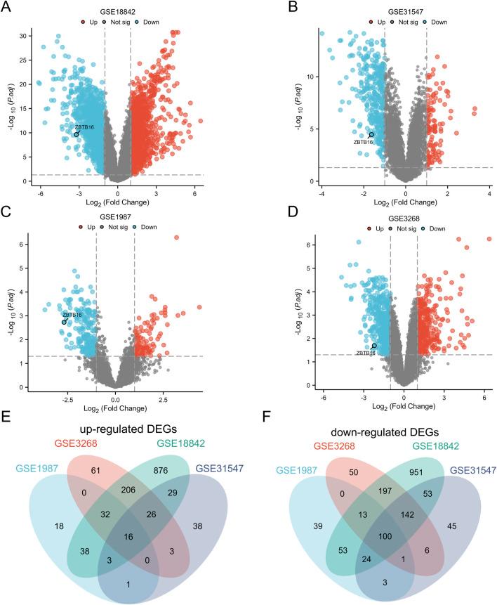
Overlapping differentially expressed genes (DEGs) in LC were selected from GSE3268, GSE 1987, GSE31547 and GSE18842 gene expression data sets. We conducted a comprehensive bioinformatics analysis of these differentially expressed genes, aiming to explore their enrichment functions and pathways, relative expression levels, interaction networks, and weighted gene co expression network (WGCNA) module analysis. Then, the potential role of ZBTB16 in the occurrence and progression of lung cancer was verified, and immune invasion analysis, pan-cancer analysis and mRNA-miRNA link analysis were performed.

RESULTS

There were 16 genes with increased expression and 100 genes with decreased expression. Among them, KEGG analysis showed that these DEGs were significantly involved in complement and coagulation cascades, as well as related pathways such as proximal tubular bicarbonate recovery. Previous studies have shown that ZBTB16 plays an important role in various systemic tumors, but its function in lung cancer has not been revealed. WGCNA analysis shows that ZBTB16 is significant in lung cancer. Therefore, we will focus our attention on ZBTB16. Then, TCGA database, Human Protein Atlas database, and whole blood qPCR testing were used to verify the differential expression of ZBTB16 in lung cancer, and immune invasion analysis of ZBTB16 in lung cancer, pan cancer analysis of ZBTB16, and mRNA miRNA linkage analysis of ZBTB16 were performed.

CONCLUSION

Three validation methods and pan cancer analysis all showed that the expression of ZBTB16 was reduced in lung cancer and various cancers, which may be a key gene for the occurrence and development of lung cancer and various cancers.

摘要

目的

肺癌(LC)是一种致命癌症,也是全球具有挑战性的公共卫生问题。本研究旨在利用生物信息学分析ZBTB16作为肺癌及其他多种癌症免疫生物标志物的潜力。

方法

从GSE3268、GSE 1987、GSE31547和GSE18842基因表达数据集中筛选出肺癌中重叠的差异表达基因(DEGs)。我们对这些差异表达基因进行了全面的生物信息学分析,旨在探索它们的富集功能和通路、相对表达水平、相互作用网络以及加权基因共表达网络(WGCNA)模块分析。然后,验证ZBTB16在肺癌发生和进展中的潜在作用,并进行免疫浸润分析、泛癌分析和mRNA-miRNA关联分析。

结果

有16个基因表达上调,100个基因表达下调。其中,KEGG分析表明这些DEGs显著参与补体和凝血级联反应,以及近端肾小管碳酸氢盐重吸收等相关通路。先前的研究表明ZBTB16在各种系统性肿瘤中发挥重要作用,但其在肺癌中的功能尚未揭示。WGCNA分析表明ZBTB1在肺癌中具有显著性。因此,我们将重点关注ZBTB16。然后,利用TCGA数据库、人类蛋白质图谱数据库和全血qPCR检测验证ZBTB16在肺癌中的差异表达,并对ZBTB16进行肺癌免疫浸润分析、ZBTB16泛癌分析和ZBTB16的mRNA miRNA关联分析。

结论

三种验证方法和泛癌分析均表明,ZBTB16在肺癌和多种癌症中的表达降低,这可能是肺癌和多种癌症发生发展的关键基因。

https://cdn.ncbi.nlm.nih.gov/pmc/blobs/2b95/12183232/79a5228cbbcd/fgene-16-1541732-g001.jpg

文献检索

告别复杂PubMed语法,用中文像聊天一样搜索,搜遍4000万医学文献。AI智能推荐,让科研检索更轻松。

立即免费搜索

文件翻译

保留排版,准确专业,支持PDF/Word/PPT等文件格式,支持 12+语言互译。

免费翻译文档

深度研究

AI帮你快速写综述,25分钟生成高质量综述,智能提取关键信息,辅助科研写作。

立即免费体验