• 文献检索
  • 文档翻译
  • 深度研究
  • 学术资讯
  • Suppr Zotero 插件Zotero 插件
  • 邀请有礼
  • 套餐&价格
  • 历史记录
应用&插件
Suppr Zotero 插件Zotero 插件浏览器插件Mac 客户端Windows 客户端微信小程序
定价
高级版会员购买积分包购买API积分包
服务
文献检索文档翻译深度研究API 文档MCP 服务
关于我们
关于 Suppr公司介绍联系我们用户协议隐私条款
关注我们

Suppr 超能文献

核心技术专利:CN118964589B侵权必究
粤ICP备2023148730 号-1Suppr @ 2026

文献检索

告别复杂PubMed语法,用中文像聊天一样搜索,搜遍4000万医学文献。AI智能推荐,让科研检索更轻松。

立即免费搜索

文件翻译

保留排版,准确专业,支持PDF/Word/PPT等文件格式,支持 12+语言互译。

免费翻译文档

深度研究

AI帮你快速写综述,25分钟生成高质量综述,智能提取关键信息,辅助科研写作。

立即免费体验

巴西中西部戈亚斯州野生哺乳动物、非常规宠物和蜱中梨形虫的调查

Survey of Piroplasmids in Wild Mammals, Unconventional Pets, and Ticks from Goiás State, Midwestern Brazil.

作者信息

Bittencourt Raphaela Bueno Mendes, Calchi Ana Cláudia, Neves Lucianne Cardoso, de Lima Nicolas Jalowitzki, Dos Santos Gabriel Cândido, Cardoso Ennya Rafaella Neves, Paula Warley Vieira de Freitas, Araújo Luciana Batalha de Miranda, Gonçalves Jessica Rocha, Sobreira Elisângela de Albuquerque, Baptista Luiz Alfredo Martins Lopes, Luz Hermes Ribeiro, André Marcos Rogério, Dantas-Torres Filipe, Krawczak Felipe da Silva

机构信息

Veterinary and Animal Science School, Federal University of Goiás, Goiânia 74605-220, GO, Brazil.

Vector-Borne Bioagents Laboratory (VBBL), Department of Pathology, Reproduction and One Health, Faculty of Agricultural and Veterinary Sciences, São Paulo State University (UNESP), Jaboticabal 14884-900, SP, Brazil.

出版信息

Pathogens. 2025 Jun 12;14(6):585. doi: 10.3390/pathogens14060585.

DOI:10.3390/pathogens14060585
PMID:40559593
原文链接:https://pmc.ncbi.nlm.nih.gov/articles/PMC12195790/
Abstract

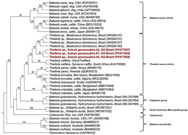
Tick-borne piroplasmids are apicomplexan protozoa that infect a wide range of vertebrate hosts, with significant implications for animal and human health. This study investigated the occurrence and genetic diversity of piroplasmids in wild mammals, unconventional pets, and associated ticks in Goiás state, midwestern Brazil. Between April 2023 and January 2024, 105 blood samples, 22 tissue samples, and 300 ticks were collected from 21 mammalian species housed in wildlife screening centers, zoos, and veterinary clinics. Molecular screening targeting the 18S rRNA gene of piroplasmids detected a 25.7% (27/105) overall positivity, with gray brockets () and South American tapirs () showing the highest infection rates. Three tick samples tested positive, including two nymphs and a male of collected from a tapir and capybara () was reported, for the first time, in cougars () from Goiás state, midwestern Brazil, indicating the role of this feline as a host of this parasite. was confirmed in a capybara, and in tapirs. Phylogenetic analyses clustered gray brockets-associated sequences with sp. previously detected in Neotropical deer from Brazil and . While the phylogenetic analysis of amino acid sequences of the cytochrome c oxidase subunit III separated genotypes detected in from , -based phylogenetic inferences clustered the genotypes detected in with , suggesting host-specific evolutionary lineages. These findings contribute to the understanding of Piroplasmida diversity and circulation in South American wild mammals, emphasizing the need for enhanced molecular surveillance to elucidate transmission dynamics, assess potential health risks, and contribute to the establishment of wildlife conservation and One Health strategies.

摘要

蜱传梨形虫是顶复门原生动物,可感染多种脊椎动物宿主,对动物和人类健康具有重大影响。本研究调查了巴西中西部戈亚斯州野生哺乳动物、非常规宠物及其相关蜱中梨形虫的发生情况和遗传多样性。在2023年4月至2024年1月期间,从野生动物筛查中心、动物园和兽医诊所饲养的21种哺乳动物物种中采集了105份血液样本、22份组织样本和300只蜱。针对梨形虫18S rRNA基因的分子筛查检测到总体阳性率为25.7%(27/105),灰短角鹿()和南美貘()的感染率最高。三个蜱样本检测呈阳性,包括从一只貘身上采集的两只若虫和一只雄性 ,并且首次在巴西中西部戈亚斯州的美洲狮()中报告了 ,这表明这种猫科动物作为这种寄生虫的宿主的作用。在一只水豚中确认了 ,在貘中确认了 。系统发育分析将与灰短角鹿相关的 序列与先前在巴西新热带鹿和 中检测到的 种聚类在一起。虽然细胞色素c氧化酶亚基III氨基酸序列的系统发育分析将在 中检测到的 基因型与 分开,但基于 的系统发育推断将在 中检测到的基因型与 聚类在一起,表明宿主特异性进化谱系。这些发现有助于了解南美野生哺乳动物中梨形虫的多样性和传播情况,强调需要加强分子监测以阐明传播动态、评估潜在健康风险,并为建立野生动物保护和“同一健康”战略做出贡献。

https://cdn.ncbi.nlm.nih.gov/pmc/blobs/a335/12195790/42ddc7982dd2/pathogens-14-00585-g006.jpg
https://cdn.ncbi.nlm.nih.gov/pmc/blobs/a335/12195790/ef98e083a304/pathogens-14-00585-g001.jpg
https://cdn.ncbi.nlm.nih.gov/pmc/blobs/a335/12195790/14bd16035627/pathogens-14-00585-g002.jpg
https://cdn.ncbi.nlm.nih.gov/pmc/blobs/a335/12195790/cdbc1e11d1b9/pathogens-14-00585-g003.jpg
https://cdn.ncbi.nlm.nih.gov/pmc/blobs/a335/12195790/8489c1217743/pathogens-14-00585-g004.jpg
https://cdn.ncbi.nlm.nih.gov/pmc/blobs/a335/12195790/c1761e4a96c8/pathogens-14-00585-g005.jpg
https://cdn.ncbi.nlm.nih.gov/pmc/blobs/a335/12195790/42ddc7982dd2/pathogens-14-00585-g006.jpg
https://cdn.ncbi.nlm.nih.gov/pmc/blobs/a335/12195790/ef98e083a304/pathogens-14-00585-g001.jpg
https://cdn.ncbi.nlm.nih.gov/pmc/blobs/a335/12195790/14bd16035627/pathogens-14-00585-g002.jpg
https://cdn.ncbi.nlm.nih.gov/pmc/blobs/a335/12195790/cdbc1e11d1b9/pathogens-14-00585-g003.jpg
https://cdn.ncbi.nlm.nih.gov/pmc/blobs/a335/12195790/8489c1217743/pathogens-14-00585-g004.jpg
https://cdn.ncbi.nlm.nih.gov/pmc/blobs/a335/12195790/c1761e4a96c8/pathogens-14-00585-g005.jpg
https://cdn.ncbi.nlm.nih.gov/pmc/blobs/a335/12195790/42ddc7982dd2/pathogens-14-00585-g006.jpg

相似文献

1
Survey of Piroplasmids in Wild Mammals, Unconventional Pets, and Ticks from Goiás State, Midwestern Brazil.巴西中西部戈亚斯州野生哺乳动物、非常规宠物和蜱中梨形虫的调查
Pathogens. 2025 Jun 12;14(6):585. doi: 10.3390/pathogens14060585.
2
Using Digital PCR to Unravel the Occurrence of Piroplasmids, spp., and spp. in Wild Animals from Brazil.利用数字PCR技术揭示巴西野生动物中巴贝斯虫属、泰勒虫属和巴贝斯虫科的发生情况。
Pathogens. 2025 Jun 6;14(6):567. doi: 10.3390/pathogens14060567.
3
Diversity of spp. (Piroplasmida: Theileriidae) in Wild Felids from Brazil and Argentina.巴西和阿根廷野生猫科动物中梨形虫目泰勒科原虫的多样性
Pathogens. 2025 Feb 4;14(2):148. doi: 10.3390/pathogens14020148.
4
A survey for piroplasmids in questing Ixodes fuscipes ticks reveals undescribed Babesia lineages in Uruguay.对饥饿的棕褐硬蜱中梨浆虫的一项调查揭示了乌拉圭未描述的巴贝斯虫谱系。
Parasit Vectors. 2025 Jun 18;18(1):225. doi: 10.1186/s13071-025-06866-0.
5
Phylogenetic Inferences Based on Distinct Molecular Markers Confirm a Novel Species ( nov. sp.) in Capybaras () and Associated Ticks.基于不同分子标记的系统发育推断证实水豚(Hydrochoerus hydrochaeris)及相关蜱虫中存在一个新物种(新物种)。
Microorganisms. 2023 Aug 6;11(8):2022. doi: 10.3390/microorganisms11082022.
6
Genetic diversity of Theileria spp. in deer (Artiodactyla: Cervidae) from Brazil.巴西鹿(偶蹄目:鹿科)中泰勒虫属的遗传多样性。
Parasitol Res. 2024 Nov 16;123(11):384. doi: 10.1007/s00436-024-08398-5.
7
First molecular detection of piroplasmids in non-hematophagous bats from Brazil, with evidence of putative novel species.首次在巴西非吸血蝙蝠中检测到梨形虫,有证据表明存在可能的新物种。
Parasitol Res. 2021 Jan;120(1):301-310. doi: 10.1007/s00436-020-06985-w. Epub 2020 Nov 26.
8
Prevalence and genetic diversity of Babesia microti in rodents from central and southern Shanxi, China.中国山西中部和南部啮齿动物中巴贝斯虫的流行情况及遗传多样性
Parasit Vectors. 2025 Jun 22;18(1):236. doi: 10.1186/s13071-025-06898-6.
9
The Piroplasmida Babesia, Cytauxzoon, and Theileria in farm and companion animals: species compilation, molecular phylogeny, and evolutionary insights.家畜和伴侣动物中的血孢子虫目巴贝斯虫、考克斯氏体和泰勒虫:物种综述、分子系统发育和进化见解。
Parasitol Res. 2022 May;121(5):1207-1245. doi: 10.1007/s00436-022-07424-8. Epub 2022 Jan 31.
10
Novel Babesia and Hepatozoon agents infecting non-volant small mammals in the Brazilian Pantanal, with the first record of the tick Ornithodoros guaporensis in Brazil.感染巴西潘塔纳尔非飞行小型哺乳动物的新型巴贝斯虫和肝簇虫病原体,以及巴西首次记录的瓜波雷钝缘蜱。
Ticks Tick Borne Dis. 2016 Apr;7(3):449-56. doi: 10.1016/j.ttbdis.2016.01.005. Epub 2016 Jan 12.

本文引用的文献

1
Diversity of spp. (Piroplasmida: Theileriidae) in Wild Felids from Brazil and Argentina.巴西和阿根廷野生猫科动物中梨形虫目泰勒科原虫的多样性
Pathogens. 2025 Feb 4;14(2):148. doi: 10.3390/pathogens14020148.
2
The Rhipicephalus sanguineus group: updated list of species, geographical distribution, and vector competence.血红扇头蜱种群:物种更新列表、地理分布及媒介能力
Parasit Vectors. 2024 Dec 27;17(1):540. doi: 10.1186/s13071-024-06572-3.
3
Genetic diversity of Theileria spp. in deer (Artiodactyla: Cervidae) from Brazil.巴西鹿(偶蹄目:鹿科)中泰勒虫属的遗传多样性。
Parasitol Res. 2024 Nov 16;123(11):384. doi: 10.1007/s00436-024-08398-5.
4
Cytauxzoon brasiliensis sp. nov. (Apicomplexa: Theileriidae), a new species infecting a little-spotted-cat (Leopardus tigrinus) (Carnivora: Felidae) from Brazil.巴西小斑猫(Leopardus tigrinus)(食肉目:猫科)新种细胞球虫(Apicomplexa:Theileriidae),巴西感染的一种小斑猫(Leopardus tigrinus)(食肉目:猫科)。
Syst Parasitol. 2024 Jul 30;101(5):53. doi: 10.1007/s11230-024-10178-9.
5
Phylogenetic Inferences Based on Distinct Molecular Markers Confirm a Novel Species ( nov. sp.) in Capybaras () and Associated Ticks.基于不同分子标记的系统发育推断证实水豚(Hydrochoerus hydrochaeris)及相关蜱虫中存在一个新物种(新物种)。
Microorganisms. 2023 Aug 6;11(8):2022. doi: 10.3390/microorganisms11082022.
6
Expanding the universe of Piroplasmids: morphological detection and phylogenetic positioning of putative novel piroplasmids in black-eared opossums (Didelphis aurita) from southeastern Brazil, with description of "South American Marsupialia Group" of Piroplasmida.扩大梨形虫的范围:在来自巴西东南部的黑耳负鼠(Didelphis aurita)中检测到可能的新型梨形虫的形态学特征,并进行系统发育定位,描述了“南美有袋目群”的梨形虫。
Parasitol Res. 2023 Jul;122(7):1519-1530. doi: 10.1007/s00436-023-07852-0. Epub 2023 May 17.
7
Co-infection by multiple vector-borne agents in wild ring-tailed coatis (Nasua nasua) from Iguaçu National Park, southern Brazil.巴西南部伊瓜苏国家公园野生环尾浣熊中多种媒介传播病原体的合并感染。
Sci Rep. 2023 Feb 1;13(1):1828. doi: 10.1038/s41598-023-29090-1.
8
nov. sp.: A Novel in Lowland Tapirs () from Two Different Biomes in Brazil.新物种:来自巴西两个不同生物群落的低地貘()中的一个新物种。 (注:原文括号处内容缺失,翻译可能存在一定局限性)
Microorganisms. 2022 Nov 23;10(12):2319. doi: 10.3390/microorganisms10122319.
9
Epidemiological compatibility of Amblyomma sculptum as possible vector and Panthera onca as reservoir of Cytauxzoon spp. in Midwestern Brazil.在巴西中西部,糙饰花蜱作为可能的媒介以及美洲豹作为泰勒虫属储存宿主的流行病学适应性。
Ticks Tick Borne Dis. 2022 Nov;13(6):102021. doi: 10.1016/j.ttbdis.2022.102021. Epub 2022 Aug 5.
10
The Piroplasmida Babesia, Cytauxzoon, and Theileria in farm and companion animals: species compilation, molecular phylogeny, and evolutionary insights.家畜和伴侣动物中的血孢子虫目巴贝斯虫、考克斯氏体和泰勒虫:物种综述、分子系统发育和进化见解。
Parasitol Res. 2022 May;121(5):1207-1245. doi: 10.1007/s00436-022-07424-8. Epub 2022 Jan 31.