• 文献检索
  • 文档翻译
  • 深度研究
  • 学术资讯
  • Suppr Zotero 插件Zotero 插件
  • 邀请有礼
  • 套餐&价格
  • 历史记录
应用&插件
Suppr Zotero 插件Zotero 插件浏览器插件Mac 客户端Windows 客户端微信小程序
定价
高级版会员购买积分包购买API积分包
服务
文献检索文档翻译深度研究API 文档MCP 服务
关于我们
关于 Suppr公司介绍联系我们用户协议隐私条款
关注我们

Suppr 超能文献

核心技术专利:CN118964589B侵权必究
粤ICP备2023148730 号-1Suppr @ 2026

文献检索

告别复杂PubMed语法,用中文像聊天一样搜索,搜遍4000万医学文献。AI智能推荐,让科研检索更轻松。

立即免费搜索

文件翻译

保留排版,准确专业,支持PDF/Word/PPT等文件格式,支持 12+语言互译。

免费翻译文档

深度研究

AI帮你快速写综述,25分钟生成高质量综述,智能提取关键信息,辅助科研写作。

立即免费体验

重组人源化胶原蛋白与烟酰胺联合使用可提高大鼠基底膜蛋白的表达水平并促进头发生长。

Recombinant humanized collagen combined with nicotinamide increases the expression level of rat basement membrane proteins and promotes hair growth.

作者信息

Zhou Youshiqi, Chen Boyu, Ye Shijia, Sun Haoyu, Wang Shuyue, Diao Xiaozhen, Wu Wenhui

机构信息

Department of Marine Biopharmacology, College of Food Science and Technology, Shanghai Ocean University, Shanghai, China.

Putuo Sub-Center of International Joint Research Center for Marine Biological Sciences, Zhoushan, China.

出版信息

Front Bioeng Biotechnol. 2025 Jun 12;13:1546779. doi: 10.3389/fbioe.2025.1546779. eCollection 2025.

DOI:10.3389/fbioe.2025.1546779
PMID:40574828
原文链接:https://pmc.ncbi.nlm.nih.gov/articles/PMC12198190/
Abstract

BACKGROUND

Hair follicle stem cells (HFSCs) play crucial roles in hair growth and are expected to be potential targets in regenerative medicine and tissue engineering.

METHOD

This study aims to investigate the positive effect on hair growth by the recombinant human collagen complex (RHC complex), composed of rhCOL III, rhCOL XVII, and rhCOL XXI, along with nicotinamide, both and , by HFSCs and rat models. The survival rate, function, and differentiation of HFSCs were investigated.

RESULTS

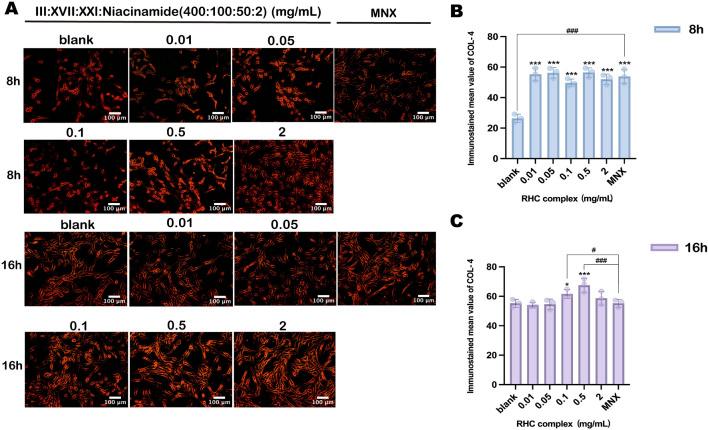
The CCK-8 experiment showed that the RHC complex was non-toxic to HFSCs, and the cell survival rate exceeded 80% after 8 and 16 h of treatment. The ELISA method showed that the RHC complex significantly increased the intracellular vascular endothelial growth factor (VEGF) levels. In addition, the increase in the content of trichohyalin (a key structural protein of hair) indicates that the structure and function of hair follicles may be enhanced. The expression levels of β-integrin and p63 were significantly upregulated, which are crucial for cell adhesion, migration, and maintenance of HFSCs homeostasis. In the rat model, significant hair growth was observed after a 7-day treatment period. The period of vigorous hair growth in rats was selected for immunofluorescence, enzyme-linked immunosorbent assay (ELISA) and hematoxylin-eosin (HE) staining analysis. The results showed that the RHC complex could promote the expression of Integrin, Laminin and Perlecan, which were conducive to maintaining the stability of the microenvironment of HFSCs. Additionally it facilitated the migration and differentiation of HFSCs, as evidenced by an increased number of hair follicles in HE-stained skin tissues. In conclusion, the RHC complex exhibited high HFSCs survival rates and enhanced the expression of HFSCs-associated factors and basement membrane proteins. These properties make the RHC complex a promising novel ingredient for promoting hair growth, preventing hair loss, and maintaining hair health.

摘要

背景

毛囊干细胞(HFSCs)在头发生长中起关键作用,有望成为再生医学和组织工程中的潜在靶点。

方法

本研究旨在通过由重组人III型胶原蛋白(rhCOL III)、重组人XVII型胶原蛋白(rhCOL XVII)和重组人XXI型胶原蛋白(rhCOL XXI)以及烟酰胺组成的重组人胶原蛋白复合物(RHC复合物),研究其对毛囊干细胞和大鼠模型毛发生长的积极作用。研究了毛囊干细胞的存活率、功能和分化情况。

结果

CCK-8实验表明,RHC复合物对毛囊干细胞无毒,处理8小时和16小时后细胞存活率超过80%。ELISA法表明,RHC复合物显著提高了细胞内血管内皮生长因子(VEGF)水平。此外,毛透明蛋白(头发的一种关键结构蛋白)含量的增加表明毛囊的结构和功能可能得到增强。β-整合素和p63的表达水平显著上调,这对细胞黏附、迁移和毛囊干细胞内环境稳态的维持至关重要。在大鼠模型中,治疗7天后观察到明显的毛发生长。选择大鼠毛发生长旺盛期进行免疫荧光、酶联免疫吸附测定(ELISA)和苏木精-伊红(HE)染色分析。结果表明,RHC复合物可促进整合素、层粘连蛋白和基底膜聚糖的表达,有利于维持毛囊干细胞微环境的稳定性。此外,它促进了毛囊干细胞的迁移和分化,HE染色的皮肤组织中毛囊数量增加证明了这一点。总之,RHC复合物表现出高毛囊干细胞存活率,并增强了毛囊干细胞相关因子和基底膜蛋白的表达。这些特性使RHC复合物成为促进毛发生长、预防脱发和维持头发健康的一种有前景的新型成分。

https://cdn.ncbi.nlm.nih.gov/pmc/blobs/2757/12198190/e93a9cf888a1/fbioe-13-1546779-g009.jpg
https://cdn.ncbi.nlm.nih.gov/pmc/blobs/2757/12198190/47fbab50fbf5/fbioe-13-1546779-g001.jpg
https://cdn.ncbi.nlm.nih.gov/pmc/blobs/2757/12198190/5014b360f907/fbioe-13-1546779-g002.jpg
https://cdn.ncbi.nlm.nih.gov/pmc/blobs/2757/12198190/5b6a890cbb8c/fbioe-13-1546779-g003.jpg
https://cdn.ncbi.nlm.nih.gov/pmc/blobs/2757/12198190/a91877b9e687/fbioe-13-1546779-g004.jpg
https://cdn.ncbi.nlm.nih.gov/pmc/blobs/2757/12198190/fe47979171b1/fbioe-13-1546779-g005.jpg
https://cdn.ncbi.nlm.nih.gov/pmc/blobs/2757/12198190/bab4dc6c684c/fbioe-13-1546779-g006.jpg
https://cdn.ncbi.nlm.nih.gov/pmc/blobs/2757/12198190/ccec56ad7e75/fbioe-13-1546779-g007.jpg
https://cdn.ncbi.nlm.nih.gov/pmc/blobs/2757/12198190/fcdaca642be8/fbioe-13-1546779-g008.jpg
https://cdn.ncbi.nlm.nih.gov/pmc/blobs/2757/12198190/e93a9cf888a1/fbioe-13-1546779-g009.jpg
https://cdn.ncbi.nlm.nih.gov/pmc/blobs/2757/12198190/47fbab50fbf5/fbioe-13-1546779-g001.jpg
https://cdn.ncbi.nlm.nih.gov/pmc/blobs/2757/12198190/5014b360f907/fbioe-13-1546779-g002.jpg
https://cdn.ncbi.nlm.nih.gov/pmc/blobs/2757/12198190/5b6a890cbb8c/fbioe-13-1546779-g003.jpg
https://cdn.ncbi.nlm.nih.gov/pmc/blobs/2757/12198190/a91877b9e687/fbioe-13-1546779-g004.jpg
https://cdn.ncbi.nlm.nih.gov/pmc/blobs/2757/12198190/fe47979171b1/fbioe-13-1546779-g005.jpg
https://cdn.ncbi.nlm.nih.gov/pmc/blobs/2757/12198190/bab4dc6c684c/fbioe-13-1546779-g006.jpg
https://cdn.ncbi.nlm.nih.gov/pmc/blobs/2757/12198190/ccec56ad7e75/fbioe-13-1546779-g007.jpg
https://cdn.ncbi.nlm.nih.gov/pmc/blobs/2757/12198190/fcdaca642be8/fbioe-13-1546779-g008.jpg
https://cdn.ncbi.nlm.nih.gov/pmc/blobs/2757/12198190/e93a9cf888a1/fbioe-13-1546779-g009.jpg

相似文献

1
Recombinant humanized collagen combined with nicotinamide increases the expression level of rat basement membrane proteins and promotes hair growth.重组人源化胶原蛋白与烟酰胺联合使用可提高大鼠基底膜蛋白的表达水平并促进头发生长。
Front Bioeng Biotechnol. 2025 Jun 12;13:1546779. doi: 10.3389/fbioe.2025.1546779. eCollection 2025.
2
Shen-Ying-Yang-Zhen formula promotes angiogenesis around hair follicles, alleviates oxidative stress, and inhibits hair follicle apoptosis through the VEGF/Akt/Caspase-9 signaling axis.申英养真方通过VEGF/Akt/Caspase-9信号轴促进毛囊周围血管生成,减轻氧化应激,并抑制毛囊凋亡。
Phytomedicine. 2025 Jun 15;145:156963. doi: 10.1016/j.phymed.2025.156963.
3
Systemic treatments for metastatic cutaneous melanoma.转移性皮肤黑色素瘤的全身治疗
Cochrane Database Syst Rev. 2018 Feb 6;2(2):CD011123. doi: 10.1002/14651858.CD011123.pub2.
4
Lnc056 Enhances Hair Follicle Stem Cells Proliferation by Binding Transcription Factor HNRNPUL1 to Up-Regulate TRIP6 Expression.长链非编码RNA 056通过结合转录因子HNRNPUL1上调TRIP6表达来增强毛囊干细胞增殖。
FASEB J. 2025 Jun 30;39(12):e70764. doi: 10.1096/fj.202500381R.
5
Levetiracetam add-on for drug-resistant focal epilepsy: an updated Cochrane Review.左乙拉西坦添加治疗耐药性局灶性癫痫:Cochrane系统评价的更新版
Cochrane Database Syst Rev. 2012 Sep 12;2012(9):CD001901. doi: 10.1002/14651858.CD001901.pub2.
6
L-borneol regulates rno-miR-127/ PODXL2 to promote hair follicle stem cells to repair skin wounds.左旋龙脑调节rno-miR-127/PODXL2以促进毛囊干细胞修复皮肤伤口。
Int Immunopharmacol. 2025 Jun 17;158:114847. doi: 10.1016/j.intimp.2025.114847. Epub 2025 May 15.
7
A rapid and systematic review of the clinical effectiveness and cost-effectiveness of topotecan for ovarian cancer.拓扑替康治疗卵巢癌的临床有效性和成本效益的快速系统评价。
Health Technol Assess. 2001;5(28):1-110. doi: 10.3310/hta5280.
8
Inhaled mannitol for cystic fibrosis.吸入用甘露醇治疗囊性纤维化。
Cochrane Database Syst Rev. 2018 Feb 9;2(2):CD008649. doi: 10.1002/14651858.CD008649.pub3.
9
Interventions for female pattern hair loss.女性型脱发的干预措施。
Cochrane Database Syst Rev. 2016 May 26;2016(5):CD007628. doi: 10.1002/14651858.CD007628.pub4.
10
Natalizumab for induction of remission in Crohn's disease.那他珠单抗用于诱导克罗恩病缓解
Cochrane Database Syst Rev. 2006 Jul 19(3):CD006097. doi: 10.1002/14651858.CD006097.

本文引用的文献

1
Recombinant human collagen XVII protects skin basement membrane integrity by inhibiting the MAPK and Wnt signaling pathways.重组人胶原蛋白 XVII 通过抑制 MAPK 和 Wnt 信号通路来保护皮肤基底膜的完整性。
Mol Med Rep. 2025 Apr;31(4). doi: 10.3892/mmr.2025.13465. Epub 2025 Feb 21.
2
Recombinant collagen for the repair of skin wounds and photo-aging damage.用于修复皮肤伤口和光老化损伤的重组胶原蛋白。
Regen Biomater. 2024 Sep 2;11:rbae108. doi: 10.1093/rb/rbae108. eCollection 2024.
3
Hair Thickness Growth Effect of Adenosine Complex in Male-/Female-Patterned Hair Loss via Inhibition of Androgen Receptor Signaling.
腺苷复合物通过抑制雄激素受体信号通路对男性/女性型脱发的毛发生长作用。
Int J Mol Sci. 2024 Jun 13;25(12):6534. doi: 10.3390/ijms25126534.
4
Decreased GATA3 levels cause changed mouse cutaneous innate lymphoid cell fate, facilitating hair follicle recycling.GATA3 水平降低导致小鼠皮肤固有淋巴细胞命运改变,促进毛囊再循环。
Dev Cell. 2024 Jul 22;59(14):1809-1823.e6. doi: 10.1016/j.devcel.2024.04.015. Epub 2024 May 8.
5
Adult hair follicle stem cells differentiate into neuronal cells in explanted rat intestinal tissue.成年毛囊干细胞在离体大鼠肠组织中分化为神经元细胞。
In Vitro Cell Dev Biol Anim. 2024 Jun;60(6):689-696. doi: 10.1007/s11626-024-00903-5. Epub 2024 Apr 24.
6
Recent progress in hair follicle stem cell markers and their regulatory roles.毛囊干细胞标志物及其调控作用的最新进展。
World J Stem Cells. 2024 Feb 26;16(2):126-136. doi: 10.4252/wjsc.v16.i2.126.
7
The influence of tag sequence on recombinant humanized collagen (rhCol) and the evaluation of rhCol on Schwann cell behaviors.标签序列对重组人源化胶原蛋白(rhCol)的影响及rhCol对雪旺细胞行为的评估。
Regen Biomater. 2023 Oct 16;10:rbad089. doi: 10.1093/rb/rbad089. eCollection 2023.
8
Local and systemic mechanisms that control the hair follicle stem cell niche.控制毛囊干细胞龛的局部和全身机制。
Nat Rev Mol Cell Biol. 2024 Feb;25(2):87-100. doi: 10.1038/s41580-023-00662-3. Epub 2023 Oct 30.
9
Matricellular Proteins in the Homeostasis, Regeneration, and Aging of Skin.细胞基质蛋白在皮肤的稳态、再生和衰老中的作用。
Int J Mol Sci. 2023 Sep 19;24(18):14274. doi: 10.3390/ijms241814274.
10
Perlecan: a review of its role in neurologic and musculoskeletal disease.基底膜聚糖:对其在神经和肌肉骨骼疾病中作用的综述
Front Physiol. 2023 May 30;14:1189731. doi: 10.3389/fphys.2023.1189731. eCollection 2023.