• 文献检索
  • 文档翻译
  • 深度研究
  • 学术资讯
  • Suppr Zotero 插件Zotero 插件
  • 邀请有礼
  • 套餐&价格
  • 历史记录
应用&插件
Suppr Zotero 插件Zotero 插件浏览器插件Mac 客户端Windows 客户端微信小程序
定价
高级版会员购买积分包购买API积分包
服务
文献检索文档翻译深度研究API 文档MCP 服务
关于我们
关于 Suppr公司介绍联系我们用户协议隐私条款
关注我们

Suppr 超能文献

核心技术专利:CN118964589B侵权必究
粤ICP备2023148730 号-1Suppr @ 2026

文献检索

告别复杂PubMed语法,用中文像聊天一样搜索,搜遍4000万医学文献。AI智能推荐,让科研检索更轻松。

立即免费搜索

文件翻译

保留排版,准确专业,支持PDF/Word/PPT等文件格式,支持 12+语言互译。

免费翻译文档

深度研究

AI帮你快速写综述,25分钟生成高质量综述,智能提取关键信息,辅助科研写作。

立即免费体验

拉伸应力通过Piezo1-Ca-Prkca信号通路促进颞下颌关节髁突软骨干细胞/祖细胞的软骨形成能力。

Tensile stress promotes the chondrogenic ability of condylar cartilage stem/progenitor cells in the temporomandibular joint via the Piezo1-Ca-Prkca pathway.

作者信息

Gong Wuyi, Yue Zhihang, Chu Haojun, Mi Xiaohui, Li Yongming

机构信息

Shanghai Engineering Research Center of Tooth Restoration and Regeneration & Tongji Research Institute of Stomatology & Department of Orthodontics, Shanghai Tongji Stomatological Hospital and Dental School, Tongji University, No.399 Middle Yanchang Road, Jing'an District, Shanghai, 200072, China.

出版信息

Stem Cell Res Ther. 2025 Jul 1;16(1):331. doi: 10.1186/s13287-025-04439-7.

DOI:10.1186/s13287-025-04439-7
PMID:40598380
原文链接:https://pmc.ncbi.nlm.nih.gov/articles/PMC12210528/
Abstract

BACKGROUND

Tensile force is a key regulator for condylar cartilage remodeling in the temporomandibular joint (TMJ), and this biomechanical characteristic underlies the mechanisms of mandibular growth modification in orthodontic practice. Cartilage stem/progenitor cells (CSPCs) in the superficial layer of condylar cartilage play an essential part in the development and remodeling of condylar cartilage. However, the regulatory role of tensile force on condylar CSPCs remains unclear. This study aimed to investigate the impact of tensile loading on condylar CSPCs and explore the molecular mechanisms within.

METHODS

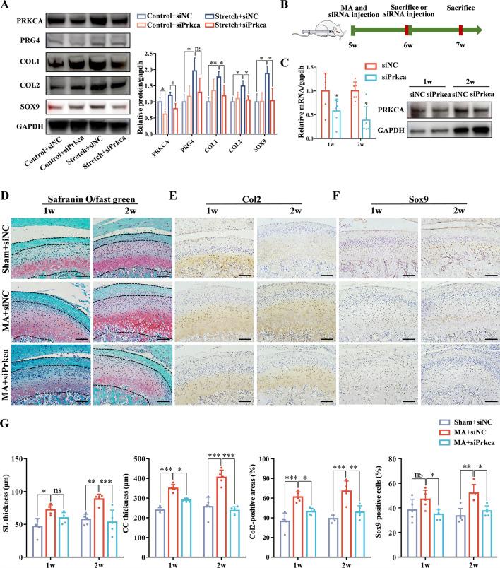
The mandibular advancement (MA) model was constructed to apply tensile force on the condylar cartilage in vivo. Flow cytometry and transcriptome sequencing were utilized to assess the percentage of CSPCs and gene expression in the superficial layer of rat condylar cartilage. Lineage tracing with cathepsin K (Ctsk) in mice was employed to trace the differentiation of CSPCs. 10% equibiaxial dynamic strain was loaded on rat CSPCs for cell stretching in vitro. GsMTx4 was used to inhibit the Piezo1 channel, and the calcium chelating agent BAPTA was used to block the Ca influx of rat CSPCs. siRNA was applied to knock down the protein kinase C alpha (Prkca) of rat CSPCs in vitro and in vivo.

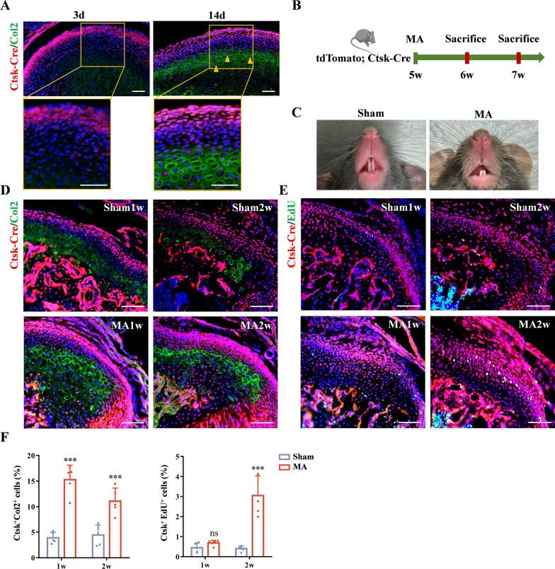
RESULTS

Cartilage thickening and a transient reduction of the CSPCs proportion in the superficial layer of the condylar cartilage were observed after 1 week of MA. The ratio of Ctsk and type II collagen double-positive cells climbed in the first week after MA, and 2 weeks later, the ratio of Ctsk and EdU double-positive cells rose. The expression level of chondrogenic-related genes, Piezo1, and Prkca was elevated in CSPCs after tensile loading. GsMTx4 and BAPTA could block the Ca influx into CSPCs caused by tensile stress. Furthermore, BAPTA and siPrkca could inhibit the stretch-induced chondrogenesis of CSPCs.

CONCLUSIONS

We uncovered that tensile stress could cause a transient shrinkage of the CSPCs pool in condylar cartilage, resulting from the accelerated chondrogenesis of CSPCs. Tensile force could promote the chondrogenic ability of CSPCs via the Piezo1-Ca-Prkca pathway. This study suggested a new regulatory route for mandibular growth modification in orthodontic practice.

摘要

背景

张力是颞下颌关节(TMJ)髁突软骨重塑的关键调节因子,这种生物力学特性是正畸治疗中下颌生长改变机制的基础。髁突软骨表层的软骨干细胞/祖细胞(CSPCs)在髁突软骨的发育和重塑中起着重要作用。然而,张力对髁突CSPCs的调节作用仍不清楚。本研究旨在探讨拉伸加载对髁突CSPCs的影响,并探索其内在分子机制。

方法

构建下颌前伸(MA)模型,在体内对髁突软骨施加张力。采用流式细胞术和转录组测序评估大鼠髁突软骨表层CSPCs的百分比和基因表达。利用组织蛋白酶K(Ctsk)在小鼠中进行谱系追踪,以追踪CSPCs的分化。对大鼠CSPCs施加10%的等双轴动态应变进行体外细胞拉伸。使用GsMTx4抑制Piezo1通道,并使用钙螯合剂BAPTA阻断大鼠CSPCs的钙内流。应用小干扰RNA(siRNA)在体外和体内敲低大鼠CSPCs的蛋白激酶Cα(Prkca)。

结果

MA术后1周,观察到髁突软骨表层增厚,CSPCs比例短暂降低。MA术后第1周,Ctsk和II型胶原双阳性细胞的比例升高,2周后,Ctsk和EdU双阳性细胞的比例升高。拉伸加载后,CSPCs中软骨生成相关基因、Piezo1和Prkca的表达水平升高。GsMTx4和BAPTA可阻断拉伸应力引起的钙内流进入CSPCs。此外,BAPTA和siPrkca可抑制CSPCs的拉伸诱导软骨生成。

结论

我们发现拉伸应力可导致髁突软骨中CSPCs池的短暂收缩,这是由于CSPCs软骨生成加速所致。张力可通过Piezo1-Ca-Prkca途径促进CSPCs的软骨生成能力。本研究为正畸治疗中下颌生长改变提出了一条新的调节途径。

https://cdn.ncbi.nlm.nih.gov/pmc/blobs/877c/12210528/36467c064793/13287_2025_4439_Fig7_HTML.jpg
https://cdn.ncbi.nlm.nih.gov/pmc/blobs/877c/12210528/67fdbe0b7dbb/13287_2025_4439_Fig1_HTML.jpg
https://cdn.ncbi.nlm.nih.gov/pmc/blobs/877c/12210528/c58025685a4d/13287_2025_4439_Fig2_HTML.jpg
https://cdn.ncbi.nlm.nih.gov/pmc/blobs/877c/12210528/f59712f5b516/13287_2025_4439_Fig3_HTML.jpg
https://cdn.ncbi.nlm.nih.gov/pmc/blobs/877c/12210528/d1c366cb6dda/13287_2025_4439_Fig4_HTML.jpg
https://cdn.ncbi.nlm.nih.gov/pmc/blobs/877c/12210528/03c39d28f5c0/13287_2025_4439_Fig5_HTML.jpg
https://cdn.ncbi.nlm.nih.gov/pmc/blobs/877c/12210528/2b7b16cd1d87/13287_2025_4439_Fig6_HTML.jpg
https://cdn.ncbi.nlm.nih.gov/pmc/blobs/877c/12210528/36467c064793/13287_2025_4439_Fig7_HTML.jpg
https://cdn.ncbi.nlm.nih.gov/pmc/blobs/877c/12210528/67fdbe0b7dbb/13287_2025_4439_Fig1_HTML.jpg
https://cdn.ncbi.nlm.nih.gov/pmc/blobs/877c/12210528/c58025685a4d/13287_2025_4439_Fig2_HTML.jpg
https://cdn.ncbi.nlm.nih.gov/pmc/blobs/877c/12210528/f59712f5b516/13287_2025_4439_Fig3_HTML.jpg
https://cdn.ncbi.nlm.nih.gov/pmc/blobs/877c/12210528/d1c366cb6dda/13287_2025_4439_Fig4_HTML.jpg
https://cdn.ncbi.nlm.nih.gov/pmc/blobs/877c/12210528/03c39d28f5c0/13287_2025_4439_Fig5_HTML.jpg
https://cdn.ncbi.nlm.nih.gov/pmc/blobs/877c/12210528/2b7b16cd1d87/13287_2025_4439_Fig6_HTML.jpg
https://cdn.ncbi.nlm.nih.gov/pmc/blobs/877c/12210528/36467c064793/13287_2025_4439_Fig7_HTML.jpg

相似文献

1
Tensile stress promotes the chondrogenic ability of condylar cartilage stem/progenitor cells in the temporomandibular joint via the Piezo1-Ca-Prkca pathway.拉伸应力通过Piezo1-Ca-Prkca信号通路促进颞下颌关节髁突软骨干细胞/祖细胞的软骨形成能力。
Stem Cell Res Ther. 2025 Jul 1;16(1):331. doi: 10.1186/s13287-025-04439-7.
2
PTH Promotes Chondrogenesis of Fibrocartilage Stem Cells and Alleviates Temporomandibular Joint Osteoarthritis.甲状旁腺激素促进纤维软骨干细胞的软骨形成并减轻颞下颌关节骨关节炎。
Tissue Eng Regen Med. 2025 Jun 16. doi: 10.1007/s13770-025-00723-y.
3
Effects of estrogen and mechanical loading on cultured cells derived from mandibular condylar cartilage.雌激素与机械负荷对源自下颌髁突软骨的培养细胞的影响。
Sci Rep. 2025 Jul 2;15(1):23470. doi: 10.1038/s41598-025-07770-4.
4
The impact of dietary consistency on structural craniofacial components: Temporomandibular joint/condyle, condylar cartilage, alveolar bone and periodontal ligament. A systematic review and meta-analysis in experimental in vivo research.饮食一致性对颅面结构成分的影响:颞下颌关节/髁突、髁突软骨、牙槽骨和牙周韧带。实验性体内研究的系统评价和荟萃分析。
Arch Oral Biol. 2018 Oct;94:33-47. doi: 10.1016/j.archoralbio.2018.06.016. Epub 2018 Jun 19.
5
[Clinical analysis of changes in the position of the condyle and temporomandibular joint after repair of mandibular defects].[下颌骨缺损修复后髁突位置及颞下颌关节变化的临床分析]
Hua Xi Kou Qiang Yi Xue Za Zhi. 2025 Jun 1;43(3):422-430. doi: 10.7518/hxkq.2025.2024337.
6
Effect of mechanical loading on the metabolic activity of cells in the temporomandibular joint: a systematic review.机械加载对颞下颌关节细胞代谢活性的影响:系统评价。
Clin Oral Investig. 2018 Jan;22(1):57-67. doi: 10.1007/s00784-017-2189-9. Epub 2017 Aug 1.
7
Human Infrapatellar Fat Pad Mesenchymal Stem Cell-derived Extracellular Vesicles Purified by Anion Exchange Chromatography Suppress Osteoarthritis Progression in a Mouse Model.阴离子交换层析法纯化的人髌下脂肪垫间充质干细胞来源细胞外囊泡抑制骨关节炎在小鼠模型中的进展。
Clin Orthop Relat Res. 2024 Jul 1;482(7):1246-1262. doi: 10.1097/CORR.0000000000003067. Epub 2024 Apr 19.
8
Construction of cartilaginous organoids based on cartilage extracellular matrix microcarriers to promote articular cartilage regeneration through immune regulation.基于软骨细胞外基质微载体构建软骨类器官以通过免疫调节促进关节软骨再生。
J Orthop Translat. 2025 Jun 9;53:82-98. doi: 10.1016/j.jot.2025.05.005. eCollection 2025 Jul.
9
Stem cell-based therapies for temporomandibular joint osteoarthritis and regeneration of cartilage/osteochondral defects: a systematic review of preclinical experiments.基于干细胞的颞下颌关节骨关节炎治疗和软骨/骨软骨缺损再生:临床前实验的系统评价。
Osteoarthritis Cartilage. 2022 Sep;30(9):1174-1185. doi: 10.1016/j.joca.2022.05.006. Epub 2022 May 18.
10
Eliciting adverse effects data from participants in clinical trials.从临床试验参与者中获取不良反应数据。
Cochrane Database Syst Rev. 2018 Jan 16;1(1):MR000039. doi: 10.1002/14651858.MR000039.pub2.

本文引用的文献

1
The combination of odontogenic stem cells and mandibular advancement promotes the length of the mandible in adult rats by facilitating the development of condylar cartilage.成釉质干细胞与下颌前导联合促进髁突软骨发育从而增加成年大鼠下颌骨长度。
Stem Cell Res Ther. 2024 Nov 19;15(1):441. doi: 10.1186/s13287-024-04055-x.
2
β-catenin Orchestrates Gli1+ Cell Fate in Condylar Development and TMJOA.β-连环蛋白在髁突发育和 TMJOA 中调控 Gli1+ 细胞命运。
J Dent Res. 2024 Nov;103(12):1291-1301. doi: 10.1177/00220345241274354. Epub 2024 Oct 14.
3
Prg4-Expressing Chondroprogenitor Cells in the Superficial Zone of Articular Cartilage.
表达在关节软骨浅层区的 Prg4- 软骨祖细胞。
Int J Mol Sci. 2024 May 21;25(11):5605. doi: 10.3390/ijms25115605.
4
Biomechanism of abnormal stress on promoting osteoarthritis of temporomandibular joint through Piezo1 ion channel.通过Piezo1离子通道异常应力促进颞下颌关节骨关节炎的生物力学机制
J Oral Rehabil. 2024 Oct;51(10):1935-1946. doi: 10.1111/joor.13777. Epub 2024 Jun 14.
5
Excessive load promotes temporomandibular joint chondrocyte apoptosis via Piezo1/endoplasmic reticulum stress pathway.过度负荷通过 Piezo1/内质网应激途径促进颞下颌关节软骨细胞凋亡。
J Cell Mol Med. 2024 Jun;28(11):e18472. doi: 10.1111/jcmm.18472.
6
TRPM7 facilitates fibroblast-like synoviocyte proliferation, metastasis and inflammation through increasing IL-6 stability via the PKCα-HuR axis in rheumatoid arthritis.TRPM7 通过 PKCα-HuR 轴增加 IL-6 稳定性促进类风湿关节炎成纤维样滑膜细胞增殖、迁移和炎症。
Int Immunopharmacol. 2024 May 10;132:111933. doi: 10.1016/j.intimp.2024.111933. Epub 2024 Apr 5.
7
Effect of Moderate Exercise on the Superficial Zone of Articular Cartilage in Age-Related Osteoarthritis.适度运动对年龄相关性骨关节炎关节软骨表层区域的影响
Diagnostics (Basel). 2023 Oct 12;13(20):3193. doi: 10.3390/diagnostics13203193.
8
Divergent chondro/osteogenic transduction laws of fibrocartilage stem cell drive temporomandibular joint osteoarthritis in growing mice.纤维软骨干细胞的分化软骨/成骨转导规律驱动生长中的小鼠颞下颌关节骨关节炎。
Int J Oral Sci. 2023 Aug 25;15(1):36. doi: 10.1038/s41368-023-00240-5.
9
Alleviates Inflammation in TMJ Osteoarthritis by Binding to SRSF3.通过与 SRSF3 结合来缓解 TMJOA 中的炎症。
J Dent Res. 2023 Sep;102(10):1141-1151. doi: 10.1177/00220345231180464. Epub 2023 Jul 18.
10
Piezo1 mediates the degradation of cartilage extracellular matrix in malocclusion-induced TMJOA.压电蛋白 1 介导错颌诱导的 TMJOA 中软骨细胞外基质的降解。
Oral Dis. 2024 May;30(4):2425-2438. doi: 10.1111/odi.14615. Epub 2023 May 15.