• 文献检索
  • 文档翻译
  • 深度研究
  • 学术资讯
  • Suppr Zotero 插件Zotero 插件
  • 邀请有礼
  • 套餐&价格
  • 历史记录
应用&插件
Suppr Zotero 插件Zotero 插件浏览器插件Mac 客户端Windows 客户端微信小程序
定价
高级版会员购买积分包购买API积分包
服务
文献检索文档翻译深度研究API 文档MCP 服务
关于我们
关于 Suppr公司介绍联系我们用户协议隐私条款
关注我们

Suppr 超能文献

核心技术专利:CN118964589B侵权必究
粤ICP备2023148730 号-1Suppr @ 2026

文献检索

告别复杂PubMed语法,用中文像聊天一样搜索,搜遍4000万医学文献。AI智能推荐,让科研检索更轻松。

立即免费搜索

文件翻译

保留排版,准确专业,支持PDF/Word/PPT等文件格式,支持 12+语言互译。

免费翻译文档

深度研究

AI帮你快速写综述,25分钟生成高质量综述,智能提取关键信息,辅助科研写作。

立即免费体验

PARP1抑制通过破坏EBNA2/MYC轴来阻止EBV阳性淋巴瘤的进展。

PARP1 Inhibition Halts EBV+ Lymphoma Progression by Disrupting the EBNA2/MYC Axis.

作者信息

Caruso Lisa Beatrice, Napoletani Giorgia, Soldan Samantha S, Maestri Davide, Kannan Toshitha, Preston-Alp Sarah, Vogel Peter, Kossenkov Andrew, Sobotka Asher, Lieberman Paul M, Tempera Italo

机构信息

The Wistar Institute, Philadelphia, Pennsylvania, USA.

Department of Comparative Pathology, St. Jude Children's Research Hospital, Memphis, Tennessee, USA.

出版信息

J Med Virol. 2025 Jul;97(7):e70485. doi: 10.1002/jmv.70485.

DOI:10.1002/jmv.70485
PMID:40622706
原文链接:https://pmc.ncbi.nlm.nih.gov/articles/PMC12233057/
Abstract

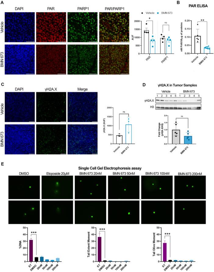
PARP1 has been shown to regulate EBV latency. However, the therapeutic effect of PARP1 inhibitors on EBV+ lymphomagenesis has not yet been explored. Here, we show that PARPi BMN 673 has a potent antitumor effect on EBV-driven LCL in a mouse xenograft model. We found that PARP1 inhibition induces a dramatic transcriptional reprogramming of LCLs driven largely by the reduction of the MYC oncogene expression and dysregulation of MYC targets, both in vivo and in vitro. PARP1 inhibition also reduced the expression of viral oncoprotein EBNA2, which we previously demonstrated depends on PARP1 for activation of MYC. Further, we show that PARP1 inhibition blocks the chromatin association of MYC, EBNA2, and tumor suppressor p53. Overall, our study strengthens the central role of PARP1 in EBV malignant transformation and identifies the EBNA2/MYC pathway as a target of PARP1 inhibitors and its utility for the treatment of EBNA2-driven EBV-associated cancers.

摘要

PARP1已被证明可调节EBV潜伏。然而,PARP1抑制剂对EBV阳性淋巴瘤发生的治疗效果尚未得到探索。在此,我们表明PARPi BMN 673在小鼠异种移植模型中对EBV驱动的淋巴母细胞样细胞系(LCL)具有强大的抗肿瘤作用。我们发现,PARP1抑制在体内和体外均诱导LCL发生显著的转录重编程,这主要是由MYC癌基因表达的降低和MYC靶点的失调所驱动。PARP1抑制还降低了病毒癌蛋白EBNA2的表达,我们之前证明EBNA2激活MYC依赖于PARP1。此外,我们表明PARP1抑制会阻断MYC、EBNA2和肿瘤抑制因子p53与染色质的结合。总体而言,我们的研究强化了PARP1在EBV恶性转化中的核心作用,并确定EBNA2/MYC途径为PARP1抑制剂的靶点及其在治疗EBNA2驱动的EBV相关癌症中的效用。

https://cdn.ncbi.nlm.nih.gov/pmc/blobs/7e69/12233057/a548c3a610c6/JMV-97-e70485-g002.jpg
https://cdn.ncbi.nlm.nih.gov/pmc/blobs/7e69/12233057/45a1950eeacd/JMV-97-e70485-g005.jpg
https://cdn.ncbi.nlm.nih.gov/pmc/blobs/7e69/12233057/1861f5d5a811/JMV-97-e70485-g004.jpg
https://cdn.ncbi.nlm.nih.gov/pmc/blobs/7e69/12233057/81c819c34cd6/JMV-97-e70485-g003.jpg
https://cdn.ncbi.nlm.nih.gov/pmc/blobs/7e69/12233057/a36602e24ce1/JMV-97-e70485-g001.jpg
https://cdn.ncbi.nlm.nih.gov/pmc/blobs/7e69/12233057/c8358d4d73d7/JMV-97-e70485-g006.jpg
https://cdn.ncbi.nlm.nih.gov/pmc/blobs/7e69/12233057/a548c3a610c6/JMV-97-e70485-g002.jpg
https://cdn.ncbi.nlm.nih.gov/pmc/blobs/7e69/12233057/45a1950eeacd/JMV-97-e70485-g005.jpg
https://cdn.ncbi.nlm.nih.gov/pmc/blobs/7e69/12233057/1861f5d5a811/JMV-97-e70485-g004.jpg
https://cdn.ncbi.nlm.nih.gov/pmc/blobs/7e69/12233057/81c819c34cd6/JMV-97-e70485-g003.jpg
https://cdn.ncbi.nlm.nih.gov/pmc/blobs/7e69/12233057/a36602e24ce1/JMV-97-e70485-g001.jpg
https://cdn.ncbi.nlm.nih.gov/pmc/blobs/7e69/12233057/c8358d4d73d7/JMV-97-e70485-g006.jpg
https://cdn.ncbi.nlm.nih.gov/pmc/blobs/7e69/12233057/a548c3a610c6/JMV-97-e70485-g002.jpg

相似文献

1
PARP1 Inhibition Halts EBV+ Lymphoma Progression by Disrupting the EBNA2/MYC Axis.PARP1抑制通过破坏EBNA2/MYC轴来阻止EBV阳性淋巴瘤的进展。
J Med Virol. 2025 Jul;97(7):e70485. doi: 10.1002/jmv.70485.
2
PARP1 Inhibition Halts EBV+ Lymphoma Progression by Disrupting the EBNA2/MYC Axis.PARP1抑制通过破坏EBNA2/MYC轴来阻止EBV阳性淋巴瘤的进展。
bioRxiv. 2023 Jul 7:2023.07.05.547847. doi: 10.1101/2023.07.05.547847.
3
Novel inhibitors of PARP1 and PARP14: design, synthesis, and potentiation of cisplatin efficacy in cancer.PARP1和PARP14的新型抑制剂:设计、合成及增强顺铂在癌症治疗中的疗效
Future Med Chem. 2025 Jan;17(1):35-58. doi: 10.1080/17568919.2024.2437972. Epub 2024 Dec 18.
4
EBNA leader protein orchestrates chromatin architecture remodeling during Epstein-Barr virus-induced B cell transformation.EBNA 前导蛋白在爱泼斯坦-巴尔病毒诱导的 B 细胞转化过程中协调染色质结构重塑。
Nucleic Acids Res. 2025 Jun 20;53(12). doi: 10.1093/nar/gkaf629.
5
Latent Epstein-Barr virus infection collaborates with Myc over-expression in normal human B cells to induce Burkitt-like Lymphomas in mice.潜伏的爱泼斯坦-巴尔病毒感染与正常人B细胞中Myc的过表达协同作用,在小鼠中诱导伯基特样淋巴瘤。
PLoS Pathog. 2024 Apr 15;20(4):e1012132. doi: 10.1371/journal.ppat.1012132. eCollection 2024 Apr.
6
Mitigating T cell DNA damage during PARP inhibitor treatment enhances antitumor efficacy.在聚(ADP-核糖)聚合酶(PARP)抑制剂治疗期间减轻T细胞DNA损伤可增强抗肿瘤疗效。
Sci Transl Med. 2025 May 7;17(797):eadr5861. doi: 10.1126/scitranslmed.adr5861.
7
Histone variant H2A.Z cooperates with EBNA1 to maintain Epstein-Barr virus latent epigenome.组蛋白变体H2A.Z与EBNA1协同作用以维持爱泼斯坦-巴尔病毒潜伏表观基因组。
mBio. 2025 Jul 14:e0030225. doi: 10.1128/mbio.00302-25.
8
FGFR3-induced Y158 PARP1 phosphorylation promotes PARP inhibitor resistance via BRG1/MRE11-mediated DNA repair in breast cancer models.在乳腺癌模型中,FGFR3诱导的Y158 PARP1磷酸化通过BRG1/MRE11介导的DNA修复促进PARP抑制剂耐药。
J Clin Invest. 2025 May 29;135(14). doi: 10.1172/JCI173757. eCollection 2025 Jul 15.
9
PARP-1 as a novel target in endocrine-resistant breast cancer.聚(ADP-核糖)聚合酶-1作为内分泌抵抗性乳腺癌的新靶点。
J Exp Clin Cancer Res. 2025 Jun 16;44(1):175. doi: 10.1186/s13046-025-03441-4.
10
EBNA2-deleted Epstein-Barr virus (EBV) isolate, P3HR1, causes Hodgkin-like lymphomas and diffuse large B cell lymphomas with type II and Wp-restricted latency types in humanized mice.EBNA2 缺失型 Epstein-Barr 病毒(EBV)分离株 P3HR1 可在人源化小鼠中引起霍奇金样淋巴瘤和弥漫性大 B 细胞淋巴瘤,并具有 II 型和 Wp 局限型潜伏期类型。
PLoS Pathog. 2020 Jun 15;16(6):e1008590. doi: 10.1371/journal.ppat.1008590. eCollection 2020 Jun.

引用本文的文献

1
PALB2 deficiency may sensitize H3K27M-mutant pediatric HGG cells to BMN673/talazoparib.PALB2基因缺陷可能使H3K27M突变型儿童高级别胶质瘤细胞对BMN673/他拉唑帕尼敏感。
Front Oncol. 2025 Jun 30;15:1589396. doi: 10.3389/fonc.2025.1589396. eCollection 2025.

本文引用的文献

1
Epstein-Barr Virus B Cell Growth Transformation: The Nuclear Events.EB 病毒 B 细胞生长转化:核事件。
Viruses. 2023 Mar 24;15(4):832. doi: 10.3390/v15040832.
2
Elevated iNOS and 3'-nitrotyrosine in Kaposi's Sarcoma tumors and mouse model.卡波氏肉瘤肿瘤和小鼠模型中升高的 iNOS 和 3'-硝基酪氨酸。
Tumour Virus Res. 2023 Jun;15:200259. doi: 10.1016/j.tvr.2023.200259. Epub 2023 Mar 1.
3
Epstein-Barr Virus Synergizes with BRD7 to Conquer c-Myc-Mediated Viral Latency Maintenance via Chromatin Remodeling.爱泼斯坦-巴尔病毒与BRD7协同作用,通过染色质重塑克服c-Myc介导的病毒潜伏维持。
Microbiol Spectr. 2023 Feb 2;11(2):e0123722. doi: 10.1128/spectrum.01237-22.
4
Burkitt lymphoma.伯基特淋巴瘤。
Nat Rev Dis Primers. 2022 Dec 15;8(1):78. doi: 10.1038/s41572-022-00404-3.
5
: A user-friendly, open-source deep-learning microscopy tool for quantitative comet assay analysis.一种用于定量彗星试验分析的用户友好型开源深度学习显微镜工具。
Comput Struct Biotechnol J. 2022 Aug 3;20:4122-4130. doi: 10.1016/j.csbj.2022.07.053. eCollection 2022.
6
DNA single-strand break repair and human genetic disease.DNA 单链断裂修复与人类遗传疾病。
Trends Cell Biol. 2022 Sep;32(9):733-745. doi: 10.1016/j.tcb.2022.04.010. Epub 2022 May 26.
7
Latent membrane proteins from EBV differentially target cellular pathways to accelerate MYC-induced lymphomagenesis.EBV 的潜伏膜蛋白通过靶向细胞通路来加速 MYC 诱导的淋巴瘤发生。
Blood Adv. 2022 Jul 26;6(14):4283-4296. doi: 10.1182/bloodadvances.2022007695.
8
The nuclear lamina binds the EBV genome during latency and regulates viral gene expression.核纤层在潜伏期间结合 EBV 基因组并调节病毒基因表达。
PLoS Pathog. 2022 Apr 14;18(4):e1010400. doi: 10.1371/journal.ppat.1010400. eCollection 2022 Apr.
9
The expanding universe of PARP1-mediated molecular and therapeutic mechanisms.PARP1 介导的分子和治疗机制的不断扩展的领域。
Mol Cell. 2022 Jun 16;82(12):2315-2334. doi: 10.1016/j.molcel.2022.02.021. Epub 2022 Mar 9.
10
Two birds, one stone: Non-canonical therapeutic effects of the PARP inhibitor Talazoparib.一石二鸟:PARP 抑制剂他拉唑帕尼的非典型治疗作用。
Cell Chem Biol. 2022 Feb 17;29(2):171-173. doi: 10.1016/j.chembiol.2022.02.002.