Suppr超能文献

妊娠期糖尿病会改变新生儿肠道微生物群并增加感染易感性。

Gestational diabetes mellitus alters neonatal gut microbiota and increases infection susceptibility.

作者信息

Hu Yifei, Zheng Shunjie, Xu Jing, Zhao Yufang, Wang Jianbao, Fang Zenghui, Zhou Lanfang

机构信息

Department of Clinical Laboratory, JinHua Municipal Central Hospital, Jinhua, China.

Department of Gynecology, JinHua Maternal and Child Health Care Hospital, Jinhua, China.

出版信息

Front Microbiol. 2025 Jun 23;16:1600325. doi: 10.3389/fmicb.2025.1600325. eCollection 2025.

Abstract

INTRODUCTION

Gestational diabetes mellitus (GDM) affects up to 27.6% of pregnancies in certain regions and is associated with a two- to threefold increased risk of neonatal infections. Although maternal gut microbiota undergoes significant remodeling during pregnancy, the specific mechanisms governing GDM-induced microbial reprogramming in offspring and its implications for susceptibility to infections remain unclear. This study aimed to investigate the impact of GDM on the composition of neonatal gut microbiota, metabolomic profiles, and susceptibility to infections using a translational approach.

METHOD

We recruited pregnant women with and without GDM at the JinHua Municipal Central Hospital in China. Meconium and blood samples were collected from newborns within 24 h of birth. The composition of the gut microbiota was analyzed using 16S rDNA amplicon sequencing, and short-chain fatty acids (SCFAs) were quantified using gas chromatography-mass spectrometry. Serum inflammatory markers, including interleukin-6 (IL-6), C-reactive protein (CRP), lipopolysaccharides (LPS), and procalcitonin (PCT), were measured by enzyme-linked immunosorbent assay. To establish causality, fecal microbiota transplantation (FMT) was conducted in antibiotic-treated mice using pooled samples from healthy and GDM-exposed neonates, followed by assessment of inflammatory markers and intestinal barrier integrity.

RESULTS AND DISCUSSION

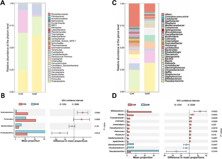
GDM significantly reduced the diversity of neonatal gut microbiota and altered its composition, characterized by a depletion of beneficial taxa (, , ) and an enrichment of potential pathogens (, ). These alterations were accompanied by significant reductions in fecal SCFAs, particularly acetate (49.30%), butyrate (41.00%), and propionate (17.83%). GDM-exposed neonates exhibited elevated serum inflammatory markers, including IL-6, CRP, LPS, and PCT, which correlated negatively with beneficial bacteria and positively with opportunistic pathogens. FMT experiments demonstrated that mice receiving GDM-associated microbiota developed increased systemic inflammation and compromised intestinal barrier function, as evidenced by the downregulation of tight junction proteins (, occludin, claudin-1, mucin1). These findings suggest that GDM-induced alterations in neonatal gut microbiota composition and metabolite production may compromise intestinal barrier function and increase susceptibility to infections, highlighting the potential for microbiome-targeted interventions to mitigate infection risk in GDM-exposed neonates.

摘要

引言

妊娠期糖尿病(GDM)在某些地区影响着高达27.6%的妊娠,并且与新生儿感染风险增加两到三倍相关。尽管孕期母体肠道微生物群会发生显著重塑,但GDM诱导子代微生物重编程的具体机制及其对感染易感性的影响仍不清楚。本研究旨在采用转化医学方法研究GDM对新生儿肠道微生物群组成、代谢组学特征以及感染易感性的影响。

方法

我们在中国金华市中心医院招募了患有和未患有GDM的孕妇。在新生儿出生后24小时内采集胎粪和血液样本。使用16S rDNA扩增子测序分析肠道微生物群的组成,并用气相色谱-质谱法定量短链脂肪酸(SCFAs)。通过酶联免疫吸附测定法检测血清炎症标志物,包括白细胞介素-6(IL-6)、C反应蛋白(CRP)、脂多糖(LPS)和降钙素原(PCT)。为了确定因果关系,使用来自健康和暴露于GDM的新生儿的混合样本,在抗生素处理的小鼠中进行粪便微生物群移植(FMT),随后评估炎症标志物和肠道屏障完整性。

结果与讨论

GDM显著降低了新生儿肠道微生物群的多样性并改变了其组成,其特征是有益菌属(如,,)减少,潜在病原体(如,)富集。这些改变伴随着粪便SCFAs显著减少,尤其是乙酸盐(49.30%)、丁酸盐(41.00%)和丙酸盐(17.83%)。暴露于GDM的新生儿血清炎症标志物升高,包括IL-6、CRP、LPS和PCT,这些标志物与有益菌呈负相关,与机会致病菌呈正相关。FMT实验表明,接受与GDM相关微生物群的小鼠全身炎症增加,肠道屏障功能受损,紧密连接蛋白(如,闭合蛋白、claudin-1、粘蛋白1)下调证明了这一点。这些发现表明,GDM诱导的新生儿肠道微生物群组成和代谢产物产生的改变可能会损害肠道屏障功能并增加感染易感性,突出了以微生物群为靶点的干预措施降低暴露于GDM的新生儿感染风险的潜力。

https://cdn.ncbi.nlm.nih.gov/pmc/blobs/4d26/12233159/5f48f9e1fc6c/fmicb-16-1600325-g001.jpg

文献AI研究员

20分钟写一篇综述,助力文献阅读效率提升50倍。

立即体验

用中文搜PubMed

大模型驱动的PubMed中文搜索引擎

马上搜索

文档翻译

学术文献翻译模型,支持多种主流文档格式。

立即体验