• 文献检索
  • 文档翻译
  • 深度研究
  • 学术资讯
  • Suppr Zotero 插件Zotero 插件
  • 邀请有礼
  • 套餐&价格
  • 历史记录
应用&插件
Suppr Zotero 插件Zotero 插件浏览器插件Mac 客户端Windows 客户端微信小程序
定价
高级版会员购买积分包购买API积分包
服务
文献检索文档翻译深度研究API 文档MCP 服务
关于我们
关于 Suppr公司介绍联系我们用户协议隐私条款
关注我们

Suppr 超能文献

核心技术专利:CN118964589B侵权必究
粤ICP备2023148730 号-1Suppr @ 2026

文献检索

告别复杂PubMed语法,用中文像聊天一样搜索,搜遍4000万医学文献。AI智能推荐,让科研检索更轻松。

立即免费搜索

文件翻译

保留排版,准确专业,支持PDF/Word/PPT等文件格式,支持 12+语言互译。

免费翻译文档

深度研究

AI帮你快速写综述,25分钟生成高质量综述,智能提取关键信息,辅助科研写作。

立即免费体验

时间序列代谢组和转录组分析揭示了香草中香草醛生物合成的遗传基础。

Time-Series Metabolome and Transcriptome Analyses Reveal the Genetic Basis of Vanillin Biosynthesis in Vanilla.

作者信息

Dong Zeyu, Zhao Shaoguan, Xing Yizhang, Su Fan, Xu Fei, Fang Lei, Zhang Zhiyuan, Zhao Qingyun, Gu Fenglin

机构信息

Spice and Beverage Research Institute, Chinese Academy of Tropical Agricultural Sciences, Hainan Key Laboratory of Genetic Improvement and Quality Control of Tropical Spice and Beverage Crops, Key Laboratory of Processing Suitability and Quality Control of the Special Tropical Crops of Hainan Province, National Center of Important Tropical Crops Engineering and Technology Research, Wanning 571533, China.

Hainan Institute, Zhejiang University, Sanya 572025, China.

出版信息

Plants (Basel). 2025 Jun 23;14(13):1922. doi: 10.3390/plants14131922.

DOI:10.3390/plants14131922
PMID:40647930
原文链接:https://pmc.ncbi.nlm.nih.gov/articles/PMC12252122/
Abstract

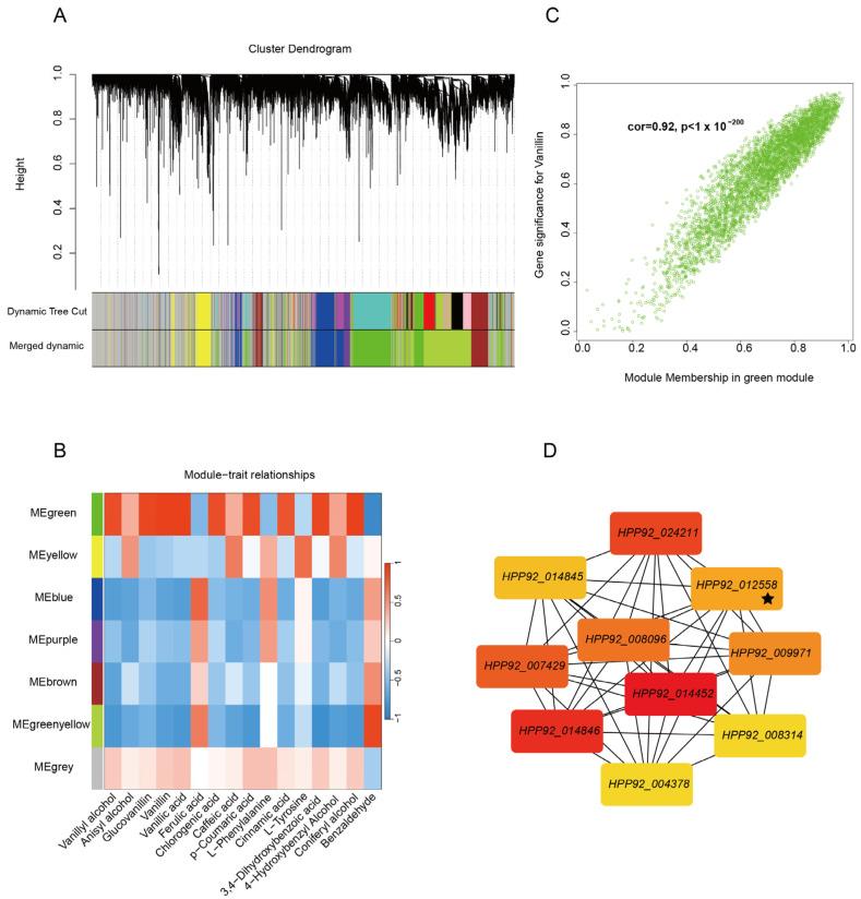
Vanillin, the principal aromatic compound in vanilla, is primarily derived from mature pods of vanilla ( Andrews). Although the biosynthetic pathway of vanillin has been progressively elucidated, the specific key enzymes and transcription factors (TFs) governing vanillin biosynthesis require further comprehensive investigation via combining transcriptomic and metabolomic analysis. For this study, (higher vanillin producer) and (lower vanillin producer) were selected. Time-series metabolomics analysis revealed 160-220 days after pollination (DAPs) as the critical phase for vanillin biosynthesis. Combined time-series transcriptome analysis revealed 984 upregulated differentially expressed genes (DEGs) in key periods, 2058 genes with temporal expression, and 4326 module genes through weighted gene co-expression network analysis (WGCNA), revealing six major classes of TFs: No Apical Meristem (NAC), Myb, WRKY, FLOWERING PROMOTING FACTOR 1-like (FPFL), DOF, and PLATZ. These TFs display strong regulatory relationships with the expression of key enzymatic genes, including P450s, COMT, and 4CL. The NAC TF family emerged as central regulators in this network, with () and () identified as key hub genes within the vanillin biosynthetic gene co-expression network. The findings of this study provide a theoretical foundation and potential target genes for enhancing vanillin production through genetic and metabolic engineering approaches, offering new opportunities for sustainable development in the vanilla industry and related applications.

摘要

香草醛是香草中的主要芳香化合物,主要来源于香草成熟的豆荚(安德鲁斯)。尽管香草醛的生物合成途径已逐步阐明,但通过整合转录组学和代谢组学分析,对调控香草醛生物合成的特定关键酶和转录因子仍需进一步全面研究。在本研究中,选择了(香草醛高产株系)和(香草醛低产株系)。时间序列代谢组学分析表明,授粉后160 - 220天是香草醛生物合成的关键时期。结合时间序列转录组分析,通过加权基因共表达网络分析(WGCNA),在关键时期发现984个上调的差异表达基因(DEG)、2058个具有时间表达模式的基因以及4326个模块基因,揭示了六大类转录因子:无顶端分生组织(NAC)、Myb、WRKY、促花因子1样(FPFL)、DOF和PLATZ。这些转录因子与关键酶基因(包括P450s、咖啡酸-O-甲基转移酶(COMT)和4-香豆酸辅酶A连接酶(4CL))的表达显示出强烈的调控关系。NAC转录因子家族在该网络中成为核心调控因子,其中(基因1)和(基因2)被确定为香草醛生物合成基因共表达网络中的关键枢纽基因。本研究结果为通过遗传和代谢工程方法提高香草醛产量提供了理论基础和潜在的靶基因,为香草产业及相关应用的可持续发展提供了新机遇。

https://cdn.ncbi.nlm.nih.gov/pmc/blobs/2dc9/12252122/03d44f912fc3/plants-14-01922-g005.jpg
https://cdn.ncbi.nlm.nih.gov/pmc/blobs/2dc9/12252122/64567ba45bcb/plants-14-01922-g001.jpg
https://cdn.ncbi.nlm.nih.gov/pmc/blobs/2dc9/12252122/c27fbb99b531/plants-14-01922-g002.jpg
https://cdn.ncbi.nlm.nih.gov/pmc/blobs/2dc9/12252122/37fe1afe3e93/plants-14-01922-g003.jpg
https://cdn.ncbi.nlm.nih.gov/pmc/blobs/2dc9/12252122/636e1a642812/plants-14-01922-g004.jpg
https://cdn.ncbi.nlm.nih.gov/pmc/blobs/2dc9/12252122/03d44f912fc3/plants-14-01922-g005.jpg
https://cdn.ncbi.nlm.nih.gov/pmc/blobs/2dc9/12252122/64567ba45bcb/plants-14-01922-g001.jpg
https://cdn.ncbi.nlm.nih.gov/pmc/blobs/2dc9/12252122/c27fbb99b531/plants-14-01922-g002.jpg
https://cdn.ncbi.nlm.nih.gov/pmc/blobs/2dc9/12252122/37fe1afe3e93/plants-14-01922-g003.jpg
https://cdn.ncbi.nlm.nih.gov/pmc/blobs/2dc9/12252122/636e1a642812/plants-14-01922-g004.jpg
https://cdn.ncbi.nlm.nih.gov/pmc/blobs/2dc9/12252122/03d44f912fc3/plants-14-01922-g005.jpg

相似文献

1
Time-Series Metabolome and Transcriptome Analyses Reveal the Genetic Basis of Vanillin Biosynthesis in Vanilla.时间序列代谢组和转录组分析揭示了香草中香草醛生物合成的遗传基础。
Plants (Basel). 2025 Jun 23;14(13):1922. doi: 10.3390/plants14131922.
2
Insights into the molecular mechanisms of browning tolerance in luffa: a transcriptome and metabolome analysis.丝瓜耐褐变分子机制的研究:转录组和代谢组分析
Front Plant Sci. 2025 Jun 10;16:1530531. doi: 10.3389/fpls.2025.1530531. eCollection 2025.
3
Joint analysis of transcriptome and metabolome on the accumulation mechanism of flavonoids in quinoa seedlings under flooding stress.转录组和代谢组联合分析水淹胁迫下藜麦幼苗类黄酮积累机制
BMC Plant Biol. 2025 Jul 3;25(1):852. doi: 10.1186/s12870-025-06867-2.
4
Transcriptome- and Metabolome-Based Regulation of Growth, Development, and Bioactive Compounds in (Lamiaceae) Seedlings by Different Phosphorus Levels.不同磷水平对唇形科植物幼苗生长、发育及生物活性化合物的转录组和代谢组调控
Int J Mol Sci. 2025 Jun 28;26(13):6253. doi: 10.3390/ijms26136253.
5
Metabolome and transcriptome profiling reveals light-induced anthocyanin biosynthesis and anthocyanin-related key transcription factors in Yam (Dioscorea Alata L.).代谢组和转录组分析揭示光诱导的山药( Dioscorea Alata L.)花青素生物合成及花青素相关关键转录因子
BMC Plant Biol. 2025 May 30;25(1):729. doi: 10.1186/s12870-025-06738-w.
6
Integrated transcriptomic and metabolomic analyses provide new insights into alkaline stress tolerance in .综合转录组学和代谢组学分析为……的耐碱性胁迫提供了新见解。
Front Plant Sci. 2025 Jun 3;16:1604606. doi: 10.3389/fpls.2025.1604606. eCollection 2025.
7
Transcriptomics and network pharmacology analysis reveal key genes in alkaloid biosynthesis in Zephyranthes candida and therapeutic targets for LIHC.转录组学和网络药理学分析揭示了白肋朱顶红生物碱生物合成中的关键基因以及肝癌的治疗靶点。
Planta. 2025 Jul 10;262(2):45. doi: 10.1007/s00425-025-04756-4.
8
Metabolome integrated with transcriptome, and genome analysis revealed higher accumulations of phytoalexins enhance resistance against Magnaporthe oryzae in new Zhefang rice variety diantun 506.代谢组与转录组和基因组分析相结合表明,新的浙粳稻品种滇屯506中植保素的更高积累增强了对稻瘟病菌的抗性。
BMC Plant Biol. 2025 Jul 2;25(1):836. doi: 10.1186/s12870-025-06856-5.
9
Integrated transcriptome and metabolome analyses provide molecular insights into the transition of flower color in the rose cultivar 'Juicy Terrazza'.综合转录组和代谢组分析为玫瑰品种“多汁露台”花色转变提供了分子层面的见解。
BMC Plant Biol. 2025 Jul 4;25(1):883. doi: 10.1186/s12870-025-06794-2.
10
Short-Term Memory Impairment短期记忆障碍

本文引用的文献

1
Multidimensional regulation of transcription factors: decoding the comprehensive signals of plant secondary metabolism.转录因子的多维调控:解读植物次生代谢的综合信号
Front Plant Sci. 2025 Mar 26;16:1522278. doi: 10.3389/fpls.2025.1522278. eCollection 2025.
2
Recent advances in the Design-Build-Test-Learn (DBTL) cycle for systems metabolic engineering of Corynebacterium glutamicum.谷氨酸棒杆菌系统代谢工程的设计-构建-测试-学习(DBTL)循环的最新进展。
J Microbiol. 2025 Mar;63(3):e2501021. doi: 10.71150/jm.2501021. Epub 2025 Mar 28.
3
Comparative transcriptome profiling of vanilla (Vanilla planifolia) capsule development provides insights of vanillin biosynthesis.
香草(香荚兰)蒴果发育的比较转录组分析为香草醛生物合成提供了见解。
BMC Plant Biol. 2025 Mar 18;25(1):343. doi: 10.1186/s12870-025-06360-w.
4
Comprehensive analysis of the transcriptomics and metabolomics reveal the changes induced by nano-selenium and melatonin in Zizyphus jujuba Mill. cv. Huizao.转录组学和代谢组学的综合分析揭示了纳米硒和褪黑素对酸枣品种灰枣的诱导变化。
J Sci Food Agric. 2025 Jun;105(8):4443-4458. doi: 10.1002/jsfa.14203. Epub 2025 Mar 6.
5
Recent advances in functional assays of WRKY transcription factors in plant immunity against pathogens.植物抗病原体免疫中WRKY转录因子功能分析的最新进展
Front Plant Sci. 2025 Jan 23;15:1517595. doi: 10.3389/fpls.2024.1517595. eCollection 2024.
6
Metabolic-Engineering Approach to Enhance Vanillin and Phenolic Compounds in Ocimum Sanctum (CIM-Angana) via VpVAN Overexpression.通过过表达VpVAN利用代谢工程方法提高神圣罗勒(CIM-安加纳)中香草醛和酚类化合物的含量。
Physiol Plant. 2024 Nov-Dec;176(6):e70005. doi: 10.1111/ppl.70005.
7
Genetic Engineering Approaches for the Microbial Production of Vanillin.利用遗传工程方法微生物生产香草醛。
Biomolecules. 2024 Nov 6;14(11):1413. doi: 10.3390/biom14111413.
8
Unveiling Key Genes and Unique Transcription Factors Involved in Secondary Cell Wall Formation in .揭示 中次生细胞壁形成相关的关键基因和独特转录因子。
Int J Mol Sci. 2024 Nov 3;25(21):11805. doi: 10.3390/ijms252111805.
9
Integrated targeted and untargeted metabolomics profiling of Vanilla species from the Atlantic Forest: Unveiling the bioeconomic potential of Vanilla cribbiana.大西洋森林香荚兰属植物的靶向和非靶向代谢组学综合分析:揭示香荚兰 cribbiana 的生物经济潜力。
Food Chem. 2025 Feb 1;464(Pt 1):141650. doi: 10.1016/j.foodchem.2024.141650. Epub 2024 Oct 15.
10
Metabolic engineering of hairy root cultures in for enhanced production of vanillin, 4-hydroxybenzoic acid, and vanillyl alcohol.发根培养物的代谢工程用于提高香草醛、4-羟基苯甲酸和香草醇的产量。
Front Bioeng Biotechnol. 2024 Oct 2;12:1435190. doi: 10.3389/fbioe.2024.1435190. eCollection 2024.