Suppr超能文献

色氨酸代谢与癌症的全球研究趋势:文献计量与可视化分析(2005 - 2024年)

Global research trends in tryptophan metabolism and cancer: a bibliometric and visualization analysis (2005-2024).

作者信息

Ma Huanhuan, Ding Ran, Wang Junwen, Du Guangying, Zhang Yun, Lu Qiuchen, Hou Yingyue, Chen Haosong, Jiao Hongguan

机构信息

School of Information Engineering, Guizhou University of Traditional Chinese Medicine, Guiyang, China.

College of Basic Traditional Chinese Medicine, Guizhou University of Traditional Chinese Medicine, Guiyang, China.

出版信息

Front Oncol. 2025 Jul 1;15:1621666. doi: 10.3389/fonc.2025.1621666. eCollection 2025.

Abstract

BACKGROUND

In recent years, tryptophan metabolism has gained increasing attention for its pivotal role in shaping the tumor immune microenvironment and promoting cancer progression. As a result, it has become a central topic in cancer metabolism and tumor immunology. This study applies a comprehensive bibliometric approach to analyze global research trends in tryptophan metabolism within the context of cancer. By identifying emerging hotspots, leading contributors, and patterns of international collaboration, this work aims to provide meaningful insights to guide future therapeutic strategies targeting metabolic pathways in oncology.

METHODS

A systematic literature search was performed using the Web of Science Core Collection to retrieve publications related to tryptophan metabolism in cancer from 2005 to 2024. Bibliometric and visual analyses were conducted using CiteSpace, VOSviewer, and Python to examine publication trends, national and institutional contributions, author productivity, journal influence, co-citation networks, and keyword co-occurrence patterns.

RESULTS

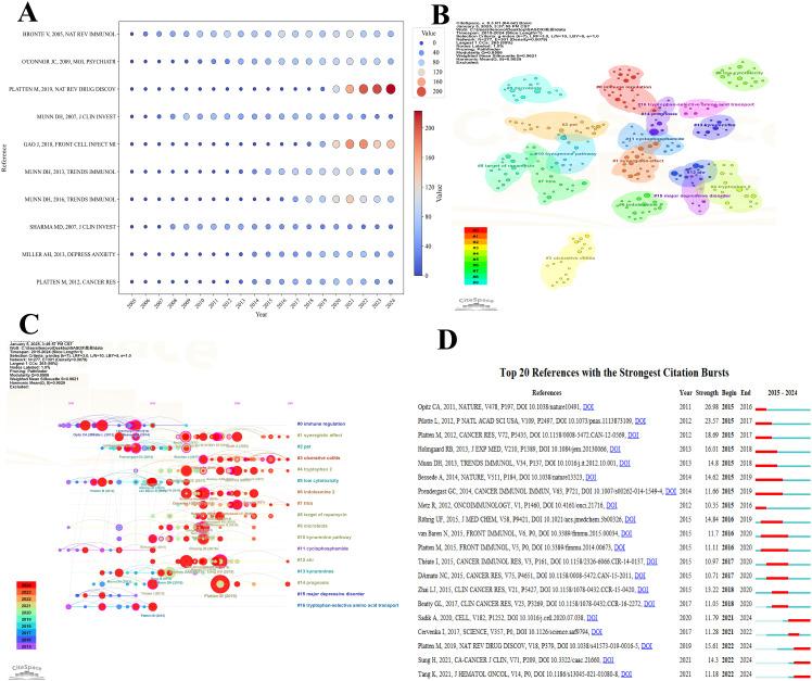
A total of 1,927 publications were identified, authored by 11,134 researchers from 70 countries and published in 781 academic journals. The volume of publications showed a steady increase, peaking in 2021. The United States and China emerged as the dominant contributors, excelling in both research output and international collaboration. Dietmar Fuchs was identified as the most prolific author, with 61 publications. The Medical University of Innsbruck was the leading institution, with 144 publications. demonstrated strong citation performance and academic impact. Co-citation and keyword analysis revealed key research themes, including "IDO (indoleamine 2,3-dioxygenase)," "tryptophan catabolism," "cancer," and "dendritic cells," as well as emerging topics such as "gut microbiota," "tumor microenvironment," "aryl hydrocarbon receptor," and "cancer immunotherapy."

CONCLUSION

This study highlights the growing significance of tryptophan metabolism research in cancer, underlining the complex interactions between metabolic pathways and immune responses. Further investigations are needed to explore the therapeutic potential of these metabolic pathways, which could lead to novel cancer treatment strategies.

摘要

背景

近年来,色氨酸代谢因其在塑造肿瘤免疫微环境和促进癌症进展中的关键作用而受到越来越多的关注。因此,它已成为癌症代谢和肿瘤免疫学的核心话题。本研究采用全面的文献计量方法,分析癌症背景下色氨酸代谢的全球研究趋势。通过识别新兴热点、主要贡献者和国际合作模式,本研究旨在提供有意义的见解,以指导未来针对肿瘤代谢途径的治疗策略。

方法

使用Web of Science核心合集进行系统的文献检索,以检索2005年至2024年期间与癌症中色氨酸代谢相关的出版物。使用CiteSpace、VOSviewer和Python进行文献计量和可视化分析,以研究出版趋势、国家和机构贡献、作者生产力、期刊影响力、共被引网络和关键词共现模式。

结果

共确定了1927篇出版物,由来自70个国家的11134名研究人员撰写,并发表在781种学术期刊上。出版物数量呈稳步增长趋势,在2021年达到峰值。美国和中国成为主要贡献者,在研究产出和国际合作方面均表现出色。Dietmar Fuchs被确定为最多产的作者,有61篇出版物。因斯布鲁克医科大学是领先机构,有144篇出版物。表现出较强的被引表现和学术影响力。共被引和关键词分析揭示了关键研究主题,包括“吲哚胺2,3-双加氧酶(IDO)”、“色氨酸分解代谢”、“癌症”和“树突状细胞”,以及新兴主题,如“肠道微生物群”、“肿瘤微环境”、“芳烃受体”和“癌症免疫治疗”。

结论

本研究强调了色氨酸代谢研究在癌症中的重要性日益增加,突显了代谢途径与免疫反应之间的复杂相互作用。需要进一步研究以探索这些代谢途径的治疗潜力,这可能会带来新的癌症治疗策略。

https://cdn.ncbi.nlm.nih.gov/pmc/blobs/798f/12259445/0604659576f2/fonc-15-1621666-g001.jpg

文献AI研究员

20分钟写一篇综述,助力文献阅读效率提升50倍。

立即体验

用中文搜PubMed

大模型驱动的PubMed中文搜索引擎

马上搜索

文档翻译

学术文献翻译模型,支持多种主流文档格式。

立即体验