Suppr超能文献

奥马珠单抗可控制哮喘中树突状细胞和单核细胞的表面表型。

Omalizumab controls surface phenotypes of dendritic cells and monocytes in asthma.

作者信息

Yang Agnes, Baert Laurie, Upchurch Katherine, Millard Mark, Wiest Matthew, Gu Chao, Joo HyeMee, Oh SangKon

机构信息

Department of Immunology, Mayo Clinic, Scottsdale, Ariz.

Institute for Biomedical Studies, Baylor University, Waco, Tex.

出版信息

J Allergy Clin Immunol Glob. 2025 Jun 23;4(3):100523. doi: 10.1016/j.jacig.2025.100523. eCollection 2025 Aug.

Abstract

BACKGROUND

Omalizumab can provide clinical benefits to a fraction of moderate-to-severe asthma patients. However, the mechanisms of action of omalizumab have not been fully understood.

OBJECTIVE

This study investigated whether omalizumab could affect the frequency and surface phenotypes of blood circulating dendritic cell (DC) and monocyte subsets, which could be associated with the mechanisms of action of omalizumab.

METHODS

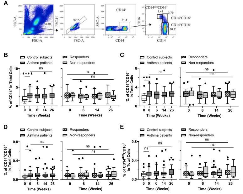
Longitudinal analyses of the frequency and surface phenotypes of DC and monocyte subsets in fresh whole blood of moderate-to-severe asthma patients (n = 45, 34 with response and 11 without response, from baseline to week 26) were performed by flow cytometry. Nonasthmatic subjects (n = 22) were also used as controls at baseline.

RESULTS

Omalizumab decreased myeloid DC/plasmacytoid DC ratio by increasing the frequency of plasmacytoid DCs. In addition to the decrease of surface FcεRI expression, omalizumab also downregulated HLA-DR, CCR7, and costimulatory molecule expression on both myeloid DCs and plasmacytoid DCs. Omalizumab also decreased CCR7 and HLA-DR expression by monocyte subsets. Omalizumab-mediated reduction of surface CD88 expression on monocytes was associated with asthma symptoms.

CONCLUSION

This study provides new insight into omalizumab's mechanisms of action. Data from this study will help us understand the roles of serum IgE in shaping surface phenotypes of DCs and monocytes in asthma patients.

摘要

背景

奥马珠单抗可为部分中重度哮喘患者带来临床益处。然而,奥马珠单抗的作用机制尚未完全明确。

目的

本研究调查奥马珠单抗是否会影响血液循环中树突状细胞(DC)和单核细胞亚群的频率及表面表型,这可能与奥马珠单抗的作用机制相关。

方法

采用流式细胞术对中重度哮喘患者(n = 45,其中34例有反应,11例无反应,从基线至第26周)新鲜全血中DC和单核细胞亚群的频率及表面表型进行纵向分析。非哮喘受试者(n = 22)在基线时也用作对照。

结果

奥马珠单抗通过增加浆细胞样DC的频率降低了髓样DC/浆细胞样DC比率。除了表面FcεRI表达降低外,奥马珠单抗还下调了髓样DC和浆细胞样DC上的HLA - DR、CCR7及共刺激分子表达。奥马珠单抗还降低了单核细胞亚群的CCR7和HLA - DR表达。奥马珠单抗介导的单核细胞表面CD88表达降低与哮喘症状相关。

结论

本研究为奥马珠单抗的作用机制提供了新的见解。本研究数据将有助于我们了解血清IgE在塑造哮喘患者DC和单核细胞表面表型中的作用。

https://cdn.ncbi.nlm.nih.gov/pmc/blobs/b043/12281943/669732241caf/gr1.jpg

文献检索

告别复杂PubMed语法,用中文像聊天一样搜索,搜遍4000万医学文献。AI智能推荐,让科研检索更轻松。

立即免费搜索

文件翻译

保留排版,准确专业,支持PDF/Word/PPT等文件格式,支持 12+语言互译。

免费翻译文档

深度研究

AI帮你快速写综述,25分钟生成高质量综述,智能提取关键信息,辅助科研写作。

立即免费体验