• 文献检索
  • 文档翻译
  • 深度研究
  • 学术资讯
  • Suppr Zotero 插件Zotero 插件
  • 邀请有礼
  • 套餐&价格
  • 历史记录
应用&插件
Suppr Zotero 插件Zotero 插件浏览器插件Mac 客户端Windows 客户端微信小程序
定价
高级版会员购买积分包购买API积分包
服务
文献检索文档翻译深度研究API 文档MCP 服务
关于我们
关于 Suppr公司介绍联系我们用户协议隐私条款
关注我们

Suppr 超能文献

核心技术专利:CN118964589B侵权必究
粤ICP备2023148730 号-1Suppr @ 2026

文献检索

告别复杂PubMed语法,用中文像聊天一样搜索,搜遍4000万医学文献。AI智能推荐,让科研检索更轻松。

立即免费搜索

文件翻译

保留排版,准确专业,支持PDF/Word/PPT等文件格式,支持 12+语言互译。

免费翻译文档

深度研究

AI帮你快速写综述,25分钟生成高质量综述,智能提取关键信息,辅助科研写作。

立即免费体验

多功能金-银-铬纳米复合材料:从多重传感与先进逻辑计算到可扩展信息保护

Multifunctional Au-Ag-Cr Nanocomposites: From Multiplex Sensing and Advanced Logic Computing to Scalable Information Protection.

作者信息

Zhou Jie, Lu Jiao Yang, Xie Zhi Xin, Wang Dong Hua, He Bin Sheng, Huang Wei Tao

机构信息

Hunan Key Laboratory of the Research and Development of Novel Pharmaceutical Preparations, Hunan Provincial University Key Laboratory of the Fundamental and Clinical Research on Functional Nucleic Acid, "The 14th Five-Year Plan" Application Characteristic Discipline of Hunan Province (Clinical Medicine), School of Nursing, Changsha Medical University, Changsha 410219, P. R. China.

State Key Laboratory of Developmental Biology of Freshwater Fish, Hunan Provincial Key Laboratory of Microbial Molecular Biology, College of Life Science, Hunan Normal University, Changsha 410081, P. R. China.

出版信息

Research (Wash D C). 2025 Jul 22;8:0763. doi: 10.34133/research.0763. eCollection 2025.

DOI:10.34133/research.0763
PMID:40698329
原文链接:https://pmc.ncbi.nlm.nih.gov/articles/PMC12280986/
Abstract

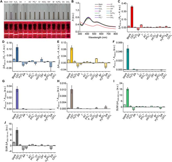
Polymetallic nanomaterials have important development potential by integrating the properties and advantages of their components. However, their preparation paradigm urgently needs to be updated to make full use of their characteristics to realize their multifaceted applications. In this study, multifunctional trimetallic gold-silver-chromium nanocomposites (Au-Ag-Cr NCs) were successfully synthesized, and their polymetallic plasmonic absorption properties were used in a variety of applications, from multimode and multianalyte sensing, advanced arithmetic, and reversible logic to long-text information protection. Au-Ag-Cr NCs with Au or Ag nanoparticles anchored on Cr nanobelts were synthesized using Au-Cr nanoseeds, Ag, ascorbic acid as the reductant, and sodium dodecylbenzenesulfonate as the stabilizer. The resulting Au-Ag-Cr NCs exhibited multichannel sensing ability for 2 analytes (Hg and hypochlorite), with remarkably improved selectivity and sensitivity when analyzing combined channels. Multiresponsiveness of Au-Ag-Cr NCs to diverse substance combinations underpins input-output mapping relationships, enabling advanced molecular logic computations (such as arithmetic and reversible logic). By digitizing its intrinsic sensing and response mechanisms, advanced molecular information protection (including encoding, encryption, and information concealment) for extended text were successfully implemented. This work not only offers novel insights into the design and multifunctionality of multicomponent nanocomposites but also paves the way for a new paradigm in molecular information technology that integrates sensing, logic processing, and information security.

摘要

多金属纳米材料通过整合其组分的特性和优势而具有重要的发展潜力。然而,它们的制备模式迫切需要更新,以充分利用其特性来实现其多方面的应用。在本研究中,成功合成了多功能三金属金-银-铬纳米复合材料(Au-Ag-Cr NCs),并将其多金属等离子体吸收特性应用于多种应用中,从多模式和多分析物传感、先进算法和可逆逻辑到长文本信息保护。以Au-Cr纳米种子、Ag、抗坏血酸作为还原剂以及十二烷基苯磺酸钠作为稳定剂,合成了在Cr纳米带上锚定有Au或Ag纳米颗粒的Au-Ag-Cr NCs。所得的Au-Ag-Cr NCs对两种分析物(Hg和次氯酸盐)表现出多通道传感能力,在分析组合通道时具有显著提高的选择性和灵敏度。Au-Ag-Cr NCs对多种物质组合的多响应性支撑了输入-输出映射关系,实现了先进的分子逻辑计算(如算法和可逆逻辑)。通过将其内在的传感和响应机制数字化,成功实现了对扩展文本的先进分子信息保护(包括编码、加密和信息隐藏)。这项工作不仅为多组分纳米复合材料的设计和多功能性提供了新的见解,也为集成传感、逻辑处理和信息安全的分子信息技术新范式铺平了道路。

https://cdn.ncbi.nlm.nih.gov/pmc/blobs/966f/12280986/40eda6f0fb9c/research.0763.fig.011.jpg
https://cdn.ncbi.nlm.nih.gov/pmc/blobs/966f/12280986/67f42883e71d/research.0763.fig.001.jpg
https://cdn.ncbi.nlm.nih.gov/pmc/blobs/966f/12280986/967baf3d78a2/research.0763.fig.002.jpg
https://cdn.ncbi.nlm.nih.gov/pmc/blobs/966f/12280986/3d6946279bbd/research.0763.fig.003.jpg
https://cdn.ncbi.nlm.nih.gov/pmc/blobs/966f/12280986/0cf7adfa9a45/research.0763.fig.004.jpg
https://cdn.ncbi.nlm.nih.gov/pmc/blobs/966f/12280986/489d035981d1/research.0763.fig.005.jpg
https://cdn.ncbi.nlm.nih.gov/pmc/blobs/966f/12280986/af98aa292c89/research.0763.fig.006.jpg
https://cdn.ncbi.nlm.nih.gov/pmc/blobs/966f/12280986/28e455df97ff/research.0763.fig.007.jpg
https://cdn.ncbi.nlm.nih.gov/pmc/blobs/966f/12280986/8866d869984b/research.0763.fig.008.jpg
https://cdn.ncbi.nlm.nih.gov/pmc/blobs/966f/12280986/cdaba1bde8a9/research.0763.fig.009.jpg
https://cdn.ncbi.nlm.nih.gov/pmc/blobs/966f/12280986/ee12b161d18f/research.0763.fig.010.jpg
https://cdn.ncbi.nlm.nih.gov/pmc/blobs/966f/12280986/40eda6f0fb9c/research.0763.fig.011.jpg
https://cdn.ncbi.nlm.nih.gov/pmc/blobs/966f/12280986/67f42883e71d/research.0763.fig.001.jpg
https://cdn.ncbi.nlm.nih.gov/pmc/blobs/966f/12280986/967baf3d78a2/research.0763.fig.002.jpg
https://cdn.ncbi.nlm.nih.gov/pmc/blobs/966f/12280986/3d6946279bbd/research.0763.fig.003.jpg
https://cdn.ncbi.nlm.nih.gov/pmc/blobs/966f/12280986/0cf7adfa9a45/research.0763.fig.004.jpg
https://cdn.ncbi.nlm.nih.gov/pmc/blobs/966f/12280986/489d035981d1/research.0763.fig.005.jpg
https://cdn.ncbi.nlm.nih.gov/pmc/blobs/966f/12280986/af98aa292c89/research.0763.fig.006.jpg
https://cdn.ncbi.nlm.nih.gov/pmc/blobs/966f/12280986/28e455df97ff/research.0763.fig.007.jpg
https://cdn.ncbi.nlm.nih.gov/pmc/blobs/966f/12280986/8866d869984b/research.0763.fig.008.jpg
https://cdn.ncbi.nlm.nih.gov/pmc/blobs/966f/12280986/cdaba1bde8a9/research.0763.fig.009.jpg
https://cdn.ncbi.nlm.nih.gov/pmc/blobs/966f/12280986/ee12b161d18f/research.0763.fig.010.jpg
https://cdn.ncbi.nlm.nih.gov/pmc/blobs/966f/12280986/40eda6f0fb9c/research.0763.fig.011.jpg

相似文献

1
Multifunctional Au-Ag-Cr Nanocomposites: From Multiplex Sensing and Advanced Logic Computing to Scalable Information Protection.多功能金-银-铬纳米复合材料:从多重传感与先进逻辑计算到可扩展信息保护
Research (Wash D C). 2025 Jul 22;8:0763. doi: 10.34133/research.0763. eCollection 2025.
2
Cost-effectiveness of using prognostic information to select women with breast cancer for adjuvant systemic therapy.利用预后信息为乳腺癌患者选择辅助性全身治疗的成本效益
Health Technol Assess. 2006 Sep;10(34):iii-iv, ix-xi, 1-204. doi: 10.3310/hta10340.
3
Sexual Harassment and Prevention Training性骚扰与预防培训
4
Management of urinary stones by experts in stone disease (ESD 2025).结石病专家对尿路结石的管理(2025年结石病专家共识)
Arch Ital Urol Androl. 2025 Jun 30;97(2):14085. doi: 10.4081/aiua.2025.14085.
5
Health professionals' experience of teamwork education in acute hospital settings: a systematic review of qualitative literature.医疗专业人员在急症医院环境中团队合作教育的经验:对定性文献的系统综述
JBI Database System Rev Implement Rep. 2016 Apr;14(4):96-137. doi: 10.11124/JBISRIR-2016-1843.
6
Short-Term Memory Impairment短期记忆障碍
7
Home treatment for mental health problems: a systematic review.心理健康问题的居家治疗:一项系统综述
Health Technol Assess. 2001;5(15):1-139. doi: 10.3310/hta5150.
8
Survivor, family and professional experiences of psychosocial interventions for sexual abuse and violence: a qualitative evidence synthesis.性虐待和暴力的心理社会干预的幸存者、家庭和专业人员的经验:定性证据综合。
Cochrane Database Syst Rev. 2022 Oct 4;10(10):CD013648. doi: 10.1002/14651858.CD013648.pub2.
9
Signs and symptoms to determine if a patient presenting in primary care or hospital outpatient settings has COVID-19.在基层医疗机构或医院门诊环境中,如果患者出现以下症状和体征,可判断其是否患有 COVID-19。
Cochrane Database Syst Rev. 2022 May 20;5(5):CD013665. doi: 10.1002/14651858.CD013665.pub3.
10
A rapid and systematic review of the clinical effectiveness and cost-effectiveness of paclitaxel, docetaxel, gemcitabine and vinorelbine in non-small-cell lung cancer.对紫杉醇、多西他赛、吉西他滨和长春瑞滨在非小细胞肺癌中的临床疗效和成本效益进行的快速系统评价。
Health Technol Assess. 2001;5(32):1-195. doi: 10.3310/hta5320.

本文引用的文献

1
Microscopic Response Mechanism of Epsilon-Negative and Epsilon-Near-Zero Metacomposites.ε负和ε近零超复合材料的微观响应机制
Research (Wash D C). 2025 Feb 1;8:0556. doi: 10.34133/research.0556. eCollection 2025.
2
Remineralization and bacterial inhibition of early enamel caries surfaces by carboxymethyl chitosan lysozyme nanogels loaded with antibacterial drugs.载有抗菌药物的羧甲基壳聚糖溶菌酶纳米凝胶对早期釉质龋表面的再矿化及细菌抑制作用
J Dent. 2025 Jan;152:105489. doi: 10.1016/j.jdent.2024.105489. Epub 2024 Nov 29.
3
Parallel molecular data storage by printing epigenetic bits on DNA.
通过在 DNA 上打印表观遗传位实现并行分子数据存储。
Nature. 2024 Oct;634(8035):824-832. doi: 10.1038/s41586-024-08040-5. Epub 2024 Oct 23.
4
Multifunctional Antimonene-Silver Nanocomposites for Ultra-Multi-Mode and Multi-Analyte Sensing, Parallel and Batch Logic Computing, Long-Text Information Protection.用于超多模式和多分析物传感、并行和批量逻辑计算、长文本信息保护的多功能锑烯-银纳米复合材料
Small. 2024 Sep;20(37):e2401510. doi: 10.1002/smll.202401510. Epub 2024 May 15.
5
Superconducting, Topological, and Transport Properties of Kagome Metals CsTiBi and RbTiBi.Kagome金属CsTiBi和RbTiBi的超导、拓扑和输运性质
Research (Wash D C). 2023 Oct 2;6:0238. doi: 10.34133/research.0238. eCollection 2023.
6
Multimorphological Remoldable Silver Nanomaterials from Multimode and Multianalyte Colorimetric Sensing to Molecular Information Technology.从多模式多分析物比色传感到分子信息技术的多形态可重塑银纳米材料
ACS Appl Mater Interfaces. 2023 Aug 16;15(32):38693-38706. doi: 10.1021/acsami.3c06735. Epub 2023 Aug 5.
7
Realization of Quantum Secure Direct Communication with Continuous Variable.连续变量量子安全直接通信的实现
Research (Wash D C). 2023 Jul 14;6:0193. doi: 10.34133/research.0193. eCollection 2023.
8
Realizing Plain Optimization of the Thermoelectric Properties in BiCuSeO Oxide via Self-Substitution-Induced Lattice Dislocations.通过自取代诱导晶格位错实现BiCuSeO氧化物热电性能的简单优化
Research (Wash D C). 2023 Apr 18;6:0123. doi: 10.34133/research.0123. eCollection 2023.
9
Molecular information technology with DNA.DNA 的分子信息技术。
Trends Biotechnol. 2023 Jul;41(7):851-852. doi: 10.1016/j.tibtech.2023.04.005. Epub 2023 Apr 29.
10
Magnetism of two-dimensional chromium tellurides.二维碲化铬的磁性
iScience. 2023 Apr 6;26(5):106567. doi: 10.1016/j.isci.2023.106567. eCollection 2023 May 19.