• 文献检索
  • 文档翻译
  • 深度研究
  • 学术资讯
  • Suppr Zotero 插件Zotero 插件
  • 邀请有礼
  • 套餐&价格
  • 历史记录
应用&插件
Suppr Zotero 插件Zotero 插件浏览器插件Mac 客户端Windows 客户端微信小程序
定价
高级版会员购买积分包购买API积分包
服务
文献检索文档翻译深度研究API 文档MCP 服务
关于我们
关于 Suppr公司介绍联系我们用户协议隐私条款
关注我们

Suppr 超能文献

核心技术专利:CN118964589B侵权必究
粤ICP备2023148730 号-1Suppr @ 2026

文献检索

告别复杂PubMed语法,用中文像聊天一样搜索,搜遍4000万医学文献。AI智能推荐,让科研检索更轻松。

立即免费搜索

文件翻译

保留排版,准确专业,支持PDF/Word/PPT等文件格式,支持 12+语言互译。

免费翻译文档

深度研究

AI帮你快速写综述,25分钟生成高质量综述,智能提取关键信息,辅助科研写作。

立即免费体验

收缩诱导的心内膜在调节心肌收缩力和瓣膜形成中起双重作用。

Contraction-induced endocardial plays a dual role in regulating myocardial contractility and valve formation.

作者信息

Chen Shuo, Liang Jinxiu, Yin Jie, Zhang Weijia, Jiang Peijun, Wang Wenyuan, Chen Xiaoying, Zhou Yuanhong, Xia Peng, Yang Fan, Gu Ying, Zhang Ruilin, Han Peidong

机构信息

Department of Cardiology, Center for Genetic Medicine, The Fourth Affiliated Hospital of School of Medicine, and International School of Medicine, International Institutes of Medicine, Zhejiang University, Yiwu, China.

Division of Medical Genetics and Genomics, The Children's Hospital, Zhejiang University School of Medicine, National Clinical Research Center for Child Health, Hangzhou, China.

出版信息

Elife. 2025 Jul 24;13:RP101151. doi: 10.7554/eLife.101151.

DOI:10.7554/eLife.101151
PMID:40704996
原文链接:https://pmc.ncbi.nlm.nih.gov/articles/PMC12289310/
Abstract

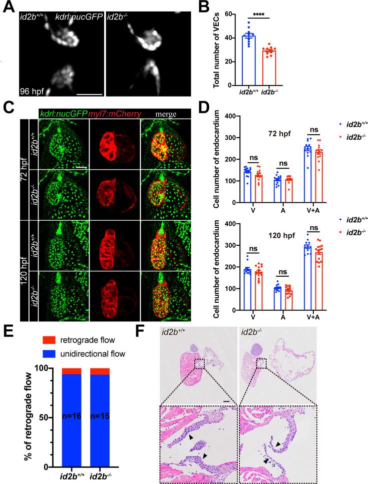
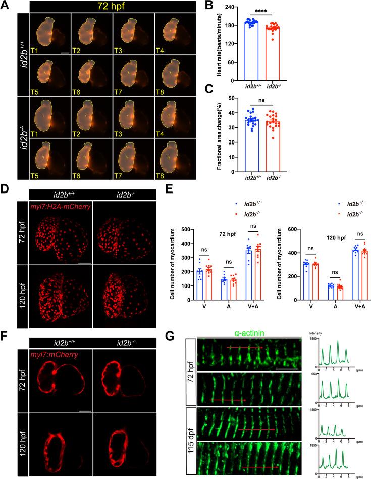
Biomechanical cues play an essential role in sculpting organ formation. Comprehending how cardiac cells perceive and respond to biomechanical forces is a biological process with significant medical implications that remains poorly understood. Here, we show that biomechanical forces activate endocardial (inhibitor of DNA-binding 2b) expression, thereby promoting cardiac contractility and valve formation in zebrafish. Taking advantage of the unique strengths of zebrafish, particularly the viability of embryos lacking heartbeats, we systematically compared the transcriptomes of hearts with impaired contractility to those of control hearts. This comparison identified as a gene sensitive to blood flow. By generating a knock-in reporter line, our results unveiled the presence of in the endocardium, and its expression is sensitive to both pharmacological and genetic perturbations of contraction. Furthermore, loss-of-function resulted in progressive heart malformation and early lethality. Combining RNA-seq analysis, electrophysiology, calcium imaging, and echocardiography, we discovered profound impairment in atrioventricular (AV) valve formation and defective excitation-contraction coupling in mutants. Mechanistically, deletion of reduced AV endocardial cell proliferation and led to a progressive increase in retrograde blood flow. In the myocardium, directly interacted with the bHLH component (transcription factor 3b) to restrict its activity. Inactivating unleashed its inhibition on , resulting in enhanced repressor activity of , which subsequently suppressed the expression of (neuregulin 1), an essential mitogen for heart development. Overall, our findings identify as an endocardial cell-specific, biomechanical signaling-sensitive gene, which mediates intercellular communications between endocardium and myocardium to sculpt heart morphogenesis and function.

摘要

生物力学信号在塑造器官形成过程中起着至关重要的作用。了解心脏细胞如何感知和响应生物力学力是一个具有重大医学意义的生物学过程,但目前仍知之甚少。在此,我们表明生物力学力激活心内膜(DNA结合抑制因子2b)的表达,从而促进斑马鱼的心脏收缩力和瓣膜形成。利用斑马鱼的独特优势,特别是缺乏心跳的胚胎的生存能力,我们系统地比较了收缩力受损的心脏与对照心脏的转录组。这种比较确定了一个对血流敏感的基因。通过生成一个敲入报告基因系,我们的结果揭示了该基因在心内膜中的存在,并且其表达对收缩的药理学和基因扰动均敏感。此外,该基因功能丧失导致进行性心脏畸形和早期致死率。结合RNA测序分析、电生理学、钙成像和超声心动图,我们发现该基因突变体的房室(AV)瓣膜形成存在严重缺陷,兴奋-收缩偶联存在缺陷。从机制上讲,该基因的缺失减少了AV心内膜细胞增殖,并导致逆行血流逐渐增加。在心肌中,该基因直接与bHLH成分(转录因子3b)相互作用以限制其活性。使该基因失活解除了其对另一个基因的抑制作用,导致该基因的抑制活性增强,随后抑制了(神经调节蛋白1)的表达,神经调节蛋白1是心脏发育必需的促有丝分裂原。总体而言,我们的研究结果确定该基因为心内膜细胞特异性、生物力学信号敏感基因,其介导心内膜与心肌之间的细胞间通讯以塑造心脏形态发生和功能。

https://cdn.ncbi.nlm.nih.gov/pmc/blobs/5f41/12289310/ae28cf45c059/elife-101151-sa2-fig1.jpg
https://cdn.ncbi.nlm.nih.gov/pmc/blobs/5f41/12289310/a12d96fa42b0/elife-101151-fig1.jpg
https://cdn.ncbi.nlm.nih.gov/pmc/blobs/5f41/12289310/3ae811c2f3f5/elife-101151-fig2.jpg
https://cdn.ncbi.nlm.nih.gov/pmc/blobs/5f41/12289310/ab96d91c7526/elife-101151-fig3.jpg
https://cdn.ncbi.nlm.nih.gov/pmc/blobs/5f41/12289310/2a56764ad069/elife-101151-fig3-figsupp1.jpg
https://cdn.ncbi.nlm.nih.gov/pmc/blobs/5f41/12289310/1534ed667e79/elife-101151-fig4.jpg
https://cdn.ncbi.nlm.nih.gov/pmc/blobs/5f41/12289310/4ac458209962/elife-101151-fig4-figsupp1.jpg
https://cdn.ncbi.nlm.nih.gov/pmc/blobs/5f41/12289310/299e64b2d842/elife-101151-fig5.jpg
https://cdn.ncbi.nlm.nih.gov/pmc/blobs/5f41/12289310/f350c721d408/elife-101151-fig5-figsupp1.jpg
https://cdn.ncbi.nlm.nih.gov/pmc/blobs/5f41/12289310/04fbdd3cd6fa/elife-101151-fig5-figsupp2.jpg
https://cdn.ncbi.nlm.nih.gov/pmc/blobs/5f41/12289310/9af8e562ccf4/elife-101151-fig6.jpg
https://cdn.ncbi.nlm.nih.gov/pmc/blobs/5f41/12289310/a5922d74e72f/elife-101151-fig6-figsupp1.jpg
https://cdn.ncbi.nlm.nih.gov/pmc/blobs/5f41/12289310/9411f480b65a/elife-101151-fig7.jpg
https://cdn.ncbi.nlm.nih.gov/pmc/blobs/5f41/12289310/f9532d5a188a/elife-101151-fig7-figsupp1.jpg
https://cdn.ncbi.nlm.nih.gov/pmc/blobs/5f41/12289310/ae28cf45c059/elife-101151-sa2-fig1.jpg
https://cdn.ncbi.nlm.nih.gov/pmc/blobs/5f41/12289310/a12d96fa42b0/elife-101151-fig1.jpg
https://cdn.ncbi.nlm.nih.gov/pmc/blobs/5f41/12289310/3ae811c2f3f5/elife-101151-fig2.jpg
https://cdn.ncbi.nlm.nih.gov/pmc/blobs/5f41/12289310/ab96d91c7526/elife-101151-fig3.jpg
https://cdn.ncbi.nlm.nih.gov/pmc/blobs/5f41/12289310/2a56764ad069/elife-101151-fig3-figsupp1.jpg
https://cdn.ncbi.nlm.nih.gov/pmc/blobs/5f41/12289310/1534ed667e79/elife-101151-fig4.jpg
https://cdn.ncbi.nlm.nih.gov/pmc/blobs/5f41/12289310/4ac458209962/elife-101151-fig4-figsupp1.jpg
https://cdn.ncbi.nlm.nih.gov/pmc/blobs/5f41/12289310/299e64b2d842/elife-101151-fig5.jpg
https://cdn.ncbi.nlm.nih.gov/pmc/blobs/5f41/12289310/f350c721d408/elife-101151-fig5-figsupp1.jpg
https://cdn.ncbi.nlm.nih.gov/pmc/blobs/5f41/12289310/04fbdd3cd6fa/elife-101151-fig5-figsupp2.jpg
https://cdn.ncbi.nlm.nih.gov/pmc/blobs/5f41/12289310/9af8e562ccf4/elife-101151-fig6.jpg
https://cdn.ncbi.nlm.nih.gov/pmc/blobs/5f41/12289310/a5922d74e72f/elife-101151-fig6-figsupp1.jpg
https://cdn.ncbi.nlm.nih.gov/pmc/blobs/5f41/12289310/9411f480b65a/elife-101151-fig7.jpg
https://cdn.ncbi.nlm.nih.gov/pmc/blobs/5f41/12289310/f9532d5a188a/elife-101151-fig7-figsupp1.jpg
https://cdn.ncbi.nlm.nih.gov/pmc/blobs/5f41/12289310/ae28cf45c059/elife-101151-sa2-fig1.jpg

相似文献

1
Contraction-induced endocardial plays a dual role in regulating myocardial contractility and valve formation.收缩诱导的心内膜在调节心肌收缩力和瓣膜形成中起双重作用。
Elife. 2025 Jul 24;13:RP101151. doi: 10.7554/eLife.101151.
2
is a mechanosensitive transcription factor gene required for cardiac valve morphogenesis.是一个机械敏感性转录因子基因,对于心脏瓣膜形态发生是必需的。
Sci Adv. 2024 May 17;10(20):eadl0633. doi: 10.1126/sciadv.adl0633. Epub 2024 May 15.
3
SOX7 deficiency causes ventricular septal defects through its effects on endocardial-to-mesenchymal transition and the expression of Wnt4 and Bmp2.SOX7 缺失通过对心内膜向间质转化以及 Wnt4 和 Bmp2 表达的影响导致室间隔缺损。
Hum Mol Genet. 2023 Jun 19;32(13):2152-2161. doi: 10.1093/hmg/ddad050.
4
Peripuberty Is a Sensitive Period for Prefrontal Parvalbumin Interneuron Activity to Impact Adult Cognitive Flexibility.青春期前后是前额叶小白蛋白中间神经元活动影响成年认知灵活性的敏感时期。
Dev Neurosci. 2025;47(2):127-138. doi: 10.1159/000539584. Epub 2024 Jun 3.
5
Zebrafish smarcc1a mutants reveal requirements for BAF chromatin remodeling complexes in distinguishing the atrioventricular canal from the cardiac chambers.斑马鱼 Smarcc1a 突变体揭示了 BAF 染色质重塑复合物在区分房室管和心腔方面的需求。
Dev Dyn. 2024 Jan;253(1):157-172. doi: 10.1002/dvdy.595. Epub 2023 May 3.
6
Zebrafish Kelch-like family member 4 is required for vasculogenesis and hematopoiesis.斑马鱼kelch样家族成员4是血管生成和造血所必需的。
Dev Biol. 2025 Sep;525:1-12. doi: 10.1016/j.ydbio.2025.05.018. Epub 2025 May 20.
7
MLO-Y4 fluid flow shear stress conditioned media enhances cardiac contractility and intracellular Ca.MLO-Y4流体流动剪切应力条件培养基可增强心脏收缩力和细胞内钙离子浓度。
Am J Physiol Regul Integr Comp Physiol. 2025 May 1;328(5):R591-R600. doi: 10.1152/ajpregu.00287.2024. Epub 2025 Mar 26.
8
Cardiac Surgery心脏外科手术
9
Short-Term Memory Impairment短期记忆障碍
10
A genetic modifier links integrin α5 to the phenotypic variation in fibronectin 1a mutant zebrafish.一种基因修饰因子将整合素α5与纤连蛋白1a突变型斑马鱼的表型变异联系起来。
PLoS Genet. 2025 Jun 23;21(6):e1011747. doi: 10.1371/journal.pgen.1011747. eCollection 2025 Jun.

引用本文的文献

1
Rhythms of growth: unveiling the mechanobiology behind heart maturation.生长节律:揭示心脏成熟背后的力学生物学
J Physiol. 2025 Apr 11. doi: 10.1113/JP287905.

本文引用的文献

1
Genetically encoded tension heterogeneity sculpts cardiac trabeculation.基因编码的张力异质性塑造心脏小梁结构。
Sci Adv. 2025 Mar 7;11(10):eads2998. doi: 10.1126/sciadv.ads2998.
2
Embryonic alcohol exposure in zebrafish predisposes adults to cardiomyopathy and diastolic dysfunction.胚胎期酒精暴露使斑马鱼成年后易患心肌病和舒张功能障碍。
Cardiovasc Res. 2024 Nov 5;120(13):1607-1621. doi: 10.1093/cvr/cvae139.
3
Ptpn23 Controls Cardiac T-Tubule Patterning by Promoting the Assembly of Dystrophin-Glycoprotein Complex.Ptpn23通过促进肌营养不良蛋白-糖蛋白复合物的组装来控制心脏T小管的形态。
Circulation. 2024 Apr 23;149(17):1375-1390. doi: 10.1161/CIRCULATIONAHA.123.065767. Epub 2024 Jan 12.
4
Cell maturation: Hallmarks, triggers, and manipulation.细胞成熟:特征、触发因素与调控。
Cell. 2022 Jan 20;185(2):235-249. doi: 10.1016/j.cell.2021.12.012. Epub 2022 Jan 6.
5
Istaroxime treatment ameliorates calcium dysregulation in a zebrafish model of phospholamban R14del cardiomyopathy.依他佐辛治疗可改善斑马鱼模型中肌浆网钙调节异常
Nat Commun. 2021 Dec 9;12(1):7151. doi: 10.1038/s41467-021-27461-8.
6
Characterization of the Zebrafish Cell Landscape at Single-Cell Resolution.单细胞分辨率下斑马鱼细胞图谱的表征
Front Cell Dev Biol. 2021 Oct 1;9:743421. doi: 10.3389/fcell.2021.743421. eCollection 2021.
7
Bioelectric signaling and the control of cardiac cell identity in response to mechanical forces.生物电信号与机械力刺激下心脏细胞特性的控制。
Science. 2021 Oct 15;374(6565):351-354. doi: 10.1126/science.abc6229. Epub 2021 Oct 14.
8
clusterProfiler 4.0: A universal enrichment tool for interpreting omics data.clusterProfiler 4.0:用于解释组学数据的通用富集工具。
Innovation (Camb). 2021 Jul 1;2(3):100141. doi: 10.1016/j.xinn.2021.100141. eCollection 2021 Aug 28.
9
A Heterozygous Mutation in Cardiac Troponin T Promotes Ca Dysregulation and Adult Cardiomyopathy in Zebrafish.心肌肌钙蛋白T中的杂合突变促进斑马鱼的钙调节异常和成年心肌病。
J Cardiovasc Dev Dis. 2021 Apr 20;8(4):46. doi: 10.3390/jcdd8040046.
10
Cardiac cell type-specific responses to injury and contributions to heart regeneration.心脏细胞类型对损伤的特异性反应及对心脏再生的贡献。
Cell Regen. 2021 Feb 2;10(1):4. doi: 10.1186/s13619-020-00065-1.