Suppr超能文献

mzQuality:一种用于靶向质谱测量质量监测与报告的开源软件工具。

mzQuality: An Open-Source Software Tool for Quality Monitoring and Reporting of Targeted Mass Spectrometry Measurements.

作者信息

van der Peet Marielle, Maas Pascal, Wegrzyn Agnieszka, Lamont Lieke, Fleming Ronan, Bordes Constance, Debette Stéphanie, Harms Amy, Hankemeier Thomas, Kindt Alida

机构信息

Metabolomics and Analytics Centre, Leiden Academic Centre for Drug Research, Leiden University, Einsteinweg 55, Leiden 2333 CC, The Netherlands.

Digital Metabolic Twin Centre, School of Medicine, University of Galway, University Road, Galway H91 TK33, Ireland.

出版信息

J Am Soc Mass Spectrom. 2025 Aug 6;36(8):1669-1676. doi: 10.1021/jasms.5c00073. Epub 2025 Jul 25.

Abstract

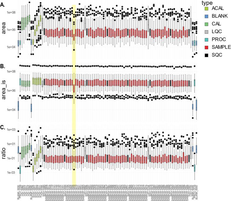
Analyzing metabolites using mass spectrometry provides valuable insight into an individual's health or disease status. However, various sources of experimental variation can be introduced during sample handling, preparation, and measurement, which can negatively affect the data. Quality assurance and quality control practices are essential to ensuring accurate and reproducible metabolomics data. These practices include measuring reference samples to monitor instrument stability, blank samples to evaluate the background signal, and strategies to correct for changes in instrumental performance. In this context, we introduce mzQuality, a user-friendly, open-source R-Shiny app designed to assess and correct technical variations in mass spectrometry-based metabolomics data. It processes peak-integrated data independently of vendor software and provides essential quality control features, including batch correction, outlier detection, and background signal assessment, and it visualizes trends in signal or retention time. We demonstrate its functionality using a data set of 419 samples measured across six batches, including quality control samples. mzQuality visualizes data through sample plots, PCA plots, and violin plots, which illustrate its ability to reduce the effect of experiment variation. Compound quality is further assessed by evaluating the relative standard deviation of quality control samples and the background signal from blank samples. Based on these quality metrics, compounds are classified into confidence levels. mzQuality provides an accessible solution to improve the data quality without requiring prior programming skills. Its customizable settings integrate seamlessly into research workflows, enhancing the accuracy and reproducibility of the metabolomics data. Additionally, with an R-compatible output, the data are ready for statistical analysis and biological interpretation.

摘要

使用质谱分析代谢物可为了解个体的健康或疾病状况提供有价值的见解。然而,在样品处理、制备和测量过程中可能会引入各种实验变异来源,这可能会对数据产生负面影响。质量保证和质量控制措施对于确保准确且可重复的代谢组学数据至关重要。这些措施包括测量参考样品以监测仪器稳定性、测量空白样品以评估背景信号,以及校正仪器性能变化的策略。在此背景下,我们介绍了mzQuality,这是一个用户友好的开源R-Shiny应用程序,旨在评估和校正基于质谱的代谢组学数据中的技术变异。它独立于供应商软件处理峰积分数据,并提供基本的质量控制功能,包括批次校正、异常值检测和背景信号评估,还能可视化信号或保留时间的趋势。我们使用包含质量控制样品在内的六个批次测量的419个样品的数据集展示了其功能。mzQuality通过样品图、主成分分析图和小提琴图可视化数据,这说明了它减少实验变异影响的能力。通过评估质量控制样品的相对标准偏差和空白样品的背景信号进一步评估化合物质量。基于这些质量指标,将化合物分类为不同的置信水平。mzQuality提供了一个无需事先编程技能即可提高数据质量的便捷解决方案。其可定制设置无缝集成到研究工作流程中,提高了代谢组学数据的准确性和可重复性。此外,通过与R兼容的输出,数据可直接用于统计分析和生物学解释。

https://cdn.ncbi.nlm.nih.gov/pmc/blobs/5c19/12333366/6ff643f78f0a/js5c00073_0001.jpg

文献AI研究员

20分钟写一篇综述,助力文献阅读效率提升50倍。

立即体验

用中文搜PubMed

大模型驱动的PubMed中文搜索引擎

马上搜索

文档翻译

学术文献翻译模型,支持多种主流文档格式。

立即体验