• 文献检索
  • 文档翻译
  • 深度研究
  • 学术资讯
  • Suppr Zotero 插件Zotero 插件
  • 邀请有礼
  • 套餐&价格
  • 历史记录
应用&插件
Suppr Zotero 插件Zotero 插件浏览器插件Mac 客户端Windows 客户端微信小程序
定价
高级版会员购买积分包购买API积分包
服务
文献检索文档翻译深度研究API 文档MCP 服务
关于我们
关于 Suppr公司介绍联系我们用户协议隐私条款
关注我们

Suppr 超能文献

核心技术专利:CN118964589B侵权必究
粤ICP备2023148730 号-1Suppr @ 2026

文献检索

告别复杂PubMed语法,用中文像聊天一样搜索,搜遍4000万医学文献。AI智能推荐,让科研检索更轻松。

立即免费搜索

文件翻译

保留排版,准确专业,支持PDF/Word/PPT等文件格式,支持 12+语言互译。

免费翻译文档

深度研究

AI帮你快速写综述,25分钟生成高质量综述,智能提取关键信息,辅助科研写作。

立即免费体验

幼年扬子鳄肠道微生物群的大小依赖性效应:对物种保护的启示

Size-dependent effects of the intestinal microbiota in juvenile Chinese alligators: implications for species protection.

作者信息

Li Wengang, Liu Jingru, Cui Lulu, Sun Ke, Gao Yulin, Wang Qin, Zhou Yongkang, Mei Lan, Yi Pingsi, Wu XiaoBing, Yu ZhenPeng, Pan Tao

机构信息

College of Life Sciences, Anhui Normal University, Wuhu, 241000, Anhui, China.

The Anhui Provincial Key Laboratory of Biodiversity Conservation and Ecological Security in the Yangtze River Basin, Wuhu, 241000, Anhui, China.

出版信息

Front Zool. 2025 Jul 29;22(1):15. doi: 10.1186/s12983-025-00572-4.

DOI:10.1186/s12983-025-00572-4
PMID:40731003
原文链接:https://pmc.ncbi.nlm.nih.gov/articles/PMC12305974/
Abstract

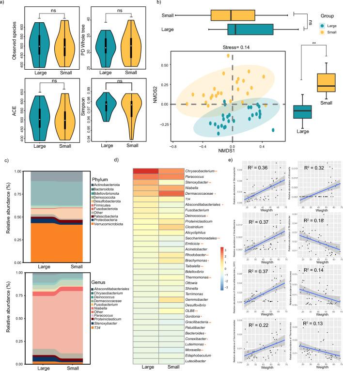
Increasing the quality of offspring to optimize population reproductive efficiency represents a viable approach for increasing population size. The population of Chinese alligators has a growing age structure, but the high mortality rate of juveniles is a serious problem that needs to be solved. We investigated the relationship between the weight of juvenile Chinese alligators and the microbiota to improve the survival rate and provide better protection for Chinese alligators. The results revealed significant differences in body weight among the selected individuals. Among the 35 most abundant microbial genera in the different weight groups, four genera (Stenoxybacter, Gracilibacteria, Absconditabacteriales_(SR1) and Saccharimonadales) were significantly positively correlated with weight. These genera can help the host shape the anaerobic environment of the intestine, degrade organic acids and proteins, and promote the production of growth-promoting factors. This study provided valuable insights into the relationship between the microbiota and weight, along with theoretical guidance for improving the survival rate of juvenile Chinese alligators.

摘要

提高后代质量以优化种群繁殖效率是增加种群数量的一种可行方法。扬子鳄种群年龄结构呈增长型,但幼体死亡率高是亟待解决的严重问题。我们研究了扬子鳄幼体体重与微生物群之间的关系,以提高其存活率,为扬子鳄提供更好的保护。结果显示,所选个体之间体重存在显著差异。在不同体重组中最丰富的35个微生物属中,有4个属(窄食单胞菌属、薄壁菌属、厌氧绳菌目(SR1)和糖单胞菌目)与体重呈显著正相关。这些属可帮助宿主塑造肠道厌氧环境,降解有机酸和蛋白质,并促进生长促进因子的产生。本研究为微生物群与体重之间的关系提供了有价值的见解,同时为提高扬子鳄幼体存活率提供了理论指导。

https://cdn.ncbi.nlm.nih.gov/pmc/blobs/aa46/12305974/cd66fc858dc6/12983_2025_572_Fig5_HTML.jpg
https://cdn.ncbi.nlm.nih.gov/pmc/blobs/aa46/12305974/3fdd2f70db67/12983_2025_572_Fig1_HTML.jpg
https://cdn.ncbi.nlm.nih.gov/pmc/blobs/aa46/12305974/61715fbee443/12983_2025_572_Fig2_HTML.jpg
https://cdn.ncbi.nlm.nih.gov/pmc/blobs/aa46/12305974/17f4f8a3667d/12983_2025_572_Fig3_HTML.jpg
https://cdn.ncbi.nlm.nih.gov/pmc/blobs/aa46/12305974/08110a065057/12983_2025_572_Fig4_HTML.jpg
https://cdn.ncbi.nlm.nih.gov/pmc/blobs/aa46/12305974/cd66fc858dc6/12983_2025_572_Fig5_HTML.jpg
https://cdn.ncbi.nlm.nih.gov/pmc/blobs/aa46/12305974/3fdd2f70db67/12983_2025_572_Fig1_HTML.jpg
https://cdn.ncbi.nlm.nih.gov/pmc/blobs/aa46/12305974/61715fbee443/12983_2025_572_Fig2_HTML.jpg
https://cdn.ncbi.nlm.nih.gov/pmc/blobs/aa46/12305974/17f4f8a3667d/12983_2025_572_Fig3_HTML.jpg
https://cdn.ncbi.nlm.nih.gov/pmc/blobs/aa46/12305974/08110a065057/12983_2025_572_Fig4_HTML.jpg
https://cdn.ncbi.nlm.nih.gov/pmc/blobs/aa46/12305974/cd66fc858dc6/12983_2025_572_Fig5_HTML.jpg

相似文献

1
Size-dependent effects of the intestinal microbiota in juvenile Chinese alligators: implications for species protection.幼年扬子鳄肠道微生物群的大小依赖性效应:对物种保护的启示
Front Zool. 2025 Jul 29;22(1):15. doi: 10.1186/s12983-025-00572-4.
2
Fecal microbiota-based investigations of nitrogen utilization efficiency and related traits in a Landrace × Piétrain crossbred population.基于粪便微生物群对长白猪×皮特兰杂交群体氮利用效率及相关性状的研究。
J Anim Sci. 2025 Jan 4;103. doi: 10.1093/jas/skaf028.
3
The Lived Experience of Autistic Adults in Employment: A Systematic Search and Synthesis.成年自闭症患者的就业生活经历:系统检索与综述
Autism Adulthood. 2024 Dec 2;6(4):495-509. doi: 10.1089/aut.2022.0114. eCollection 2024 Dec.
4
T-bet expressing Tr1 cells driven by dietary signals dominate the small intestinal immune landscape.由饮食信号驱动的表达T-bet的Tr1细胞主导小肠免疫格局。
bioRxiv. 2025 Jul 4:2025.06.30.662190. doi: 10.1101/2025.06.30.662190.
5
Behavioral interventions to reduce risk for sexual transmission of HIV among men who have sex with men.降低男男性行为者中艾滋病毒性传播风险的行为干预措施。
Cochrane Database Syst Rev. 2008 Jul 16(3):CD001230. doi: 10.1002/14651858.CD001230.pub2.
6
Systemic treatments for metastatic cutaneous melanoma.转移性皮肤黑色素瘤的全身治疗
Cochrane Database Syst Rev. 2018 Feb 6;2(2):CD011123. doi: 10.1002/14651858.CD011123.pub2.
7
Sexual Harassment and Prevention Training性骚扰与预防培训
8
Systemic Inflammatory Response Syndrome全身炎症反应综合征
9
[Volume and health outcomes: evidence from systematic reviews and from evaluation of Italian hospital data].[容量与健康结果:来自系统评价和意大利医院数据评估的证据]
Epidemiol Prev. 2013 Mar-Jun;37(2-3 Suppl 2):1-100.
10
Group-based interventions to reduce gambling involvement among male football fans: a synopsis of findings from a feasibility study.基于群体的干预措施以减少男性足球迷的赌博行为:一项可行性研究结果概述
Public Health Res (Southampt). 2025 Jul;13(6):1-24. doi: 10.3310/SWWP9393.

本文引用的文献

1
Ecological implications of allometric relationships in American alligators (Alligator mississippiensis).美洲鳄(Alligator mississippiensis)的异速生长关系的生态意义。
Sci Rep. 2024 Mar 13;14(1):6140. doi: 10.1038/s41598-024-56798-5.
2
Metabolic signatures of β-cell destruction in type 1 diabetes.1 型糖尿病中β细胞破坏的代谢特征。
J Diabetes Investig. 2023 Jan;14(1):48-57. doi: 10.1111/jdi.13926. Epub 2022 Oct 13.
3
Tryptophan Supplementation Enhances Intestinal Health by Improving Gut Barrier Function, Alleviating Inflammation, and Modulating Intestinal Microbiome in Lipopolysaccharide-Challenged Piglets.
补充色氨酸可通过改善肠道屏障功能、减轻炎症以及调节脂多糖刺激仔猪的肠道微生物群来增强肠道健康。
Front Microbiol. 2022 Jul 4;13:919431. doi: 10.3389/fmicb.2022.919431. eCollection 2022.
4
Transcriptomic and Proteomic Study on the High-Fat Diet Combined With AOM/DSS-Induced Adenomatous Polyps in Mice.高脂饮食联合AOM/DSS诱导小鼠腺瘤性息肉的转录组学和蛋白质组学研究
Front Oncol. 2021 Aug 26;11:736225. doi: 10.3389/fonc.2021.736225. eCollection 2021.
5
Low Crude Protein Diet Affects the Intestinal Microbiome and Metabolome Differently in Barrows and Gilts.低粗蛋白日粮对公猪和小母猪肠道微生物群和代谢组的影响不同。
Front Microbiol. 2021 Aug 20;12:717727. doi: 10.3389/fmicb.2021.717727. eCollection 2021.
6
The gut microbiome: what the oncologist ought to know.肠道微生物组:肿瘤学家应该了解的知识。
Br J Cancer. 2021 Oct;125(9):1197-1209. doi: 10.1038/s41416-021-01467-x. Epub 2021 Jul 14.
7
Crocodile Gut Microbiome Is a Potential Source of Novel Bioactive Molecules.鳄鱼肠道微生物群是新型生物活性分子的潜在来源。
ACS Pharmacol Transl Sci. 2021 Jun 1;4(3):1260-1261. doi: 10.1021/acsptsci.1c00108. eCollection 2021 Jun 11.
8
The Interplay between the Gut Microbiome and the Immune System in the Context of Infectious Diseases throughout Life and the Role of Nutrition in Optimizing Treatment Strategies.肠道微生物组与免疫系统在整个生命周期感染性疾病中的相互作用,以及营养在优化治疗策略中的作用。
Nutrients. 2021 Mar 9;13(3):886. doi: 10.3390/nu13030886.
9
Sodium acetate, propionate, and butyrate reduce fat accumulation in mice via modulating appetite and relevant genes.醋酸钠、丙酸钠和丁酸钠通过调节食欲及相关基因来减少小鼠体内的脂肪堆积。
Nutrition. 2021 Jul-Aug;87-88:111198. doi: 10.1016/j.nut.2021.111198. Epub 2021 Feb 12.
10
Microbial symbiosis and coevolution of an entire clade of ancient vertebrates: the gut microbiota of sea turtles and its relationship to their phylogenetic history.古代脊椎动物整个进化枝的微生物共生与共同进化:海龟的肠道微生物群及其与系统发育历史的关系。
Anim Microbiome. 2020 May 7;2(1):17. doi: 10.1186/s42523-020-00034-8.