• 文献检索
  • 文档翻译
  • 深度研究
  • 学术资讯
  • Suppr Zotero 插件Zotero 插件
  • 邀请有礼
  • 套餐&价格
  • 历史记录
应用&插件
Suppr Zotero 插件Zotero 插件浏览器插件Mac 客户端Windows 客户端微信小程序
定价
高级版会员购买积分包购买API积分包
服务
文献检索文档翻译深度研究API 文档MCP 服务
关于我们
关于 Suppr公司介绍联系我们用户协议隐私条款
关注我们

Suppr 超能文献

核心技术专利:CN118964589B侵权必究
粤ICP备2023148730 号-1Suppr @ 2026

文献检索

告别复杂PubMed语法,用中文像聊天一样搜索,搜遍4000万医学文献。AI智能推荐,让科研检索更轻松。

立即免费搜索

文件翻译

保留排版,准确专业,支持PDF/Word/PPT等文件格式,支持 12+语言互译。

免费翻译文档

深度研究

AI帮你快速写综述,25分钟生成高质量综述,智能提取关键信息,辅助科研写作。

立即免费体验

维生素D通过调节ErbB4/铁死亡信号轴改善糖尿病前期心脏损伤。

Vitamin D ameliorates prediabetic cardiac injure via modulation of the ErbB4/ferroptosis signaling axis.

作者信息

Miao Yufan, Zhang Yujing, Zhang Luoya, Chen Hao, Tang Lulu, Li Wenjie, Gu Chenxi, Lang Lili, Li Xing, Song Hanlu

机构信息

Department of Nutrition and Food Hygiene, College of Public Health, Zhengzhou University, Zhengzhou, Henan, China.

Department of Orthopedics, The First Affiliated Hospital of Zhengzhou University, Zhengzhou, Henan, China.

出版信息

Front Immunol. 2025 Jul 17;16:1626295. doi: 10.3389/fimmu.2025.1626295. eCollection 2025.

DOI:10.3389/fimmu.2025.1626295
PMID:40746531
原文链接:https://pmc.ncbi.nlm.nih.gov/articles/PMC12310489/
Abstract

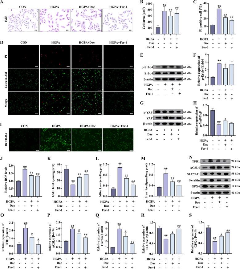
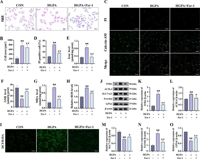
Vitamin D (VD) deficiency is closely associated with metabolic health and cardiac function in prediabetic patients, yet its underlying mechanisms remain unclear. This study investigated the role of VD intervention in prediabetic cardiac injury through and models, with particular focus on the ErbB4/ferroptosis axis. Using a high-fat diet-induced KKAy prediabetic mouse model, we observed significant metabolic abnormalities (increased body weight, hyperglycemia, insulin resistance) and cardiac remodeling (cardiac hypertrophy and functional impairment) (<0.05). Remarkably, 16-week vitamin D (VD) supplementation substantially ameliorated these pathological changes and reduced serum cardiac injury markers (<0.05). Mechanistic studies revealed that VD downregulated myocardial NRG1 expression, inhibited ErbB4 phosphorylation (p-ErbB4) and YAP activation (p-YAP), while reversing the abnormal expression of ferroptosis-related proteins. experiments confirmed that high glucose combined with palmitic acid (HGPA) induced ferroptosis in H9c2 cardiomyocytes, which was alleviated by 1,25(OH)D intervention through suppression of ErbB4 phosphorylation. Notably, combined treatment with 1,25(OH)D and the ErbB4 phosphorylation inhibitor dacomitinib demonstrated synergistic protective effects. Our findings not only expand the understanding of the association between prediabetes and VD, but also reveal a relationship between ErbB4 and cardiac ferroptosis in prediabetic conditions.

摘要

维生素D(VD)缺乏与糖尿病前期患者的代谢健康和心脏功能密切相关,但其潜在机制仍不清楚。本研究通过[具体模型1]和[具体模型2]模型研究了VD干预在糖尿病前期心脏损伤中的作用,特别关注ErbB4/铁死亡轴。使用高脂饮食诱导的KKAy糖尿病前期小鼠模型,我们观察到显著的代谢异常(体重增加、高血糖、胰岛素抵抗)和心脏重塑(心脏肥大和功能障碍)(P<0.05)。值得注意的是,补充16周的维生素D(VD)显著改善了这些病理变化,并降低了血清心脏损伤标志物(P<0.05)。机制研究表明,VD下调心肌NRG1表达,抑制ErbB4磷酸化(p-ErbB4)和YAP激活(p-YAP),同时逆转铁死亡相关蛋白的异常表达。[细胞实验名称]实验证实,高糖联合棕榈酸(HGPA)诱导H9c2心肌细胞铁死亡,1,25(OH)D干预通过抑制ErbB4磷酸化减轻了铁死亡。值得注意的是,1,25(OH)D与ErbB4磷酸化抑制剂达可替尼联合治疗显示出协同保护作用。我们的研究结果不仅扩展了对糖尿病前期与VD之间关联的理解,还揭示了糖尿病前期状态下ErbB4与心脏铁死亡之间的关系。

https://cdn.ncbi.nlm.nih.gov/pmc/blobs/7b94/12310489/37c66f37572e/fimmu-16-1626295-g008.jpg
https://cdn.ncbi.nlm.nih.gov/pmc/blobs/7b94/12310489/3a767d58e78e/fimmu-16-1626295-g001.jpg
https://cdn.ncbi.nlm.nih.gov/pmc/blobs/7b94/12310489/6eebaa78728a/fimmu-16-1626295-g002.jpg
https://cdn.ncbi.nlm.nih.gov/pmc/blobs/7b94/12310489/a7c55cf54c44/fimmu-16-1626295-g003.jpg
https://cdn.ncbi.nlm.nih.gov/pmc/blobs/7b94/12310489/cc2facd71bc3/fimmu-16-1626295-g004.jpg
https://cdn.ncbi.nlm.nih.gov/pmc/blobs/7b94/12310489/08e3737f99a4/fimmu-16-1626295-g005.jpg
https://cdn.ncbi.nlm.nih.gov/pmc/blobs/7b94/12310489/287729c884d5/fimmu-16-1626295-g006.jpg
https://cdn.ncbi.nlm.nih.gov/pmc/blobs/7b94/12310489/4b2bf8b1fac3/fimmu-16-1626295-g007.jpg
https://cdn.ncbi.nlm.nih.gov/pmc/blobs/7b94/12310489/37c66f37572e/fimmu-16-1626295-g008.jpg
https://cdn.ncbi.nlm.nih.gov/pmc/blobs/7b94/12310489/3a767d58e78e/fimmu-16-1626295-g001.jpg
https://cdn.ncbi.nlm.nih.gov/pmc/blobs/7b94/12310489/6eebaa78728a/fimmu-16-1626295-g002.jpg
https://cdn.ncbi.nlm.nih.gov/pmc/blobs/7b94/12310489/a7c55cf54c44/fimmu-16-1626295-g003.jpg
https://cdn.ncbi.nlm.nih.gov/pmc/blobs/7b94/12310489/cc2facd71bc3/fimmu-16-1626295-g004.jpg
https://cdn.ncbi.nlm.nih.gov/pmc/blobs/7b94/12310489/08e3737f99a4/fimmu-16-1626295-g005.jpg
https://cdn.ncbi.nlm.nih.gov/pmc/blobs/7b94/12310489/287729c884d5/fimmu-16-1626295-g006.jpg
https://cdn.ncbi.nlm.nih.gov/pmc/blobs/7b94/12310489/4b2bf8b1fac3/fimmu-16-1626295-g007.jpg
https://cdn.ncbi.nlm.nih.gov/pmc/blobs/7b94/12310489/37c66f37572e/fimmu-16-1626295-g008.jpg

相似文献

1
Vitamin D ameliorates prediabetic cardiac injure via modulation of the ErbB4/ferroptosis signaling axis.维生素D通过调节ErbB4/铁死亡信号轴改善糖尿病前期心脏损伤。
Front Immunol. 2025 Jul 17;16:1626295. doi: 10.3389/fimmu.2025.1626295. eCollection 2025.
2
Empagliflozin and liraglutide ameliorate HFpEF in mice via augmenting the Erbb4 signaling pathway.恩格列净和利拉鲁肽通过增强 Erbb4 信号通路改善 HFpEF 小鼠模型。
Acta Pharmacol Sin. 2024 Aug;45(8):1604-1617. doi: 10.1038/s41401-024-01265-0. Epub 2024 Apr 8.
3
The VDAC3/DHODH Axis Ameliorates Sepsis-induced Myocardial Injury by Regulating Ferroptosis.VDAC3/DHODH轴通过调节铁死亡改善脓毒症诱导的心肌损伤。
Front Biosci (Landmark Ed). 2025 Jun 17;30(6):39559. doi: 10.31083/FBL39559.
4
Finerenone ameliorates high-fat-induced myocardial lipotoxicity by suppressing ferroptosis through augmenting the system Xc/GSH synthesis pathway.非奈利酮通过增强系统Xc⁻/谷胱甘肽合成途径抑制铁死亡,从而改善高脂诱导的心肌脂毒性。
Biochim Biophys Acta Mol Basis Dis. 2025 Oct;1871(7):167968. doi: 10.1016/j.bbadis.2025.167968. Epub 2025 Jul 9.
5
SGLT2i continuously prevents cardiac hypertrophy by reducing ferroptosis via AMPK up-regulation.钠-葡萄糖协同转运蛋白2抑制剂(SGLT2i)通过上调AMPK减少铁死亡,从而持续预防心脏肥大。
Mol Cell Biochem. 2025 Apr 26. doi: 10.1007/s11010-025-05294-z.
6
Vitamin D inhibits ferroptosis and mitigates the kidney injury of prediabetic mice by activating the Klotho/p53 signaling pathway.维生素 D 通过激活 Klotho/p53 信号通路抑制铁死亡,减轻糖尿病前期小鼠的肾脏损伤。
Apoptosis. 2024 Oct;29(9-10):1780-1792. doi: 10.1007/s10495-024-01955-4. Epub 2024 Apr 1.
7
Synergies of dibutyl phthalate on high-fat diet can aggravate cardiac fibrosis/dysfunction and the protective effects of vitamin E and salidroside: A molecular toxicological study in Sprague-Dawley rats.邻苯二甲酸二丁酯对高脂饮食的协同作用可加重心脏纤维化/功能障碍以及维生素E和红景天苷的保护作用:一项在Sprague-Dawley大鼠中的分子毒理学研究
Ecotoxicol Environ Saf. 2025 Jul 19;302:118708. doi: 10.1016/j.ecoenv.2025.118708.
8
The interaction of vitamin D supplementation with Omentin-1 gene polymorphism on metabolic biomarkers, omentin-1 levels and anthropometric measures in women with prediabetes: A double-blind randomized controlled trial.维生素D补充剂与网膜素-1基因多态性对糖尿病前期女性代谢生物标志物、网膜素-1水平及人体测量指标的相互作用:一项双盲随机对照试验。
Diabetes Obes Metab. 2025 Aug;27(8):4522-4536. doi: 10.1111/dom.16497. Epub 2025 Jun 11.
9
Proteasome-activating peptide 1 attenuates cardiac ischaemia/reperfusion-induced ferroptosis through the β5i-p53-SLC7A11 axis.蛋白酶体激活肽1通过β5i-p53-SLC7A11轴减轻心脏缺血/再灌注诱导的铁死亡。
Biomed Pharmacother. 2025 Aug;189:118296. doi: 10.1016/j.biopha.2025.118296. Epub 2025 Jun 27.
10
Vitamin D improves diabetic cardiomyopathy by inhibiting pyroptosis through the NOX4/NLRP3 inflammasome pathway.维生素D通过NOX4/NLRP3炎性小体途径抑制细胞焦亡,从而改善糖尿病性心肌病。
Food Funct. 2025 Aug 1. doi: 10.1039/d5fo00717h.

本文引用的文献

1
Vitamin D supplementation alleviates insulin resistance in prediabetic rats by modifying IRS-1 and PPARγ/NF-κB expressions.维生素 D 补充剂通过调节 IRS-1 和 PPARγ/NF-κB 的表达来缓解糖尿病前期大鼠的胰岛素抵抗。
Front Endocrinol (Lausanne). 2023 May 31;14:1089298. doi: 10.3389/fendo.2023.1089298. eCollection 2023.
2
Vitamin D analog calcitriol for breast cancer therapy; an integrated drug discovery approach.维生素 D 类似物骨化三醇治疗乳腺癌:一种综合药物发现方法。
J Biomol Struct Dyn. 2023 Dec;41(20):11017-11043. doi: 10.1080/07391102.2023.2199866. Epub 2023 Apr 13.
3
Retinol dehydrogenase 10 reduction mediated retinol metabolism disorder promotes diabetic cardiomyopathy in male mice.
视黄醇脱氢酶 10 减少介导的视黄醇代谢紊乱促进雄性小鼠糖尿病心肌病。
Nat Commun. 2023 Mar 2;14(1):1181. doi: 10.1038/s41467-023-36837-x.
4
Meta-analysis: Vitamin D Therapy Reduced Type 2 Diabetes.荟萃分析:维生素D疗法可降低2型糖尿病发病率。
JAMA. 2023 Mar 7;329(9):703. doi: 10.1001/jama.2023.1550.
5
Epigenetic regulation of Neuregulin 1 promotes breast cancer progression associated to hyperglycemia.神经调节蛋白 1 的表观遗传调控促进与高血糖相关的乳腺癌进展。
Nat Commun. 2023 Jan 27;14(1):439. doi: 10.1038/s41467-023-36179-8.
6
Vitamin D suppresses ferroptosis and protects against neonatal hypoxic-ischemic encephalopathy by activating the Nrf2/HO-1 pathway.维生素D通过激活Nrf2/HO-1通路抑制铁死亡并预防新生儿缺氧缺血性脑病。
Transl Pediatr. 2022 Oct;11(10):1633-1644. doi: 10.21037/tp-22-397.
7
modulates cardiomyocyte hypertrophy via impaired mitochondrial biogenesis in response to chronic mechanical stress overload.通过在慢性机械压力过载时损害线粒体生物发生来调节心肌细胞肥大。
Theranostics. 2022 Oct 3;12(16):7009-7031. doi: 10.7150/thno.74563. eCollection 2022.
8
Regulation of serine palmitoyl-transferase and Rac1-Nox2 signaling in diabetic retinopathy.糖尿病视网膜病变中丝氨酸棕榈酰转移酶和 Rac1-Nox2 信号的调节。
Sci Rep. 2022 Oct 6;12(1):16740. doi: 10.1038/s41598-022-20243-2.
9
Vitamin D attenuates cisplatin-induced intestinal injury by inhibiting ferroptosis, oxidative stress, and ROS-mediated excessive mitochondrial fission.维生素 D 通过抑制铁死亡、氧化应激和 ROS 介导的过度线粒体分裂来减轻顺铂诱导的肠道损伤。
Food Funct. 2022 Oct 3;13(19):10210-10224. doi: 10.1039/d2fo01028c.
10
Targeting ferroptosis with miR-144-3p to attenuate pancreatic β cells dysfunction via regulating USP22/SIRT1 in type 2 diabetes.通过miR-144-3p靶向铁死亡,经调控2型糖尿病中USP22/SIRT1来减轻胰岛β细胞功能障碍。
Diabetol Metab Syndr. 2022 Jun 27;14(1):89. doi: 10.1186/s13098-022-00852-7.