• 文献检索
  • 文档翻译
  • 深度研究
  • 学术资讯
  • Suppr Zotero 插件Zotero 插件
  • 邀请有礼
  • 套餐&价格
  • 历史记录
应用&插件
Suppr Zotero 插件Zotero 插件浏览器插件Mac 客户端Windows 客户端微信小程序
定价
高级版会员购买积分包购买API积分包
服务
文献检索文档翻译深度研究API 文档MCP 服务
关于我们
关于 Suppr公司介绍联系我们用户协议隐私条款
关注我们

Suppr 超能文献

核心技术专利:CN118964589B侵权必究
粤ICP备2023148730 号-1Suppr @ 2026

文献检索

告别复杂PubMed语法,用中文像聊天一样搜索,搜遍4000万医学文献。AI智能推荐,让科研检索更轻松。

立即免费搜索

文件翻译

保留排版,准确专业,支持PDF/Word/PPT等文件格式,支持 12+语言互译。

免费翻译文档

深度研究

AI帮你快速写综述,25分钟生成高质量综述,智能提取关键信息,辅助科研写作。

立即免费体验

相同农业实践土壤中细菌的生物地理分布:环境因素的影响

Biogeographical Distribution of Bacteria in Soils with Identical Agricultural Practices: Impacts of Environmental Factors.

作者信息

Akinyemi Muiz O, Tsipinana Sinawo, Alayande Kazeem A, Mokubedi Maphala, Adeleke Rasheed A

机构信息

Unit for Environmental Sciences and Management, North-West University, Potchefstroom, 2520, South Africa.

Leeds Institute of Health Sciences, University of Leeds, Leeds, UK.

出版信息

Curr Microbiol. 2025 Aug 3;82(9):430. doi: 10.1007/s00284-025-04404-w.

DOI:10.1007/s00284-025-04404-w
PMID:40754597
原文链接:https://pmc.ncbi.nlm.nih.gov/articles/PMC12318886/
Abstract

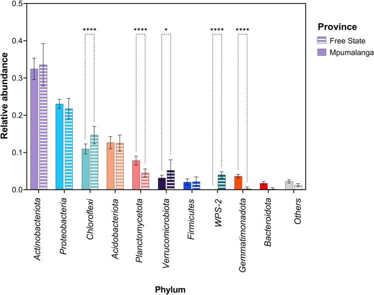
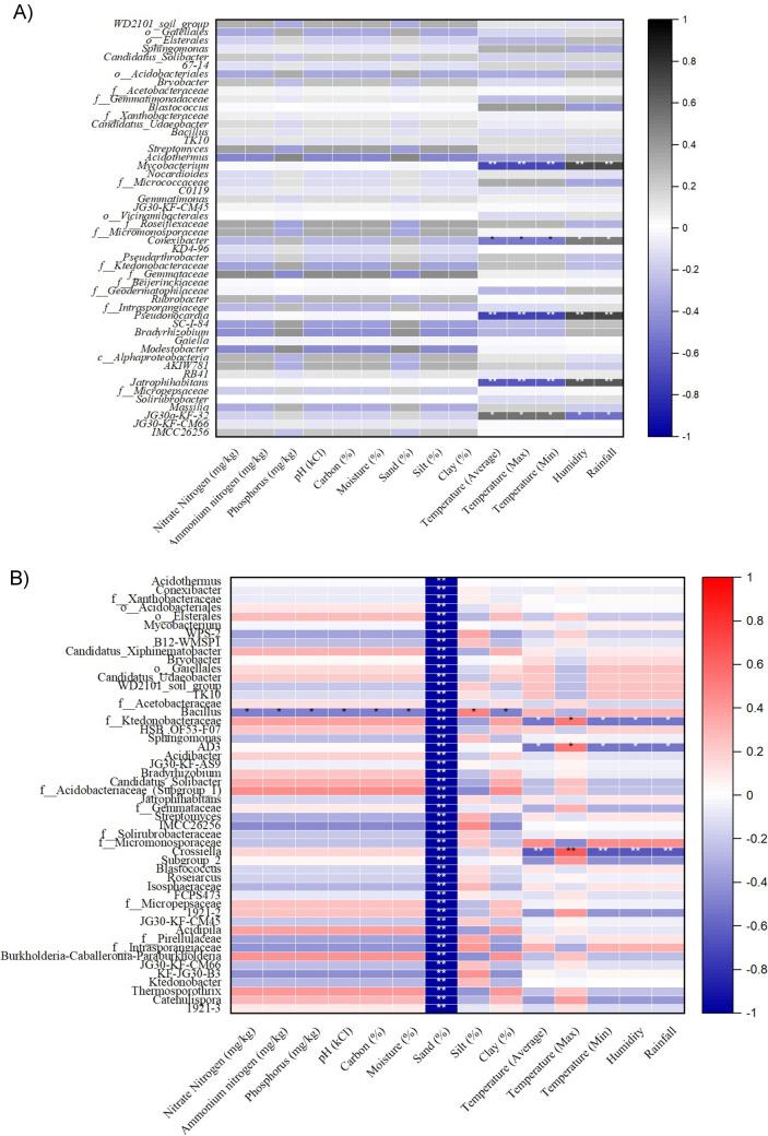
Soil microbial communities are key drivers of plant health and productivity, influencing nutrient cycling and energy flow. This study investigated the impact of environmental variables on the bacterial communities within the rhizospheres of maize and soybean, two economically important crops, across contrasting South African climates with identical agricultural practices. Using 16S rRNA amplicon sequencing, we conducted a comparative analysis of rhizosphere bacterial communities in the semi-arid steppe of Free State and the subtropical region of Mpumalanga. In the semi-arid steppe, Actinobacteriota (36.5%), Pseudomonadota (24.4%), and Chloroflexi (12.8%) were dominant, while the subtropical region had higher proportions of Actinobacteriota (34.8%), Pseudomonadota (27.6%), and Acidobacteriota (12.6%). Our findings indicate that while a core bacterial community persists across regions, environmental factors significantly influence the diversity of non-core taxa. For instance, in Mpumalanga, correlation analysis suggested that the abundance of families like Burkholderiaceae and Symbiobacteraceae were influenced by moisture and minimum daily temperature while in Free State, families such as WS2 and Legionellaceae were influenced by maximum daily temperature, soil pH, and texture. These findings underscore the influence of climate and soil properties on the rhizosphere microbiome and highlight the importance of understanding these patterns for enhancing crop production in changing environmental conditions.

摘要

土壤微生物群落是植物健康和生产力的关键驱动因素,影响着养分循环和能量流动。本研究调查了环境变量对玉米和大豆根际细菌群落的影响,这两种经济作物在南非不同气候条件下采用相同的农业 practices。利用 16S rRNA 扩增子测序,我们对自由州半干旱草原和姆普马兰加亚热带地区的根际细菌群落进行了比较分析。在半干旱草原,放线菌门(36.5%)、假单胞菌门(24.4%)和绿弯菌门(12.8%)占主导地位,而亚热带地区放线菌门(34.8%)、假单胞菌门(27.6%)和酸杆菌门(12.6%)的比例更高。我们的研究结果表明,虽然一个核心细菌群落在不同地区持续存在,但环境因素显著影响非核心分类群的多样性。例如,在姆普马兰加,相关性分析表明,伯克霍尔德菌科和共生杆菌科等科的丰度受湿度和每日最低温度的影响,而在自由州,WS2 和军团菌科等科受每日最高温度、土壤 pH 值和质地的影响。这些发现强调了气候和土壤性质对根际微生物组的影响,并突出了在不断变化的环境条件下理解这些模式对提高作物产量的重要性。

https://cdn.ncbi.nlm.nih.gov/pmc/blobs/8297/12318886/4c3f4f7ddf3f/284_2025_4404_Fig5_HTML.jpg
https://cdn.ncbi.nlm.nih.gov/pmc/blobs/8297/12318886/dfc1db7b64a9/284_2025_4404_Fig1_HTML.jpg
https://cdn.ncbi.nlm.nih.gov/pmc/blobs/8297/12318886/07966c19f6e3/284_2025_4404_Fig2_HTML.jpg
https://cdn.ncbi.nlm.nih.gov/pmc/blobs/8297/12318886/2ce9ce09c9c3/284_2025_4404_Fig3_HTML.jpg
https://cdn.ncbi.nlm.nih.gov/pmc/blobs/8297/12318886/28254f6bde86/284_2025_4404_Fig4_HTML.jpg
https://cdn.ncbi.nlm.nih.gov/pmc/blobs/8297/12318886/4c3f4f7ddf3f/284_2025_4404_Fig5_HTML.jpg
https://cdn.ncbi.nlm.nih.gov/pmc/blobs/8297/12318886/dfc1db7b64a9/284_2025_4404_Fig1_HTML.jpg
https://cdn.ncbi.nlm.nih.gov/pmc/blobs/8297/12318886/07966c19f6e3/284_2025_4404_Fig2_HTML.jpg
https://cdn.ncbi.nlm.nih.gov/pmc/blobs/8297/12318886/2ce9ce09c9c3/284_2025_4404_Fig3_HTML.jpg
https://cdn.ncbi.nlm.nih.gov/pmc/blobs/8297/12318886/28254f6bde86/284_2025_4404_Fig4_HTML.jpg
https://cdn.ncbi.nlm.nih.gov/pmc/blobs/8297/12318886/4c3f4f7ddf3f/284_2025_4404_Fig5_HTML.jpg

相似文献

1
Biogeographical Distribution of Bacteria in Soils with Identical Agricultural Practices: Impacts of Environmental Factors.相同农业实践土壤中细菌的生物地理分布:环境因素的影响
Curr Microbiol. 2025 Aug 3;82(9):430. doi: 10.1007/s00284-025-04404-w.
2
Microbial communities in the rhizosphere of tropical soils cultivated with maize as a function of nitrogen and phosphorus fertilizers.以玉米为种植作物的热带土壤根际微生物群落与氮磷肥的关系
Braz J Microbiol. 2025 May 26. doi: 10.1007/s42770-025-01695-w.
3
Beneficial communities from core bacterial microbiota of Oryza sativa L. soil and leaves perform dynamic role in growth promotion and suppression of bacterial leaf blight.来自水稻土壤和叶片核心细菌微生物群的有益群落对促进生长和抑制白叶枯病发挥着动态作用。
World J Microbiol Biotechnol. 2025 Jul 28;41(8):285. doi: 10.1007/s11274-025-04461-0.
4
Comparative metagenomics on community structure and diversity of rhizomicrobiome associated with monoculture and soybean precedent carrot.单作和大豆连作胡萝卜根际微生物群落结构和多样性的比较宏基因组学
Sci Rep. 2025 Aug 1;15(1):28161. doi: 10.1038/s41598-025-13605-z.
5
Regional-scale biogeographical patterns of soil- and root-associated microbial communities across nine planted Chinese fir forests.九片人工杉木林土壤和根系相关微生物群落的区域尺度生物地理模式
mSphere. 2025 Jul 31:e0045025. doi: 10.1128/msphere.00450-25.
6
Responses of rhizosphere bacterial communities with different niche breadths to liquid fertilizer produced from apple wastes during planting process.种植过程中不同生态位宽度的根际细菌群落对苹果废弃物制成的液体肥料的响应
Microbiol Spectr. 2025 Jul;13(7):e0206824. doi: 10.1128/spectrum.02068-24. Epub 2025 May 30.
7
Exploring the bacterial communities in date palm roots in saline versus non-saline environment.探索盐渍与非盐渍环境中枣椰树根际的细菌群落。
BMC Plant Biol. 2025 Jul 3;25(1):855. doi: 10.1186/s12870-025-06882-3.
8
Effects of saffron-grape intercropping on saffron flower number and rhizosphere microbial community.藏红花与葡萄间作对藏红花花数量和根际微生物群落的影响。
BMC Microbiol. 2024 Dec 30;24(1):551. doi: 10.1186/s12866-024-03716-4.
9
Deciphering crop-specific rhizobacteriome assembly in cotton, sorghum, and soybean under hot semi-arid field conditions in Texas.在德克萨斯州炎热半干旱田间条件下解析棉花、高粱和大豆中特定作物的根际微生物群落组装
Environ Microbiome. 2025 Aug 13;20(1):105. doi: 10.1186/s40793-025-00763-w.
10
Environmental Factors Drive the Changes of Bacterial Structure and Functional Diversity in Rhizosphere Soil of subsp. Rousi in Arid Regions of Northwest China.环境因素驱动中国西北干旱地区鲁西苜蓿根际土壤细菌结构和功能多样性的变化。
Microorganisms. 2025 Aug 8;13(8):1860. doi: 10.3390/microorganisms13081860.

本文引用的文献

1
Commonalities between the Atacama Desert and Antarctica rhizosphere microbial communities.阿塔卡马沙漠和南极根际微生物群落之间的共性。
Front Microbiol. 2023 Jul 19;14:1197399. doi: 10.3389/fmicb.2023.1197399. eCollection 2023.
2
Variation in traits across habitats and phylogenetic clades.不同栖息地和系统发育分支的性状变异。
Front Microbiol. 2023 Apr 17;14:1146165. doi: 10.3389/fmicb.2023.1146165. eCollection 2023.
3
Bacterial and yeast communities in raw milk from three dairy animal species in Nigeria.尼日利亚三种乳用动物生乳中的细菌和酵母群落。
Lett Appl Microbiol. 2023 Jan 23;76(1). doi: 10.1093/lambio/ovac010.
4
Functional Diversity of Microbial Communities in the Soybean ( L.) Rhizosphere from Free State, South Africa.南非自由州大豆(L.)根际微生物群落的功能多样性。
Int J Mol Sci. 2022 Aug 20;23(16):9422. doi: 10.3390/ijms23169422.
5
Genomic Characterization of Potential Plant Growth-Promoting Features of Strains Isolated from the International Space Station.从国际空间站分离的菌株的潜在植物生长促进特性的基因组特征。
Microbiol Spectr. 2022 Feb 23;10(1):e0199421. doi: 10.1128/spectrum.01994-21. Epub 2022 Jan 12.
6
The Influence of Climate Warming and Humidity on Plant Diversity and Soil Bacteria and Fungi Diversity in Desert Grassland.气候变暖和湿度对荒漠草原植物多样性及土壤细菌和真菌多样性的影响
Plants (Basel). 2021 Nov 25;10(12):2580. doi: 10.3390/plants10122580.
7
Pyrosequencing and phenotypic microarray to decipher bacterial community variation in (L.) Moench rhizosphere.焦磷酸测序和表型芯片技术解析(L.)Moench根际细菌群落变化
Curr Res Microb Sci. 2021 Mar 2;2:100025. doi: 10.1016/j.crmicr.2021.100025. eCollection 2021 Dec.
8
Phyllosphere microbiome: Diversity and functions.叶际微生物组:多样性与功能。
Microbiol Res. 2022 Jan;254:126888. doi: 10.1016/j.micres.2021.126888. Epub 2021 Oct 7.
9
Screening of Rhizosphere Bacteria and Nematode Populations Associated with Soybean Roots in the Mpumalanga Highveld of South Africa.南非姆普马兰加高地大豆根际细菌和线虫种群的筛选
Microorganisms. 2021 Aug 26;9(9):1813. doi: 10.3390/microorganisms9091813.
10
Globally Abundant " Udaeobacter" Benefits from Release of Antibiotics in Soil and Potentially Performs Trace Gas Scavenging.全球丰度较高的“Udaeobacter”得益于土壤中抗生素的释放,并可能具有痕量气体清除功能。
mSphere. 2020 Jul 8;5(4):e00186-20. doi: 10.1128/mSphere.00186-20.