Suppr超能文献

从国际空间站分离的菌株的潜在植物生长促进特性的基因组特征。

Genomic Characterization of Potential Plant Growth-Promoting Features of Strains Isolated from the International Space Station.

机构信息

University of Wisconsin-Madison, Madison, Wisconsin, USA.

University of Southern Californiagrid.42505.36, Los Angeles, California, USA.

出版信息

Microbiol Spectr. 2022 Feb 23;10(1):e0199421. doi: 10.1128/spectrum.01994-21. Epub 2022 Jan 12.

Abstract

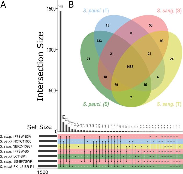
In an ongoing microbial tracking investigation of the International Space Station (ISS), several strains were isolated. Based on the 16S rRNA gene sequence, phylogenetic analysis identified the ISS strains as Sphingomonas sanguinis ( = 2) and one strain isolated from the Kennedy Space Center cleanroom (used to assemble various Mars mission spacecraft components) as Sphingomonas paucimobilis. Metagenomic sequence analyses of different ISS locations identified 23 species. An abundance of shotgun metagenomic reads were detected for S. sanguinis in the location from where the ISS strains were isolated. A complete metagenome-assembled genome was generated from the shotgun reads metagenome, and its comparison with the whole-genome sequences (WGS) of the ISS S. sanguinis isolates revealed that they were highly similar. In addition to the phylogeny, the WGS of these strains were compared with the WGS of the type strains to elucidate genes that can potentially aid in plant growth promotion. Furthermore, the WGS comparison of these strains with the well-characterized sp. LK11, an arid desert strain, identified several genes responsible for the production of phytohormones and for stress tolerance. Production of one of the phytohormones, indole-3-acetic acid, was further confirmed in the ISS strains using liquid chromatography-mass spectrometry. Pathways associated with phosphate uptake, metabolism, and solubilization in soil were conserved across all the S. sanguinis and S. paucimobilis strains tested. Furthermore, genes thought to promote plant resistance to abiotic stress, including heat/cold shock response, heavy metal resistance, and oxidative and osmotic stress resistance, appear to be present in these space-related S. sanguinis and strains. Characterizing these biotechnologically important microorganisms found on the ISS and harnessing their key features will aid in the development of self-sustainable long-term space missions in the future. is ubiquitous in nature, including the anthropogenically contaminated extreme environments. Members of the genus have been identified as potential candidates for space biomining beyond earth. This study describes the isolation and identification of members from the ISS, which are capable of producing the phytohormone indole-3-acetic acid. Microbial production of phytohormones will help future studies, grow plants beyond low earth orbit, and establish self-sustainable life support systems. Beyond phytohormone production, stable genomic elements of abiotic stress resistance, heavy metal resistance, and oxidative and osmotic stress resistance were identified, rendering the ISS isolate a strong candidate for biotechnology-related applications.

摘要

在对国际空间站 (ISS) 进行的一项持续的微生物追踪调查中,分离出了几种菌株。基于 16S rRNA 基因序列,系统发育分析将 ISS 菌株鉴定为血杆菌(=2)和一种从肯尼迪航天中心洁净室(用于组装各种火星任务航天器部件)分离的菌株为少动鞘氨醇单胞菌。对不同 ISS 地点的宏基因组序列分析鉴定出 23 个物种。在分离 ISS 菌株的位置,检测到大量的血杆菌 shotgun 宏基因组读数。从 shotgun 宏基因组中生成了一个完整的宏基因组组装基因组,并将其与 ISS 血杆菌分离株的全基因组序列 (WGS) 进行比较,结果表明它们高度相似。除了系统发育关系外,还将这些菌株的 WGS 与模式菌株的 WGS 进行了比较,以阐明可能有助于植物生长促进的基因。此外,将这些菌株与 well-characterized 菌株 LK11(一种干旱沙漠菌株)的 WGS 进行比较,鉴定出了几个负责产生植物激素和耐受胁迫的基因。使用液相色谱-质谱法进一步证实了 ISS 菌株中一种植物激素吲哚-3-乙酸的产生。在所有测试的血杆菌和少动鞘氨醇单胞菌菌株中,都保守了与磷酸盐摄取、代谢和土壤溶解相关的途径。此外,似乎存在有助于植物抵抗非生物胁迫的基因,包括热/冷休克反应、重金属抗性以及氧化和渗透胁迫抗性,这些基因存在于这些与太空相关的血杆菌和菌株中。对 ISS 上发现的这些具有生物技术重要性的微生物进行特征描述并利用其关键特征,将有助于未来开发可持续的长期太空任务。 广泛存在于自然界中,包括人为污染的极端环境。该属的成员已被确定为地球以外太空生物采矿的潜在候选者。本研究描述了从 ISS 中分离和鉴定出的成员,它们能够产生植物激素吲哚-3-乙酸。微生物产生植物激素将有助于未来的 研究,在低地球轨道之外种植植物,并建立自我可持续的生命支持系统。除了植物激素的产生外,还鉴定出了对非生物胁迫、重金属抗性以及氧化和渗透胁迫抗性的稳定基因组元件,这使得 ISS 分离株成为生物技术相关应用的有力候选者。

https://cdn.ncbi.nlm.nih.gov/pmc/blobs/ab0e/8754149/907c081da8ab/spectrum.01994-21-f001.jpg

文献AI研究员

20分钟写一篇综述,助力文献阅读效率提升50倍。

立即体验

用中文搜PubMed

大模型驱动的PubMed中文搜索引擎

马上搜索

文档翻译

学术文献翻译模型,支持多种主流文档格式。

立即体验