Suppr超能文献

肝细胞核因子4α通过抑制NCOA4介导的铁自噬改善急性肝衰竭。

HNF4A ameliorates acute liver failure by inhibiting NCOA4-mediated ferritinophagy.

作者信息

Yu Weiyan, Zhao Caiyan

机构信息

Department of Infectious Diseases, The Third Hospital of Hebei Medical University, Shijiazhuang, 050000, China.

出版信息

Sci Rep. 2025 Aug 13;15(1):29714. doi: 10.1038/s41598-025-13798-3.

Abstract

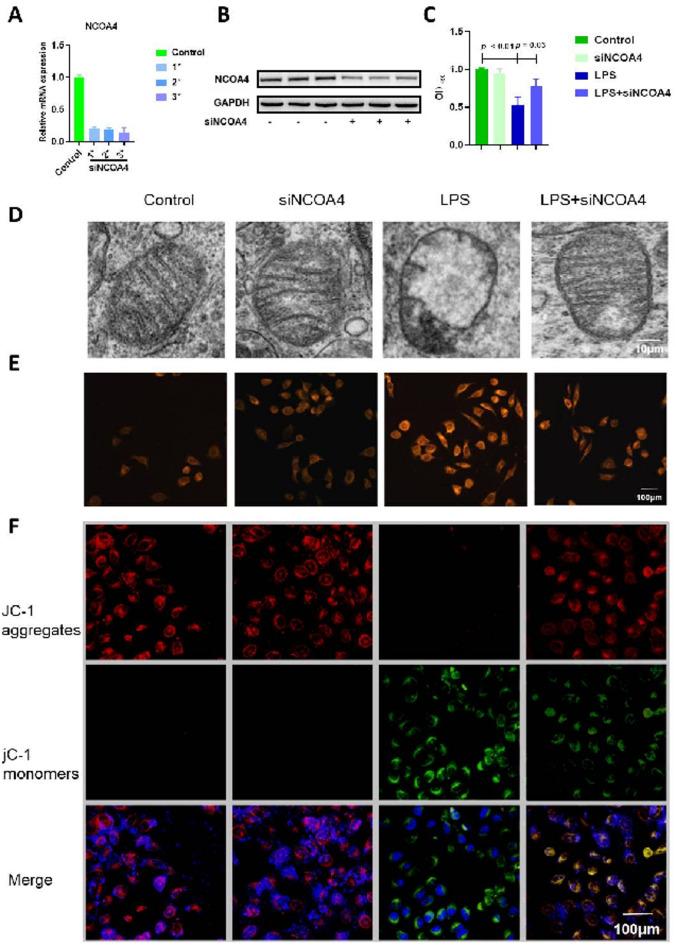
Intracellular iron homeostasis imbalance is linked to cellular ferroptosis and inflammatory injury diseases. NCOA4-mediated ferritin autophagy is vital for regulating intracellular iron homeostasis, but its impact on acute liver failure (ALF) pathogenesis and regulatory mechanisms remain unclear. This study explores the role and regulatory mechanisms of NCOA4 in hepatocyte ferroptosis and ALF progression. To investigate the relationship between NCOA4 expression and acute liver failure (ALF), we compared the protein expression levels in normal and pathological liver tissues. By establishing cell and mouse models, we determined the correlation among NCOA4 expression, ferroptosis, and inflammatory liver injury. Additionally, we explored the regulatory effect of NCOA4 on hepatocyte ferroptosis by interfering with gene expression and observing mitochondrial structure changes. Finally, we evaluated the regulation of NCOA4 expression and its protective effect against acute inflammatory injury in hepatocytes. Our results showed that NCOA4 expression was significantly higher in patients with hepatitis B virus - related acute - on - chronic liver failure (HBV - ACLF) compared to those with chronic hepatitis B. Similarly, NCOA4 was upregulated in ALF model mice and inflammatory hepatocytes. Silencing NCOA4 alleviated LPS - induced ferroptosis in inflammatory hepatocytes. Mechanistic research indicated that the transcription of hepatic nuclear factor 4 A (HNF4A) negatively regulated NCOA4. HNF4A transcriptionally inhibited NCOA4 expression, reducing hepatocyte ferroptosis through anti - ferritin autophagy. This study identified the HNF4A - NCOA4 axis and ferritinophagy as crucial factors in hepatocyte ferroptosis and the pathogenesis of acute liver failure (ALF). These findings suggest that the HNF4A - NCOA4 axis could be a potential therapeutic target for ALF.

摘要

细胞内铁稳态失衡与细胞铁死亡及炎症性损伤疾病相关。NCOA4介导的铁蛋白自噬对调节细胞内铁稳态至关重要,但其对急性肝衰竭(ALF)发病机制及调控机制仍不清楚。本研究探讨NCOA4在肝细胞铁死亡及ALF进展中的作用和调控机制。为研究NCOA4表达与急性肝衰竭(ALF)的关系,我们比较了正常和病理肝脏组织中的蛋白表达水平。通过建立细胞和小鼠模型,我们确定了NCOA4表达、铁死亡和炎症性肝损伤之间的相关性。此外,我们通过干扰基因表达并观察线粒体结构变化,探讨了NCOA4对肝细胞铁死亡的调控作用。最后,我们评估了NCOA4表达的调控及其对肝细胞急性炎症损伤的保护作用。我们的结果显示,与慢性乙型肝炎患者相比,乙型肝炎病毒相关慢加急性肝衰竭(HBV-ACLF)患者的NCOA4表达显著更高。同样,NCOA4在ALF模型小鼠和炎症性肝细胞中上调。沉默NCOA4可减轻LPS诱导的炎症性肝细胞铁死亡。机制研究表明,肝细胞核因子4A(HNF4A)的转录负调控NCOA4。HNF4A转录抑制NCOA4表达,通过抗铁蛋白自噬减少肝细胞铁死亡。本研究确定HNF4A-NCOA4轴和铁蛋白自噬是肝细胞铁死亡及急性肝衰竭(ALF)发病机制中的关键因素。这些发现表明,HNF4A-NCOA4轴可能是ALF的一个潜在治疗靶点。

https://cdn.ncbi.nlm.nih.gov/pmc/blobs/1987/12350633/9acd610740ff/41598_2025_13798_Fig1_HTML.jpg

文献AI研究员

20分钟写一篇综述,助力文献阅读效率提升50倍。

立即体验

用中文搜PubMed

大模型驱动的PubMed中文搜索引擎

马上搜索

文档翻译

学术文献翻译模型,支持多种主流文档格式。

立即体验