Suppr超能文献

翼手目基因组中内源性逆转录病毒的多样性、进化与转录

Diversity, evolution and transcription of endogenous retroviruses in Chiroptera genomes.

作者信息

Zhou Zhi-Jian, Xiao Yang, Fang Jie, Yao Yong-Xiu, Yang Chen-Hui, Dacheux Laurent, Luo Dong-Sheng, Qiu Ye, Ge Xing-Yi

机构信息

Hunan Provincial Key Laboratory of Medical Virology, Institute of Pathogen Biology and Immunology, College of Biology, Hunan University, 27 Tianma Rd., Changsha, Hunan, 410012, China.

The Pirbright Institute, Pirbright, Woking GU24 0NF, UK.

出版信息

DNA Res. 2025 Aug 25;32(5). doi: 10.1093/dnares/dsaf021.

Abstract

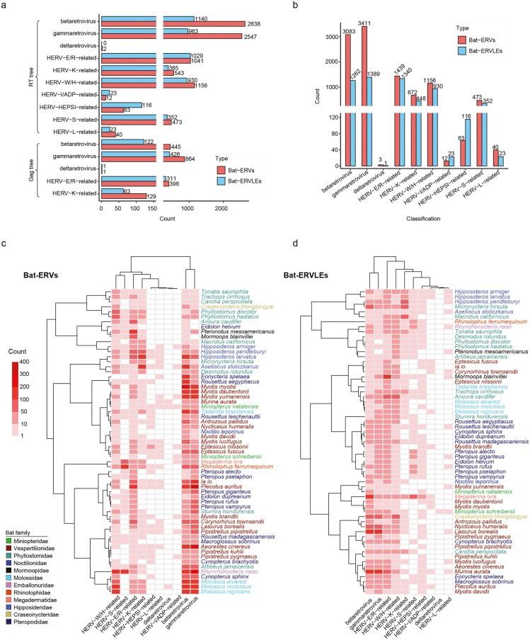
Bats (Chiroptera) are a taxonomic group of immense biological and ecological importance. They are primary reservoirs and carriers of various zoonotic viruses. Endogenous retroviruses (ERVs) originate from ancient retroviruses invading the host, and ERV-derived sequences can function as regulatory elements which influence gene expression and contribute to both physiological and pathological processes. However, ERVs and ERV-like elements (ERVLEs) carried by bats have not been fully characterized. In this study, we systematically explored the ERVs in 61 bat species and identified 10,352 bat-ERVs and 5,884 bat-ERVLEs sequences, these sequences covered three major virus genera and included seven groups related to human ERVs in the subfamily Orthoretrovirinae. In particular, a relatively intact endogenous deltaretrovirus sequence was identified in Molossus molossus. Additionally, 358 bat-ERV and 33 bat-ERVLE were identified as recombinants. The integration time of bat-ERVs was estimated to be concentrated in the last 10~40 million years, indicating their role in shaping the bat genome during the long-term co-evolution of virus and host. Furthermore, carnivorous bats tended to have more relatively complete and younger ERVs compared to herbivorous bats. According to bat transcriptomes, we found that 1,385 bat-ERVs and 197 bat-ERVLEs had transcriptional potential in 20 different tissues of 25 bats, implying that bat-ERVs harbored actively expressed genes with potential functions. In summary, we comprehensively characterized bat-ERVs in terms of their evolution, types and potential functions, providing foundational data and a new perspective for further research on bat-ERVs.

摘要

蝙蝠(翼手目)是一个具有巨大生物学和生态学重要性的分类群体。它们是多种人畜共患病毒的主要宿主和携带者。内源性逆转录病毒(ERVs)起源于侵入宿主的古代逆转录病毒,ERV衍生序列可作为调节元件,影响基因表达,并参与生理和病理过程。然而,蝙蝠携带的ERVs和类ERV元件(ERVLEs)尚未得到充分表征。在本研究中,我们系统地探索了61种蝙蝠物种中的ERVs,鉴定出10352个蝙蝠ERVs和5884个蝙蝠ERVLEs序列,这些序列涵盖了三个主要病毒属,包括与正逆转录病毒亚科中人类ERVs相关的七个组。特别是,在皱唇犬吻蝠中鉴定出了一个相对完整的内源性δ逆转录病毒序列。此外,358个蝙蝠ERV和33个蝙蝠ERVLE被鉴定为重组体。蝙蝠ERVs的整合时间估计集中在过去1000万至4000万年,表明它们在病毒与宿主的长期共同进化过程中对塑造蝙蝠基因组发挥了作用。此外,与食草蝙蝠相比,食肉蝙蝠往往拥有更多相对完整和较新的ERVs。根据蝙蝠转录组,我们发现在25只蝙蝠的20种不同组织中,有1385个蝙蝠ERVs和197个蝙蝠ERVLEs具有转录潜力,这意味着蝙蝠ERVs含有具有潜在功能的活跃表达基因。总之,我们从进化、类型和潜在功能方面全面表征了蝙蝠ERVs,为进一步研究蝙蝠ERVs提供了基础数据和新视角。

https://cdn.ncbi.nlm.nih.gov/pmc/blobs/b744/12402889/9d5c9c243461/dsaf021_fig1.jpg

文献检索

告别复杂PubMed语法,用中文像聊天一样搜索,搜遍4000万医学文献。AI智能推荐,让科研检索更轻松。

立即免费搜索

文件翻译

保留排版,准确专业,支持PDF/Word/PPT等文件格式,支持 12+语言互译。

免费翻译文档

深度研究

AI帮你快速写综述,25分钟生成高质量综述,智能提取关键信息,辅助科研写作。

立即免费体验