Luo Di, Zhang Jingdong, Xie Linguo, Liu Chunyu, Wang Rui
Department of Urology, Tianjin Institute of Urology, The Second Hospital of Tianjin Medical University, Tianjin, China.
Ann Med. 2025 Dec;57(1):2550582. doi: 10.1080/07853890.2025.2550582. Epub 2025 Aug 25.
Positive urine cultures are common in urinary stone patients, yet tools for early infection prediction are limited. To address this gap, a user-friendly, dynamic online nomogram was developed to predict the incidence of positive urine cultures in patients with urolithiasis.
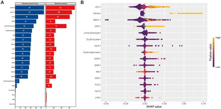
A retrospective study was conducted with 3,641 patients with urinary stones at the Second Hospital of Tianjin Medical University. The cohort was split into training and validation sets. Key variables were identified using Least Absolute Shrinkage and Selection Operator (LASSO) regression, while Random Forest and SHapley Additive exPlanations (SHAP) methods were applied to assess their importance. Online nomograms were developed and evaluated for performance through metrics such as area under the curve (AUC), calibration curve, decision curve analysis (DCA), probability density function (PDF), and clinical utility curve (CUC).
Multivariate logistic analysis identified four significant predictors-bacteria (BACT), C-reactive protein (CRP), nitrite, and leukocyte esterase (LEU)-which were integrated into the nomogram. The AUC values for the overall, training, and validation sets were 90.53, 91.22, and 89.06%, respectively. Calibration curves confirmed the nomogram's accuracy, and DCA demonstrated its superior performance over individual metrics. The PDF/CUC method revealed a threshold of 0.168, which effectively distinguished 88.54% of negatives from 78.70% of positives.
This dynamic online nomogram accurately predicts positive urine cultures in patients with urolithiasis, helping clinicians identify high-risk individuals , optimize antibiotic use, and improve patient outcomes. Further validation and biomarker exploration are needed to enhance its generalizability.
尿培养阳性在尿路结石患者中很常见,但早期感染预测工具有限。为弥补这一差距,开发了一种用户友好的动态在线列线图,以预测尿石症患者尿培养阳性的发生率。
对天津医科大学第二医院的3641例尿路结石患者进行回顾性研究。该队列被分为训练集和验证集。使用最小绝对收缩和选择算子(LASSO)回归确定关键变量,同时应用随机森林和夏普利值附加解释(SHAP)方法评估其重要性。开发了在线列线图,并通过曲线下面积(AUC)、校准曲线、决策曲线分析(DCA)、概率密度函数(PDF)和临床效用曲线(CUC)等指标评估其性能。
多因素逻辑分析确定了四个显著预测因子——细菌(BACT)、C反应蛋白(CRP)、亚硝酸盐和白细胞酯酶(LEU)——这些被纳入列线图。总体集、训练集和验证集的AUC值分别为90.53%、91.22%和89.06%。校准曲线证实了列线图的准确性,DCA表明其性能优于单个指标。PDF/CUC方法显示阈值为0.168,可有效区分88.54%的阴性和78.70%的阳性。
这种动态在线列线图可准确预测尿石症患者尿培养阳性,帮助临床医生识别高危个体,优化抗生素使用,并改善患者预后。需要进一步验证和探索生物标志物以提高其通用性。