• 文献检索
  • 文档翻译
  • 深度研究
  • 学术资讯
  • Suppr Zotero 插件Zotero 插件
  • 邀请有礼
  • 套餐&价格
  • 历史记录
应用&插件
Suppr Zotero 插件Zotero 插件浏览器插件Mac 客户端Windows 客户端微信小程序
定价
高级版会员购买积分包购买API积分包
服务
文献检索文档翻译深度研究API 文档MCP 服务
关于我们
关于 Suppr公司介绍联系我们用户协议隐私条款
关注我们

Suppr 超能文献

核心技术专利:CN118964589B侵权必究
粤ICP备2023148730 号-1Suppr @ 2026

文献检索

告别复杂PubMed语法,用中文像聊天一样搜索,搜遍4000万医学文献。AI智能推荐,让科研检索更轻松。

立即免费搜索

文件翻译

保留排版,准确专业,支持PDF/Word/PPT等文件格式,支持 12+语言互译。

免费翻译文档

深度研究

AI帮你快速写综述,25分钟生成高质量综述,智能提取关键信息,辅助科研写作。

立即免费体验

基于运动想象的脑机接口:对Emotiv EPOC X基于多类运动想象的控制的探索。

Motor imagery-based brain-computer interfaces: an exploration of multiclass motor imagery-based control for Emotiv EPOC X.

作者信息

Tarara Paulina, Przybył Iwona, Schöning Julius, Gunia Artur

机构信息

Multigraphical Creation Studio, Academy of Fine Arts and Design in Katowice, Katowice, Poland.

Business Service Galop, Katowice, Poland.

出版信息

Front Neuroinform. 2025 Aug 12;19:1625279. doi: 10.3389/fninf.2025.1625279. eCollection 2025.

DOI:10.3389/fninf.2025.1625279
PMID:40874066
原文链接:https://pmc.ncbi.nlm.nih.gov/articles/PMC12378764/
Abstract

INTRODUCTION

Enhancing the command capacity of motor imagery (MI)-based brain-computer interfaces (BCIs) remains a significant challenge in neuroinformatics, especially for real-world assistive applications. This study explores a multiclass BCI system designed to classify multiple MI tasks using a low-cost EEG device.

METHODS

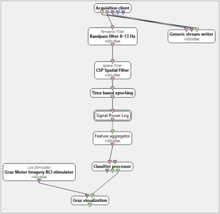
A BCI system was developed to classify six mental states: resting state, left and right hand movement imagery, tongue movement, and left and right lateral bending, using EEG data collected with the Emotiv EPOC X headset. Seven participants underwent a body awareness training protocol integrating mindfulness and physical exercises to improve MI performance. Machine learning techniques were applied to extract discriminative features from the EEG signals.

RESULTS

Post-training assessments indicated modest improvements in participants' MI proficiency. However, classification performance was limited due to inter- and intra-subject signal variability and the technical constraints of the consumer-grade EEG hardware.

DISCUSSION

These findings highlight the value of combining user training with MI-based BCIs and the need to optimize signal quality for reliable performance. The results support the feasibility of scalable, multiclass MI paradigms in low-cost, user-centered neurotechnology applications, while pointing to critical areas for future system enhancement.

摘要

引言

提高基于运动想象(MI)的脑机接口(BCI)的指令能力仍然是神经信息学中的一项重大挑战,特别是对于实际的辅助应用而言。本研究探索了一种多类BCI系统,该系统旨在使用低成本脑电图(EEG)设备对多个MI任务进行分类。

方法

开发了一种BCI系统,用于使用Emotiv EPOC X头戴式设备收集的EEG数据对六种心理状态进行分类:静息状态、左手和右手运动想象、舌头运动以及左右侧弯。七名参与者接受了一项将正念与体育锻炼相结合的身体意识训练方案,以提高MI表现。应用机器学习技术从EEG信号中提取判别特征。

结果

训练后评估表明参与者的MI熟练程度有适度提高。然而,由于个体间和个体内信号变异性以及消费级EEG硬件的技术限制,分类性能有限。

讨论

这些发现凸显了将用户训练与基于MI的BCI相结合的价值,以及为实现可靠性能而优化信号质量的必要性。结果支持了在低成本、以用户为中心的神经技术应用中可扩展的多类MI范式的可行性,同时指出了未来系统增强的关键领域。

https://cdn.ncbi.nlm.nih.gov/pmc/blobs/7cac/12378764/2c2d10ea1874/fninf-19-1625279-g0007.jpg
https://cdn.ncbi.nlm.nih.gov/pmc/blobs/7cac/12378764/d6d57bc0f561/fninf-19-1625279-g0001.jpg
https://cdn.ncbi.nlm.nih.gov/pmc/blobs/7cac/12378764/b109bb005476/fninf-19-1625279-g0002.jpg
https://cdn.ncbi.nlm.nih.gov/pmc/blobs/7cac/12378764/be6f2506bd83/fninf-19-1625279-g0003.jpg
https://cdn.ncbi.nlm.nih.gov/pmc/blobs/7cac/12378764/d35eac26ba6b/fninf-19-1625279-g0004.jpg
https://cdn.ncbi.nlm.nih.gov/pmc/blobs/7cac/12378764/a97ad6f664cd/fninf-19-1625279-g0005.jpg
https://cdn.ncbi.nlm.nih.gov/pmc/blobs/7cac/12378764/7a41d12bac0b/fninf-19-1625279-g0006.jpg
https://cdn.ncbi.nlm.nih.gov/pmc/blobs/7cac/12378764/2c2d10ea1874/fninf-19-1625279-g0007.jpg
https://cdn.ncbi.nlm.nih.gov/pmc/blobs/7cac/12378764/d6d57bc0f561/fninf-19-1625279-g0001.jpg
https://cdn.ncbi.nlm.nih.gov/pmc/blobs/7cac/12378764/b109bb005476/fninf-19-1625279-g0002.jpg
https://cdn.ncbi.nlm.nih.gov/pmc/blobs/7cac/12378764/be6f2506bd83/fninf-19-1625279-g0003.jpg
https://cdn.ncbi.nlm.nih.gov/pmc/blobs/7cac/12378764/d35eac26ba6b/fninf-19-1625279-g0004.jpg
https://cdn.ncbi.nlm.nih.gov/pmc/blobs/7cac/12378764/a97ad6f664cd/fninf-19-1625279-g0005.jpg
https://cdn.ncbi.nlm.nih.gov/pmc/blobs/7cac/12378764/7a41d12bac0b/fninf-19-1625279-g0006.jpg
https://cdn.ncbi.nlm.nih.gov/pmc/blobs/7cac/12378764/2c2d10ea1874/fninf-19-1625279-g0007.jpg

相似文献

1
Motor imagery-based brain-computer interfaces: an exploration of multiclass motor imagery-based control for Emotiv EPOC X.基于运动想象的脑机接口:对Emotiv EPOC X基于多类运动想象的控制的探索。
Front Neuroinform. 2025 Aug 12;19:1625279. doi: 10.3389/fninf.2025.1625279. eCollection 2025.
2
Classification of finger movements through optimal EEG channel and feature selection.通过最优脑电图通道和特征选择对手指运动进行分类。
Front Hum Neurosci. 2025 Jul 16;19:1633910. doi: 10.3389/fnhum.2025.1633910. eCollection 2025.
3
Classification of left and right-hand motor imagery in acute stroke patients using EEG microstate.利用脑电图微状态对急性中风患者左右手运动想象进行分类。
J Neuroeng Rehabil. 2025 Jun 18;22(1):137. doi: 10.1186/s12984-025-01668-y.
4
A hybrid approach for EEG motor imagery classification using adaptive margin disparity and knowledge transfer in convolutional neural networks.一种在卷积神经网络中使用自适应边缘差异和知识转移的脑电图运动想象分类混合方法。
Comput Biol Med. 2025 Sep;195:110675. doi: 10.1016/j.compbiomed.2025.110675. Epub 2025 Jun 29.
5
Toward calibration-free motor imagery brain-computer interfaces: a VGG-based convolutional neural network and WGAN approach.无标定运动想象脑-机接口研究:基于 VGG 的卷积神经网络和 WGAN 方法。
J Neural Eng. 2024 Jul 31;21(4). doi: 10.1088/1741-2552/ad6598.
6
Subject-specific feature extraction approach for a three-class motor imagery-based brain-computer interface enabling navigation in a virtual environment: open-access framework.基于三类运动想象的脑机接口在虚拟环境中实现导航的特定主题特征提取方法:开放获取框架
Biomed Phys Eng Express. 2025 Aug 1;11(5). doi: 10.1088/2057-1976/aded19.
7
Artificial intelligence based BCI using SSVEP signals with single channel EEG.基于人工智能的脑机接口,使用单通道脑电图的稳态视觉诱发电位信号。
Technol Health Care. 2025 Feb 5:9287329241302740. doi: 10.1177/09287329241302740.
8
iTBS on RDLPFC improves performance of motor imagery: a brain-computer interface study combining EEG and fNIRS.右侧背外侧前额叶皮质的间歇性θ波爆发刺激可改善运动想象能力:一项结合脑电图和功能近红外光谱技术的脑机接口研究
J Neuroeng Rehabil. 2025 Jul 31;22(1):172. doi: 10.1186/s12984-025-01688-8.
9
Trust and explainability in robotic hand control via adversarial multiple machine learning models with EEG sensor data fusion: A fuzzy decision-making solution.通过具有脑电传感器数据融合的对抗式多机器学习模型实现机器人手部控制中的信任与可解释性:一种模糊决策解决方案。
Comput Biol Med. 2025 Sep;196(Pt C):110922. doi: 10.1016/j.compbiomed.2025.110922. Epub 2025 Aug 11.
10
A transformer-based network with second-order pooling for motor imagery EEG classification.一种用于运动想象脑电信号分类的基于二阶池化的变压器网络。
J Neural Eng. 2025 Jul 2. doi: 10.1088/1741-2552/adeae8.

本文引用的文献

1
Past, Present, and Future of EEG-Based BCI Applications.基于 EEG 的脑机接口应用的过去、现在和未来。
Sensors (Basel). 2022 Apr 26;22(9):3331. doi: 10.3390/s22093331.
2
Implantable brain-computer interface for neuroprosthetic-enabled volitional hand grasp restoration in spinal cord injury.用于脊髓损伤后通过神经假体实现自主手部抓握功能恢复的植入式脑机接口。
Brain Commun. 2021 Oct 21;3(4):fcab248. doi: 10.1093/braincomms/fcab248. eCollection 2021.
3
Brain-Computer Interface: Advancement and Challenges.脑机接口:进展与挑战。
Sensors (Basel). 2021 Aug 26;21(17):5746. doi: 10.3390/s21175746.
4
Toward EEG-Based BCI Applications for Industry 4.0: Challenges and Possible Applications.面向工业4.0的基于脑电图的脑机接口应用:挑战与可能的应用
Front Hum Neurosci. 2021 Aug 13;15:705064. doi: 10.3389/fnhum.2021.705064. eCollection 2021.
5
A Comprehensive Review on Critical Issues and Possible Solutions of Motor Imagery Based Electroencephalography Brain-Computer Interface.基于运动想象的脑-机接口关键问题及可能解决方案的综合评述
Sensors (Basel). 2021 Mar 20;21(6):2173. doi: 10.3390/s21062173.
6
Effects of Long-Term Meditation Practices on Sensorimotor Rhythm-Based Brain-Computer Interface Learning.长期冥想练习对基于感觉运动节律的脑机接口学习的影响。
Front Neurosci. 2021 Jan 21;14:584971. doi: 10.3389/fnins.2020.584971. eCollection 2020.
7
The Current Research of Combining Multi-Modal Brain-Computer Interfaces With Virtual Reality.多模态脑机接口与虚拟现实结合的研究现状。
IEEE J Biomed Health Inform. 2021 Sep;25(9):3278-3287. doi: 10.1109/JBHI.2020.3047836. Epub 2021 Sep 3.
8
Standardization of protocol design for user training in EEG-based brain-computer interface.基于脑电图的脑机接口用户训练协议设计的标准化。
J Neural Eng. 2021 Feb 22;18(1). doi: 10.1088/1741-2552/abcc7d.
9
A review of user training methods in brain computer interfaces based on mental tasks.基于心理任务的脑机接口用户培训方法综述。
J Neural Eng. 2021 Feb 19;18(1). doi: 10.1088/1741-2552/abca17.
10
Mindfulness Improves Brain-Computer Interface Performance by Increasing Control Over Neural Activity in the Alpha Band.正念通过增加对 alpha 波段神经活动的控制来提高脑机接口性能。
Cereb Cortex. 2021 Jan 1;31(1):426-438. doi: 10.1093/cercor/bhaa234.