Jiang Linyang, Yang Xiaodi, Guo Xiaokun, Li Dianke, Li Jiajun, Wuchty Stefan, Shi Wenyu, Zhang Ziding
State Key Laboratory of Animal Biotech Breeding, College of Biological Sciences, China Agricultural University, No. 2 Yuanmingyuan West Road, Haidian District, Beijing 100193, China.
Department of Hematology, Peking University First Hospital, No. 8 Xishiku Street, Xicheng District, Beijing 100034, China.
Brief Bioinform. 2025 Aug 31;26(5). doi: 10.1093/bib/bbaf461.
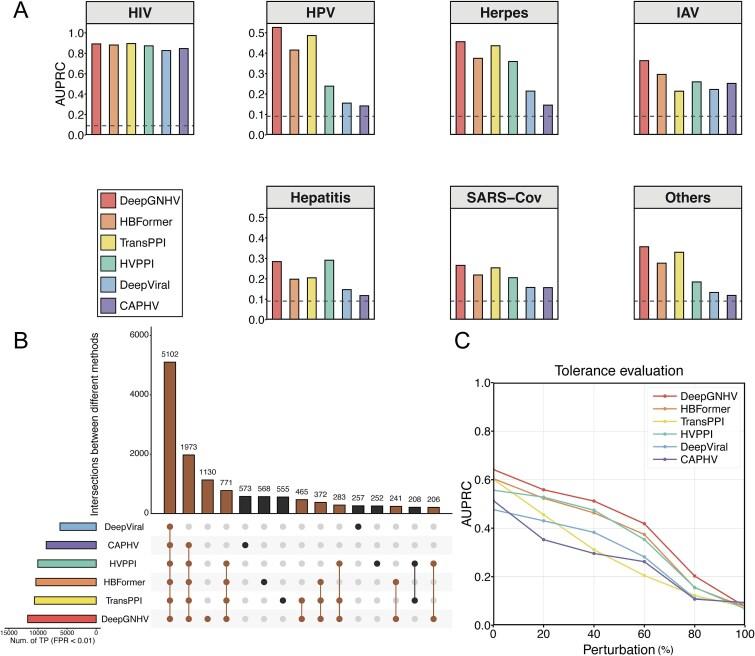
The systematic identification of human-virus protein-protein interactions (PPIs) is a critical step toward elucidating the underlying mechanisms of viral infection, directly informing the development of targeted interventions against existing and emerging viral threats. In this work, we presented DeepGNHV, an end-to-end framework that integrated a pretrained protein language model with structural features derived from AlphaFold2 and leveraged graph attention networks to predict human-virus PPIs. In comparison to other state-of-the-art approaches, DeepGNHV exhibited superior predictive performance, especially when applied to viral proteins absent from the training process, indicating its strong generalization capability for detecting newly emerging virus-related PPIs. We further demonstrated DeepGNHV's robustness across diverse perturbations and its practical application under high-confidence thresholds. Additionally, we conducted extensive predictions of human-HPV PPIs, which were supported by multiple lines of evidence and identified several host factors that specifically interact with high-risk HPV. To further explore the biological significance of DeepGNHV, we provided a case study to pinpoint specific residues that play critical roles in facilitating the corresponding PPIs. The source code of DeepGNHV and related data is publicly available on GitHub (https://github.com/bioboy0415/DeepGNHV).
系统鉴定人类与病毒的蛋白质-蛋白质相互作用(PPI)是阐明病毒感染潜在机制的关键一步,直接为针对现有和新出现的病毒威胁开发靶向干预措施提供依据。在这项工作中,我们提出了DeepGNHV,这是一个端到端框架,它将预训练的蛋白质语言模型与源自AlphaFold2的结构特征相结合,并利用图注意力网络来预测人类与病毒的PPI。与其他最先进的方法相比,DeepGNHV表现出卓越的预测性能,尤其是在应用于训练过程中不存在的病毒蛋白时,这表明其在检测新出现的病毒相关PPI方面具有强大的泛化能力。我们进一步证明了DeepGNHV在各种扰动下的稳健性及其在高置信度阈值下的实际应用。此外,我们对人类与HPV的PPI进行了广泛预测,这些预测得到了多条证据的支持,并确定了几个与高危HPV特异性相互作用的宿主因子。为了进一步探索DeepGNHV的生物学意义,我们提供了一个案例研究,以确定在促进相应PPI中起关键作用的特定残基。DeepGNHV的源代码和相关数据可在GitHub(https://github.com/bioboy0415/DeepGNHV)上公开获取。