Suppr超能文献

使用与胞葬作用相关的特征基因开发肺腺癌预后风险评分模型。

Development of a prognostic RiskScore model using efferocytosis-related signature genes for lung adenocarcinoma.

作者信息

Dai Zengmin, Jin Shaofeng, Huang Shanshan, Liu Bingyang, Shen Xingkai, Jin Yuhong

机构信息

Department of Critical Care Medicine, Ningbo Medical Center Lihuili Hospital (The Affiliated Lihuili Hospital of Ningbo University), Ningbo, China.

出版信息

PeerJ. 2025 Sep 5;13:e19892. doi: 10.7717/peerj.19892. eCollection 2025.

Abstract

BACKGROUND

Lung adenocarcinoma (LUAD) has high incidence and mortality rates. Efferocytosis is involved in the progression of various cancers. The current work set out to develop a prognosis signature using efferocytosis-related genes (ERGs) for LUAD.

METHODS

Public databases were accessed to obtain bulk and single-cell data of LUAD. Molecular subtyping of LUAD was performed using ConsensusClusterPlus, and efferocytosis-related candidate genes were screened by weighted gene co-expression network analysis (WGCNA) in combination with differential analysis. Subsequently, Least Absolute Shrinkage and Selection Operator (LASSO) regression was applied to construct a prognostic RiskScore model, followed by evaluating the relationship between the RiskScore, immune infiltration, and drug sensitivity. Single-cell transcriptomic profiling of LUAD was performed with the Seurat package to elucidate the cellular origins of the key genes. The expression and potential function of the representative genes were verified by reverse transcriptional quantitative polymerase chain reaction (qPCR) (RT-qPCR), Cell Counting Kit-8 (CCK-8), wound healing, and Transwell assays.

RESULTS

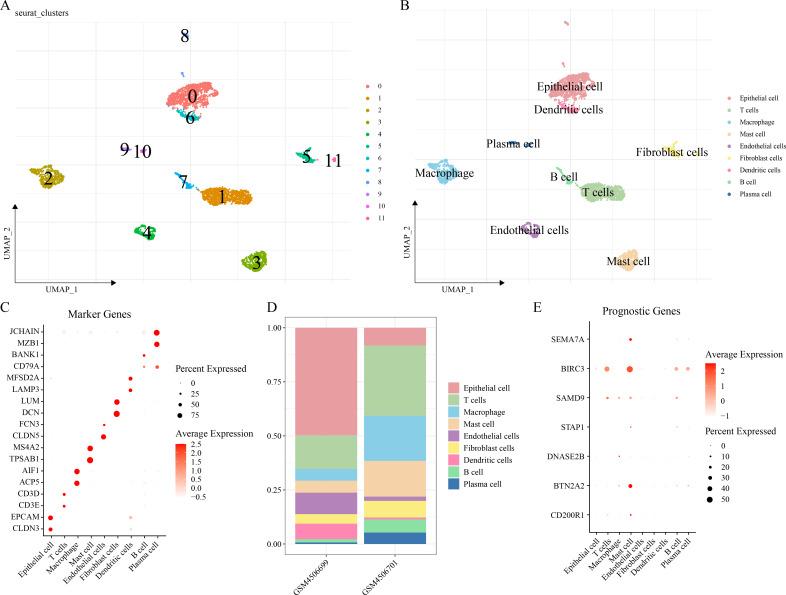
Two molecular subtypes of LUAD with different outcomes and clinical features were identified. Candidate ERGs were mainly enriched in inflammatory and immune-related pathways. Subsequently, seven key genes (, , , , , , ) associated with efferocytosis in LUAD were identified to establish a RiskScore model, which exhibited high robustness in predicting patient prognosis. Notably, high-risk group had lower immune scores and more unfavorable prognosis than low-risk group. Moreover, eight drugs were closely linked to the RiskScore, and low-risk group was more sensitive to Doramapimod_1042. Single-cell atlas of LUAD showed that the prognostic ERGs were mainly expressed in mast cells. experiments revealed that most of the seven ERGs were overexpressed in LUAD cells, and that knockdown could suppress LUAD cell proliferation, migration and invasion.

CONCLUSIONS

Our results provided novel insights for the prognosis prediction and personalized treatment of LUAD.

摘要

背景

肺腺癌(LUAD)的发病率和死亡率很高。胞葬作用参与了多种癌症的进展。当前的研究旨在利用与胞葬作用相关的基因(ERGs)开发一种用于肺腺癌的预后特征。

方法

访问公共数据库以获取肺腺癌的批量和单细胞数据。使用ConsensusClusterPlus进行肺腺癌的分子亚型分析,并通过加权基因共表达网络分析(WGCNA)结合差异分析筛选与胞葬作用相关的候选基因。随后,应用最小绝对收缩和选择算子(LASSO)回归构建预后风险评分模型,接着评估风险评分、免疫浸润和药物敏感性之间的关系。使用Seurat软件包对肺腺癌进行单细胞转录组分析,以阐明关键基因的细胞来源。通过逆转录定量聚合酶链反应(qPCR)(RT-qPCR)、细胞计数试剂盒-8(CCK-8)、伤口愈合和Transwell实验验证代表性基因的表达和潜在功能。

结果

鉴定出两种具有不同预后和临床特征的肺腺癌分子亚型。候选ERGs主要富集于炎症和免疫相关途径。随后,确定了七个与肺腺癌胞葬作用相关的关键基因(,,,,,,)以建立风险评分模型,该模型在预测患者预后方面表现出高稳健性。值得注意的是,高风险组的免疫评分低于低风险组,预后更差。此外,八种药物与风险评分密切相关,低风险组对Doramapimod_1042更敏感。肺腺癌的单细胞图谱显示,预后ERGs主要在肥大细胞中表达。实验表明,七个ERGs中的大多数在肺腺癌细胞中过表达,并且敲低可以抑制肺腺癌细胞的增殖、迁移和侵袭。

结论

我们的结果为肺腺癌的预后预测和个性化治疗提供了新的见解。

https://cdn.ncbi.nlm.nih.gov/pmc/blobs/b67f/12422274/c1e9aa3a1db8/peerj-13-19892-g001.jpg

文献检索

告别复杂PubMed语法,用中文像聊天一样搜索,搜遍4000万医学文献。AI智能推荐,让科研检索更轻松。

立即免费搜索

文件翻译

保留排版,准确专业,支持PDF/Word/PPT等文件格式,支持 12+语言互译。

免费翻译文档

深度研究

AI帮你快速写综述,25分钟生成高质量综述,智能提取关键信息,辅助科研写作。

立即免费体验