Suppr超能文献

复杂的、依赖于上下文的免疫学数据的管理。

Curation of complex, context-dependent immunological data.

作者信息

Vita Randi, Vaughan Kerrie, Zarebski Laura, Salimi Nima, Fleri Ward, Grey Howard, Sathiamurthy Muthu, Mokili John, Bui Huynh-Hoa, Bourne Philip E, Ponomarenko Julia, de Castro Romulo, Chan Russell K, Sidney John, Wilson Stephen S, Stewart Scott, Way Scott, Peters Bjoern, Sette Alessandro

机构信息

La Jolla Institute for Allergy and Immunology, 3030 Bunker Hill Street, Suite 326, San Diego, California, USA.

出版信息

BMC Bioinformatics. 2006 Jul 12;7:341. doi: 10.1186/1471-2105-7-341.

Abstract

BACKGROUND

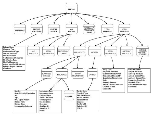
The Immune Epitope Database and Analysis Resource (IEDB) is dedicated to capturing, housing and analyzing complex immune epitope related data http://www.immuneepitope.org.

DESCRIPTION

To identify and extract relevant data from the scientific literature in an efficient and accurate manner, novel processes were developed for manual and semi-automated annotation.

CONCLUSION

Formalized curation strategies enable the processing of a large volume of context-dependent data, which are now available to the scientific community in an accessible and transparent format. The experiences described herein are applicable to other databases housing complex biological data and requiring a high level of curation expertise.

摘要

背景

免疫表位数据库与分析资源库(IEDB)致力于收集、存储和分析与复杂免疫表位相关的数据,网址为http://www.immuneepitope.org。

描述

为了以高效且准确的方式从科学文献中识别和提取相关数据,开发了用于人工和半自动注释的新流程。

结论

形式化的管理策略能够处理大量依赖上下文的数据,这些数据现在以可访问且透明的格式提供给科学界。本文所述的经验适用于其他存储复杂生物数据且需要高水平管理专业知识的数据库。

https://cdn.ncbi.nlm.nih.gov/pmc/blobs/a015/1534061/af05b782ec70/1471-2105-7-341-1.jpg

相似文献

2
The immune epitope database 2.0.免疫表位数据库 2.0.
Nucleic Acids Res. 2010 Jan;38(Database issue):D854-62. doi: 10.1093/nar/gkp1004. Epub 2009 Nov 11.
8
The immune epitope database (IEDB) 3.0.免疫表位数据库(IEDB)3.0
Nucleic Acids Res. 2015 Jan;43(Database issue):D405-12. doi: 10.1093/nar/gku938. Epub 2014 Oct 9.
10
Identification of errors in the IEDB using ontologies.利用本体论识别 IEDB 中的错误。
Database (Oxford). 2018 Jan 1;2018. doi: 10.1093/database/bay005.

引用本文的文献

1
The Immune Epitope Database (IEDB): 2024 update.免疫表位数据库(IEDB):2024年更新
Nucleic Acids Res. 2025 Jan 6;53(D1):D436-D443. doi: 10.1093/nar/gkae1092.

本文引用的文献

9
IMGT, the international ImMunoGeneTics information system.国际免疫基因信息系统(IMGT)
Nucleic Acids Res. 2005 Jan 1;33(Database issue):D593-7. doi: 10.1093/nar/gki065.

文献检索

告别复杂PubMed语法,用中文像聊天一样搜索,搜遍4000万医学文献。AI智能推荐,让科研检索更轻松。

立即免费搜索

文件翻译

保留排版,准确专业,支持PDF/Word/PPT等文件格式,支持 12+语言互译。

免费翻译文档

深度研究

AI帮你快速写综述,25分钟生成高质量综述,智能提取关键信息,辅助科研写作。

立即免费体验