Suppr超能文献

动机和药物对注意缺陷多动障碍儿童反应抑制的电生理标记物的影响。

Effects of motivation and medication on electrophysiological markers of response inhibition in children with attention-deficit/hyperactivity disorder.

机构信息

Developmental Psychiatry, University of Nottingham, Nottingham, NG7 2UH, United Kingdom.

出版信息

Biol Psychiatry. 2010 Apr 1;67(7):624-31. doi: 10.1016/j.biopsych.2009.09.029. Epub 2009 Nov 14.

Abstract

BACKGROUND

Theories of attention-deficit/hyperactivity disorder (ADHD) posit either executive deficits and/or alterations in motivational style and reward processing as core to the disorder. Effects of motivational incentives on electrophysiological correlates of inhibitory control and relationships between motivation and stimulant medication have not been explicitly tested.

METHODS

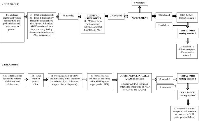
Children (9-15 years) with combined-type ADHD (n = 28) and matched typically developing children (CTRL) (n = 28) performed a go/no-go task. Electroencephalogram data were recorded. Amplitude of two event-related potentials, the N2 and P3 (markers of response conflict and attention), were measured. The ADHD children were all stimulant responders tested on and off their usual dose of methylphenidate; CTRLs were never medicated. All children performed the task under three motivational conditions: reward; response cost; and baseline, in which points awarded/deducted for inhibitory performance varied.

RESULTS

There were effects of diagnosis (CTRL > ADHD unmedicated), medication (on > off), and motivation (reward and/or response cost > baseline) on N2 and P3 amplitude, although the N2 diagnosis effect did not reach statistical significance (p = .1). Interactions between motivation and diagnosis/medication were nonsignificant (p > .1).

CONCLUSIONS

Motivational incentives increased amplitudes of electrophysiological correlates of response conflict and attention in children with ADHD, towards the baseline (low motivation) amplitudes of control subjects. These results suggest that, on these measures, motivational incentives have similar effects in children with ADHD as typically developing CTRLs and have additive effects with stimulant medication, enhancing stimulus salience and allocation of attentional resources during response inhibition.

摘要

背景

注意力缺陷多动障碍(ADHD)理论提出,执行功能缺陷和/或动机风格和奖励处理改变是该障碍的核心。动机激励对抑制控制的电生理相关性的影响,以及动机与兴奋剂药物治疗之间的关系尚未得到明确测试。

方法

患有混合型 ADHD 的儿童(n = 28)和匹配的正常发育儿童(CTRL)(n = 28)进行了 Go/No-Go 任务。记录脑电图数据。测量了两个事件相关电位的振幅,即 N2 和 P3(反应冲突和注意力的标志物)。所有 ADHD 儿童均为兴奋剂反应者,在服用和停用其常用剂量的哌甲酯时接受测试;CTRL 从未接受过药物治疗。所有儿童在三种动机条件下完成任务:奖励;反应成本;以及基线,其中因抑制表现而获得/扣除的分数会有所不同。

结果

诊断(CTRL > ADHD 未治疗)、药物治疗(ON > OFF)和动机(奖励和/或反应成本>基线)对 N2 和 P3 振幅均有影响,尽管 N2 诊断效应未达到统计学意义(p =.1)。动机与诊断/药物治疗之间的相互作用无统计学意义(p >.1)。

结论

动机激励增加了 ADHD 儿童反应冲突和注意力的电生理相关性的振幅,朝着对照受试者的基线(低动机)振幅。这些结果表明,在这些测量中,动机激励对 ADHD 儿童具有与正常发育 CTRL 相似的效果,并且与兴奋剂药物治疗具有相加效应,增强了刺激的显著性和注意力资源在反应抑制期间的分配。

https://cdn.ncbi.nlm.nih.gov/pmc/blobs/40d4/2845810/94485f47b9be/gr1.jpg

文献检索

告别复杂PubMed语法,用中文像聊天一样搜索,搜遍4000万医学文献。AI智能推荐,让科研检索更轻松。

立即免费搜索

文件翻译

保留排版,准确专业,支持PDF/Word/PPT等文件格式,支持 12+语言互译。

免费翻译文档

深度研究

AI帮你快速写综述,25分钟生成高质量综述,智能提取关键信息,辅助科研写作。

立即免费体验