Suppr超能文献

壳聚糖干扰素-γ纳米基因治疗肺病:调节 T 细胞和树突状细胞免疫反应。

Chitosan Interferon-gamma Nanogene Therapy for Lung Disease: Modulation of T-Cell and Dendritic Cell Immune Responses.

机构信息

Division of Allergy and Immunology, Culverhouse Airway Disease Research and Nanomedicine Center, University of South Florida College of Medicine, Tampa, FL.

出版信息

Allergy Asthma Clin Immunol. 2008 Sep 15;4(3):95-105. doi: 10.1186/1710-1492-4-3-95.

Abstract

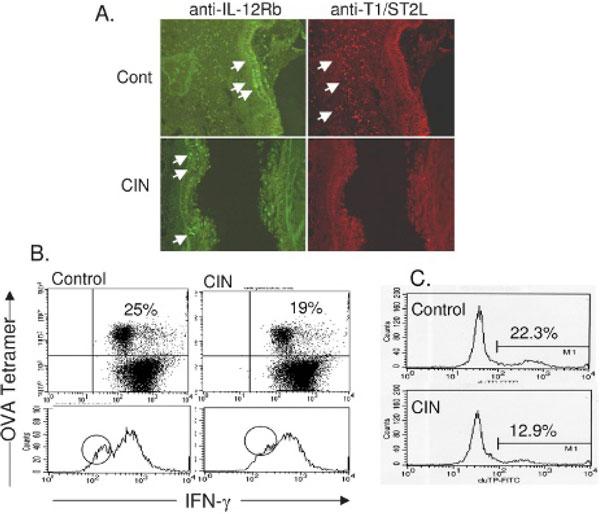
: The use of chitosan nanoparticles as carriers for expression plasmids represents a major improvement in gene expression technology. We demonstrated previously that treatment with chitosan interferon-gamma (IFN-gamma) plasmid deoxyribonucleic acid (DNA) nanoparticles (chitosan interferon-gamma nanogene [CIN]) led to in situ production of IFN-gamma and a reduction in inflammation and airway reactivity in mice, but the mechanism underlying the immunomodulatory effects of CIN remains unclear. In this report, the effect of CIN treatment on the immune responses of CD8+ T cells and dendritic cells was examined in a BALB/c mouse model of ovalbumin (OVA)-induced allergic asthma. OT1 mice (OVA-T cell receptor [TCR] transgenic) were also used to test the effects of CIN on OVA-specific CD8+ T cells. CIN treatment caused a reduction in IFN-gamma production in a subpopulation of OVA-specific CD8+ T cells cultured in vitro in the presence of OVA. CIN also reduced apoptosis of the CD8+ T cells. Examination of dendritic cells from lung and lymph nodes indicated that CIN treatment decreased their antigen-presenting activity, as evident from the reduction in CD80 and CD86 expression. Furthermore, CIN treatment significantly decreased the number of CD11c+b+ dendritic cells in lymph nodes, suggesting that endogenous IFN-gamma expression may immunomodulate dendritic cell migration and activation. CIN therapy results in a reduction in proinflammatory CD8+ T cells and decreases the number and antigen-presenting activity of dendritic cells.

摘要

壳聚糖纳米粒作为表达质粒的载体在基因表达技术上有重大的改进。我们之前的研究显示壳聚糖干扰素-γ(IFN-γ)质粒脱氧核糖核酸(DNA)纳米粒(壳聚糖干扰素-γ纳米基因[CIN])治疗能导致 IFN-γ的原位产生和减少炎症及气道反应性,但是 CIN 的免疫调节作用的机制仍不清楚。在这报告中,我们在卵清蛋白(OVA)诱导的过敏性哮喘的 BALB/c 小鼠模型中研究 CIN 对 CD8+T 细胞和树突状细胞免疫反应的影响。OT1 小鼠(OVA-T 细胞受体[TCR]转基因)也用于测试 CIN 对 OVA 特异性 CD8+T 细胞的影响。CIN 治疗导致在 OVA 存在下培养的体外 OVA 特异性 CD8+T 细胞亚群中 IFN-γ的产生减少。CIN 也减少 CD8+T 细胞的凋亡。肺和淋巴结的树突状细胞的检查表明 CIN 治疗降低它们的抗原呈递活性,从 CD80 和 CD86 表达的减少可以明显看出。此外,CIN 治疗显著减少了淋巴结中 CD11c+b+树突状细胞的数量,提示内源性 IFN-γ表达可能调节树突状细胞的迁移和激活。CIN 治疗导致促炎 CD8+T 细胞减少,减少树突状细胞的数量和抗原呈递活性。

https://cdn.ncbi.nlm.nih.gov/pmc/blobs/85ca/2868869/56855278149c/1710-1492-4-3-95-1.jpg

文献AI研究员

20分钟写一篇综述,助力文献阅读效率提升50倍。

立即体验

用中文搜PubMed

大模型驱动的PubMed中文搜索引擎

马上搜索

文档翻译

学术文献翻译模型,支持多种主流文档格式。

立即体验