Suppr超能文献

幽门螺杆菌 cag 致病岛遗传和功能多样性的全球概述。

A global overview of the genetic and functional diversity in the Helicobacter pylori cag pathogenicity island.

机构信息

Institute for Medical Microbiology and Hospital Epidemiology, Medizinische Hochschule Hannover, Hannover, Germany.

出版信息

PLoS Genet. 2010 Aug 19;6(8):e1001069. doi: 10.1371/journal.pgen.1001069.

Abstract

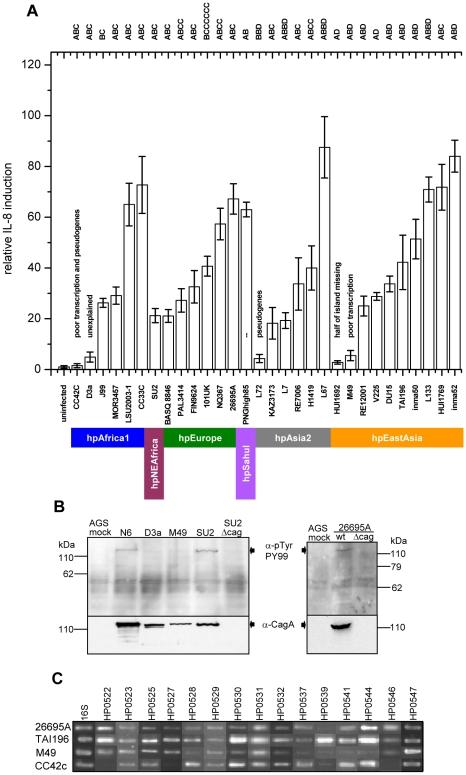
The Helicobacter pylori cag pathogenicity island (cagPAI) encodes a type IV secretion system. Humans infected with cagPAI-carrying H. pylori are at increased risk for sequelae such as gastric cancer. Housekeeping genes in H. pylori show considerable genetic diversity; but the diversity of virulence factors such as the cagPAI, which transports the bacterial oncogene CagA into host cells, has not been systematically investigated. Here we compared the complete cagPAI sequences for 38 representative isolates from all known H. pylori biogeographic populations. Their gene content and gene order were highly conserved. The phylogeny of most cagPAI genes was similar to that of housekeeping genes, indicating that the cagPAI was probably acquired only once by H. pylori, and its genetic diversity reflects the isolation by distance that has shaped this bacterial species since modern humans migrated out of Africa. Most isolates induced IL-8 release in gastric epithelial cells, indicating that the function of the Cag secretion system has been conserved despite some genetic rearrangements. More than one third of cagPAI genes, in particular those encoding cell-surface exposed proteins, showed signatures of diversifying (Darwinian) selection at more than 5% of codons. Several unknown gene products predicted to be under Darwinian selection are also likely to be secreted proteins (e.g. HP0522, HP0535). One of these, HP0535, is predicted to code for either a new secreted candidate effector protein or a protein which interacts with CagA because it contains two genetic lineages, similar to cagA. Our study provides a resource that can guide future research on the biological roles and host interactions of cagPAI proteins, including several whose function is still unknown.

摘要

幽门螺杆菌 cag 致病岛 (cagPAI) 编码一种 IV 型分泌系统。感染携带 cagPAI 的幽门螺杆菌的人患胃癌等后遗症的风险增加。幽门螺杆菌的管家基因显示出相当大的遗传多样性;但是,毒力因子(如 cagPAI)的多样性,cagPAI 将细菌癌基因 CagA 输送到宿主细胞中,尚未得到系统研究。在这里,我们比较了来自所有已知幽门螺杆菌生物地理种群的 38 个代表性分离株的完整 cagPAI 序列。它们的基因内容和基因顺序高度保守。大多数 cagPAI 基因的系统发育与管家基因相似,表明 cagPAI 可能仅被幽门螺杆菌一次获得,其遗传多样性反映了自现代人类从非洲迁徙以来塑造这种细菌的地理隔离。大多数分离株诱导胃上皮细胞释放 IL-8,表明 Cag 分泌系统的功能得以保留,尽管存在一些基因重排。超过三分之一的 cagPAI 基因,特别是那些编码细胞表面暴露蛋白的基因,在超过 5%的密码子处显示出多样化(达尔文)选择的特征。cagPAI 中预测有多个未知基因产物受到达尔文选择的影响,这些基因产物可能也是分泌蛋白(例如 HP0522、HP0535)。其中一种,HP0535,预测编码一种新的分泌候选效应蛋白或与 CagA 相互作用的蛋白,因为它包含两个遗传谱系,类似于 cagA。我们的研究提供了一个资源,可以指导未来对 cagPAI 蛋白的生物学作用和宿主相互作用的研究,包括几个功能仍未知的蛋白。

https://cdn.ncbi.nlm.nih.gov/pmc/blobs/0195/2924317/ca16af732a2c/pgen.1001069.g001.jpg

文献AI研究员

20分钟写一篇综述,助力文献阅读效率提升50倍。

立即体验

用中文搜PubMed

大模型驱动的PubMed中文搜索引擎

马上搜索

文档翻译

学术文献翻译模型,支持多种主流文档格式。

立即体验