Institute of Microbiology, ETH Zürich, Zürich, Switzerland.
PLoS Pathog. 2010 Sep 9;6(9):e1001097. doi: 10.1371/journal.ppat.1001097.
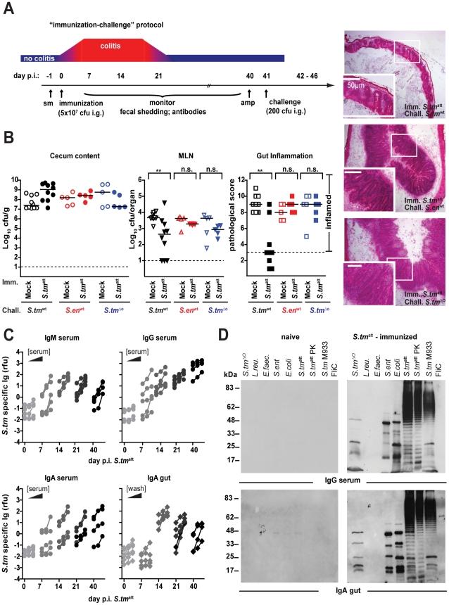
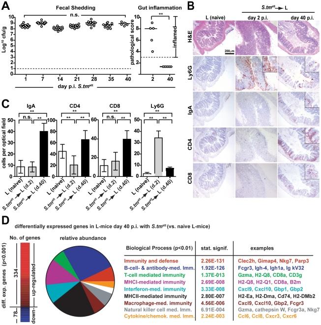
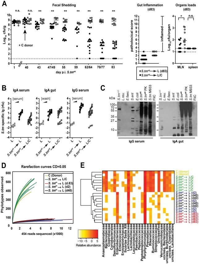
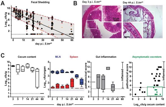
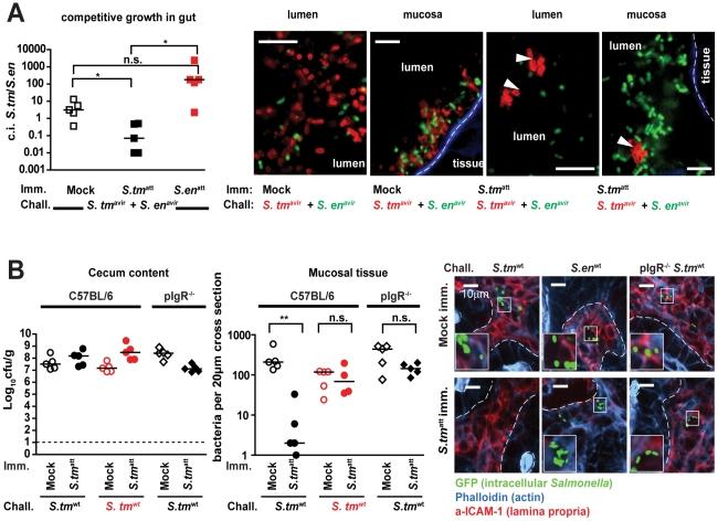
Many enteropathogenic bacteria target the mammalian gut. The mechanisms protecting the host from infection are poorly understood. We have studied the protective functions of secretory antibodies (sIgA) and the microbiota, using a mouse model for S. typhimurium diarrhea. This pathogen is a common cause of diarrhea in humans world-wide. S. typhimurium (S. tm(att), sseD) causes a self-limiting gut infection in streptomycin-treated mice. After 40 days, all animals had overcome the disease, developed a sIgA response, and most had cleared the pathogen from the gut lumen. sIgA limited pathogen access to the mucosal surface and protected from gut inflammation in challenge infections. This protection was O-antigen specific, as demonstrated with pathogens lacking the S. typhimurium O-antigen (wbaP, S. enteritidis) and sIgA-deficient mice (TCRβ(-/-)δ(-/-), J(H) (-/-), IgA(-/-), pIgR(-/-)). Surprisingly, sIgA-deficiency did not affect the kinetics of pathogen clearance from the gut lumen. Instead, this was mediated by the microbiota. This was confirmed using 'L-mice' which harbor a low complexity gut flora, lack colonization resistance and develop a normal sIgA response, but fail to clear S. tm(att) from the gut lumen. In these mice, pathogen clearance was achieved by transferring a normal complex microbiota. Thus, besides colonization resistance ( = pathogen blockage by an intact microbiota), the microbiota mediates a second, novel protective function, i.e. pathogen clearance. Here, the normal microbiota re-grows from a state of depletion and disturbed composition and gradually clears even very high pathogen loads from the gut lumen, a site inaccessible to most "classical" immune effector mechanisms. In conclusion, sIgA and microbiota serve complementary protective functions. The microbiota confers colonization resistance and mediates pathogen clearance in primary infections, while sIgA protects from disease if the host re-encounters the same pathogen. This has implications for curing S. typhimurium diarrhea and for preventing transmission.
许多肠道致病性细菌以哺乳动物肠道为目标。宿主免受感染的机制尚不清楚。我们使用鼠伤寒沙门氏菌腹泻模型研究了分泌型抗体(sIgA)和微生物组的保护功能。这种病原体是全世界人类腹泻的常见原因。鼠伤寒沙门氏菌(S. typhimurium(att),sseD)在链霉素处理的小鼠中引起自限性肠道感染。40 天后,所有动物都克服了疾病,产生了 sIgA 反应,大多数动物已经从肠道腔中清除了病原体。sIgA 限制了病原体进入粘膜表面,并在挑战感染中保护免受肠道炎症。这种保护是 O 抗原特异性的,如缺乏鼠伤寒沙门氏菌 O 抗原的病原体(wbaP、肠炎沙门氏菌)和 sIgA 缺陷小鼠(TCRβ(-/-)δ(-/-)、J(H)(-/-)、IgA(-/-)、pIgR(-/-))所示。令人惊讶的是,sIgA 缺陷并不影响从肠道腔中清除病原体的动力学。相反,这是由微生物组介导的。这是通过使用“L 小鼠”证实的,“L 小鼠”具有低复杂性肠道菌群,缺乏定植抗性并产生正常的 sIgA 反应,但不能从肠道腔中清除 S. tm(att)。在这些小鼠中,通过转移正常复杂的微生物组来清除病原体。因此,除了定植抗性(即完整微生物组阻止病原体)外,微生物组还介导了第二种新的保护功能,即病原体清除。在这里,正常的微生物组从耗尽和紊乱组成的状态重新生长,并逐渐从肠道腔中清除即使是非常高的病原体负荷,这是大多数“经典”免疫效应机制无法到达的部位。总之,sIgA 和微生物组发挥互补的保护作用。微生物组赋予定植抗性,并在原发性感染中介导病原体清除,而 sIgA 则在宿主再次遇到相同病原体时防止发病。这对治疗鼠伤寒沙门氏菌腹泻和预防传播具有重要意义。