• 文献检索
  • 文档翻译
  • 深度研究
  • 学术资讯
  • Suppr Zotero 插件Zotero 插件
  • 邀请有礼
  • 套餐&价格
  • 历史记录
应用&插件
Suppr Zotero 插件Zotero 插件浏览器插件Mac 客户端Windows 客户端微信小程序
定价
高级版会员购买积分包购买API积分包
服务
文献检索文档翻译深度研究API 文档MCP 服务
关于我们
关于 Suppr公司介绍联系我们用户协议隐私条款
关注我们

Suppr 超能文献

核心技术专利:CN118964589B侵权必究
粤ICP备2023148730 号-1Suppr @ 2026

文献检索

告别复杂PubMed语法,用中文像聊天一样搜索,搜遍4000万医学文献。AI智能推荐,让科研检索更轻松。

立即免费搜索

文件翻译

保留排版,准确专业,支持PDF/Word/PPT等文件格式,支持 12+语言互译。

免费翻译文档

深度研究

AI帮你快速写综述,25分钟生成高质量综述,智能提取关键信息,辅助科研写作。

立即免费体验

瞬时激活 c-MYC 表达对于从人诱导多能干细胞中有效生成血小板至关重要。

Transient activation of c-MYC expression is critical for efficient platelet generation from human induced pluripotent stem cells.

机构信息

Stem Cell Bank, Center for Stem Cell Biology and Regenerative Medicine, the Institute of Medical Science, Tokyo, Japan.

出版信息

J Exp Med. 2010 Dec 20;207(13):2817-30. doi: 10.1084/jem.20100844. Epub 2010 Nov 22.

DOI:10.1084/jem.20100844
PMID:21098095
原文链接:https://pmc.ncbi.nlm.nih.gov/articles/PMC3005234/
Abstract

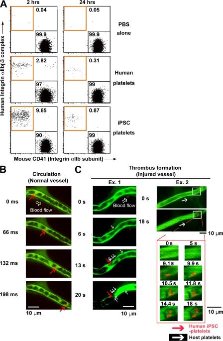
Human (h) induced pluripotent stem cells (iPSCs) are a potentially abundant source of blood cells, but how best to select iPSC clones suitable for this purpose from among the many clones that can be simultaneously established from an identical source is not clear. Using an in vitro culture system yielding a hematopoietic niche that concentrates hematopoietic progenitors, we show that the pattern of c-MYC reactivation after reprogramming influences platelet generation from hiPSCs. During differentiation, reduction of c-MYC expression after initial reactivation of c-MYC expression in selected hiPSC clones was associated with more efficient in vitro generation of CD41a(+)CD42b(+) platelets. This effect was recapitulated in virus integration-free hiPSCs using a doxycycline-controlled c-MYC expression vector. In vivo imaging revealed that these CD42b(+) platelets were present in thrombi after laser-induced vessel wall injury. In contrast, sustained and excessive c-MYC expression in megakaryocytes was accompanied by increased p14 (ARF) and p16 (INK4A) expression, decreased GATA1 expression, and impaired production of functional platelets. These findings suggest that the pattern of c-MYC expression, particularly its later decline, is key to producing functional platelets from selected iPSC clones.

摘要

人诱导多能干细胞(hiPSCs)是一种潜在丰富的血细胞来源,但从同一来源同时建立的众多克隆中,如何最好地选择适合此目的的 hiPSC 克隆尚不清楚。我们使用一种体外培养系统,产生造血龛位,集中造血祖细胞,表明重编程后 c-MYC 的再激活模式会影响 hiPSC 产生血小板。在分化过程中,在选定的 hiPSC 克隆中 c-MYC 表达最初再激活后降低 c-MYC 表达与体外生成更多 CD41a(+)CD42b(+)血小板更有效相关。在使用强力霉素控制的 c-MYC 表达载体的病毒整合-free hiPSCs 中重现了这种效应。体内成像显示,这些 CD42b(+)血小板在激光诱导的血管壁损伤后存在于血栓中。相比之下,巨核细胞中持续和过度的 c-MYC 表达伴随着 p14 (ARF)和 p16 (INK4A)表达的增加、GATA1 表达的减少和功能性血小板产生的受损。这些发现表明,c-MYC 表达的模式,特别是其后期下降,是从选定的 hiPSC 克隆产生功能性血小板的关键。

https://cdn.ncbi.nlm.nih.gov/pmc/blobs/9036/3005234/e61b88373fa1/JEM_20100844_RGB_Fig8.jpg
https://cdn.ncbi.nlm.nih.gov/pmc/blobs/9036/3005234/8a413092a8ee/JEM_20100844_RGB_Fig1.jpg
https://cdn.ncbi.nlm.nih.gov/pmc/blobs/9036/3005234/fdb424242ce3/JEM_20100844_RGB_Fig2.jpg
https://cdn.ncbi.nlm.nih.gov/pmc/blobs/9036/3005234/3b5f9abcc9e4/JEM_20100844_RGB_Fig3.jpg
https://cdn.ncbi.nlm.nih.gov/pmc/blobs/9036/3005234/af6b565926f2/JEM_20100844_RGB_Fig4.jpg
https://cdn.ncbi.nlm.nih.gov/pmc/blobs/9036/3005234/6b0e3afc02e3/JEM_20100844_RGB_Fig5.jpg
https://cdn.ncbi.nlm.nih.gov/pmc/blobs/9036/3005234/62478aed2933/JEM_20100844_RGB_Fig6.jpg
https://cdn.ncbi.nlm.nih.gov/pmc/blobs/9036/3005234/8b8ae8fef0fc/JEM_20100844_RGB_Fig7.jpg
https://cdn.ncbi.nlm.nih.gov/pmc/blobs/9036/3005234/e61b88373fa1/JEM_20100844_RGB_Fig8.jpg
https://cdn.ncbi.nlm.nih.gov/pmc/blobs/9036/3005234/8a413092a8ee/JEM_20100844_RGB_Fig1.jpg
https://cdn.ncbi.nlm.nih.gov/pmc/blobs/9036/3005234/fdb424242ce3/JEM_20100844_RGB_Fig2.jpg
https://cdn.ncbi.nlm.nih.gov/pmc/blobs/9036/3005234/3b5f9abcc9e4/JEM_20100844_RGB_Fig3.jpg
https://cdn.ncbi.nlm.nih.gov/pmc/blobs/9036/3005234/af6b565926f2/JEM_20100844_RGB_Fig4.jpg
https://cdn.ncbi.nlm.nih.gov/pmc/blobs/9036/3005234/6b0e3afc02e3/JEM_20100844_RGB_Fig5.jpg
https://cdn.ncbi.nlm.nih.gov/pmc/blobs/9036/3005234/62478aed2933/JEM_20100844_RGB_Fig6.jpg
https://cdn.ncbi.nlm.nih.gov/pmc/blobs/9036/3005234/8b8ae8fef0fc/JEM_20100844_RGB_Fig7.jpg
https://cdn.ncbi.nlm.nih.gov/pmc/blobs/9036/3005234/e61b88373fa1/JEM_20100844_RGB_Fig8.jpg

相似文献

1
Transient activation of c-MYC expression is critical for efficient platelet generation from human induced pluripotent stem cells.瞬时激活 c-MYC 表达对于从人诱导多能干细胞中有效生成血小板至关重要。
J Exp Med. 2010 Dec 20;207(13):2817-30. doi: 10.1084/jem.20100844. Epub 2010 Nov 22.
2
Expandable megakaryocyte cell lines enable clinically applicable generation of platelets from human induced pluripotent stem cells.可膨胀巨核细胞系使人类诱导多能干细胞生成血小板的临床应用成为可能。
Cell Stem Cell. 2014 Apr 3;14(4):535-48. doi: 10.1016/j.stem.2014.01.011. Epub 2014 Feb 13.
3
Selective Inhibition of ADAM17 Efficiently Mediates Glycoprotein Ibα Retention During Ex Vivo Generation of Human Induced Pluripotent Stem Cell-Derived Platelets.选择性抑制 ADAM17 在人诱导多能干细胞衍生血小板的体外生成过程中有效介导糖蛋白 Ibα 的保留。
Stem Cells Transl Med. 2017 Mar;6(3):720-730. doi: 10.5966/sctm.2016-0104. Epub 2016 Oct 5.
4
Scalable generation of universal platelets from human induced pluripotent stem cells.从人诱导多能干细胞中可扩展地生成通用血小板。
Stem Cell Reports. 2014 Nov 11;3(5):817-31. doi: 10.1016/j.stemcr.2014.09.010. Epub 2014 Oct 16.
5
Reprogramming induced pluripotent stem cells in the absence of c-Myc for differentiation into hepatocyte-like cells.在没有 c-Myc 的情况下重编程诱导多能干细胞分化为肝细胞样细胞。
Biomaterials. 2011 Sep;32(26):5994-6005. doi: 10.1016/j.biomaterials.2011.05.009. Epub 2011 Jun 11.
6
Induced pluripotent stem cell-derived human platelets: one step closer to the clinic.诱导多能干细胞衍生的人类血小板:向临床又迈进了一步。
J Exp Med. 2010 Dec 20;207(13):2781-4. doi: 10.1084/jem.20102428.
7
OP9 bone marrow stroma cells differentiate into megakaryocytes and platelets.OP9 骨髓基质细胞分化为巨核细胞和血小板。
PLoS One. 2013;8(3):e58123. doi: 10.1371/journal.pone.0058123. Epub 2013 Mar 1.
8
Genetic Instruction of Megakaryocytes and Platelets Derived from Human Induced Pluripotent Stem Cells for Studies of Integrin Regulation.人类诱导多能干细胞来源的巨核细胞和血小板的遗传指令,用于整合素调控研究。
Methods Mol Biol. 2021;2217:237-249. doi: 10.1007/978-1-0716-0962-0_13.
9
Reduction of N-glycolylneuraminic acid in human induced pluripotent stem cells generated or cultured under feeder- and serum-free defined conditions.无血清无饲养层条件下诱导多能干细胞生成或培养过程中 N-羟乙酰神经氨酸的减少。
PLoS One. 2010 Nov 23;5(11):e14099. doi: 10.1371/journal.pone.0014099.
10
Increased efficiency in the generation of induced pluripotent stem cells by Fbxw7 ablation.通过 Fbxw7 缺失提高诱导多能干细胞的生成效率。
Genes Cells. 2012 Sep;17(9):768-77. doi: 10.1111/j.1365-2443.2012.01626.x. Epub 2012 Aug 16.

引用本文的文献

1
Single-cell transcriptomics reveal individual and cooperative effects of trisomy 21 and GATA1s on hematopoiesis.单细胞转录组学揭示了21三体和GATA1s对造血作用的个体及协同效应。
Stem Cell Reports. 2025 Aug 12;20(8):102577. doi: 10.1016/j.stemcr.2025.102577. Epub 2025 Jul 17.
2
Association of microtubule destabilization with platelet yields in terminally differentiating hiPSC-derived megakaryocyte lines.在终末分化的人诱导多能干细胞衍生的巨核细胞系中,微管去稳定化与血小板产量的关联。
PLoS One. 2025 Jun 25;20(6):e0326165. doi: 10.1371/journal.pone.0326165. eCollection 2025.
3
Cell-based artificial platelet production: historical milestones, emerging trends, and future directions.

本文引用的文献

1
Generation of rat pancreas in mouse by interspecific blastocyst injection of pluripotent stem cells.利用种间囊胚注射多能干细胞在鼠体内生成大鼠胰腺。
Cell. 2010 Sep 3;142(5):787-99. doi: 10.1016/j.cell.2010.07.039.
2
Promotion of direct reprogramming by transformation-deficient Myc.通过转化缺陷 Myc 促进直接重编程。
Proc Natl Acad Sci U S A. 2010 Aug 10;107(32):14152-7. doi: 10.1073/pnas.1009374107. Epub 2010 Jul 26.
3
Lnk regulates integrin alphaIIbbeta3 outside-in signaling in mouse platelets, leading to stabilization of thrombus development in vivo.
基于细胞的人工血小板生产:历史里程碑、新兴趋势及未来方向。
Blood Res. 2025 May 27;60(1):32. doi: 10.1007/s44313-025-00071-9.
4
Efficient Generation of Megakaryocyte Progenitors and Platelets From HSPCs via JAK2/STAT3 Signaling.通过JAK2/STAT3信号通路从造血干细胞高效生成巨核细胞祖细胞和血小板。
Adv Sci (Weinh). 2025 Jun;12(23):e2500612. doi: 10.1002/advs.202500612. Epub 2025 Apr 29.
5
Decellularized Porcine Aorta as a Scaffold for Human Induced Pluripotent Stem Cell-Derived Mesenchymal Stem Cells in Tissue Engineering.去细胞猪主动脉作为组织工程中人类诱导多能干细胞来源的间充质干细胞的支架
Stem Cell Rev Rep. 2025 Apr 14. doi: 10.1007/s12015-025-10875-y.
6
H and B Blood Antigens Are Essential for In Vitro Replication of GII.2 Human Norovirus.H和B血型抗原对于GII.2型人诺如病毒的体外复制至关重要。
Open Forum Infect Dis. 2024 Dec 18;12(1):ofae714. doi: 10.1093/ofid/ofae714. eCollection 2025 Jan.
7
Controlled aggregative assembly to form self-organizing macroscopic human intestine from induced pluripotent stem cells.通过诱导多能干细胞进行可控的聚集组装以形成自组织的宏观人类肠道。
Cell Rep Methods. 2024 Dec 16;4(12):100930. doi: 10.1016/j.crmeth.2024.100930. Epub 2024 Dec 10.
8
A systematic quantitative approach comprehensively defines domain-specific functional pathways linked to Schizosaccharomyces pombe heterochromatin regulation.一种系统的定量方法全面定义了与粟酒裂殖酵母异染色质调控相关的特定领域功能途径。
Nucleic Acids Res. 2024 Dec 11;52(22):13665-13689. doi: 10.1093/nar/gkae1024.
9
Osteogenic effects and safety of human induced pluripotent stem cell-derived megakaryocytes and platelets produced on a clinical scale.临床规模生产的人诱导多能干细胞来源的巨核细胞和血小板的成骨作用及安全性。
Regen Ther. 2024 Oct 3;26:850-858. doi: 10.1016/j.reth.2024.09.012. eCollection 2024 Jun.
10
iPSC-derived megakaryocytes and platelets accelerate wound healing and angiogenesis.iPSC 来源的巨核细胞和血小板加速伤口愈合和血管生成。
Stem Cell Res Ther. 2024 Oct 14;15(1):364. doi: 10.1186/s13287-024-03966-z.
Lnk 在调节小鼠血小板整合素 αIIbbeta3 的外向信号,导致体内血栓形成的稳定。
J Clin Invest. 2010 Jan;120(1):179-90. doi: 10.1172/JCI39503. Epub 2009 Dec 21.
4
Variation in the safety of induced pluripotent stem cell lines.诱导多能干细胞系安全性的差异。
Nat Biotechnol. 2009 Aug;27(8):743-5. doi: 10.1038/nbt.1554. Epub 2009 Jul 9.
5
Disease-corrected haematopoietic progenitors from Fanconi anaemia induced pluripotent stem cells.来自范可尼贫血诱导多能干细胞的疾病校正造血祖细胞。
Nature. 2009 Jul 2;460(7251):53-9. doi: 10.1038/nature08129. Epub 2009 May 31.
6
A shear gradient-dependent platelet aggregation mechanism drives thrombus formation.一种依赖剪切梯度的血小板聚集机制驱动血栓形成。
Nat Med. 2009 Jun;15(6):665-73. doi: 10.1038/nm.1955.
7
c-Myc-mediated control of cell fate in megakaryocyte-erythrocyte progenitors.c-Myc对巨核细胞-红细胞祖细胞中细胞命运的调控。
Blood. 2009 Sep 3;114(10):2097-106. doi: 10.1182/blood-2009-01-197947. Epub 2009 Apr 16.
8
Human embryonic stem cells differentiate into a homogeneous population of natural killer cells with potent in vivo antitumor activity.人类胚胎干细胞分化为具有强大体内抗肿瘤活性的同质自然杀伤细胞群体。
Blood. 2009 Jun 11;113(24):6094-101. doi: 10.1182/blood-2008-06-165225. Epub 2009 Apr 13.
9
Derivation of functional mature neutrophils from human embryonic stem cells.从人胚胎干细胞中诱导生成功能性成熟中性粒细胞。
Blood. 2009 Jun 25;113(26):6584-92. doi: 10.1182/blood-2008-06-160838. Epub 2009 Mar 25.
10
Hematopoietic and endothelial differentiation of human induced pluripotent stem cells.人诱导多能干细胞的造血与内皮分化
Stem Cells. 2009 Mar;27(3):559-67. doi: 10.1634/stemcells.2008-0922.