Suppr超能文献

RNF185,一种新型的线粒体泛素 E3 连接酶,通过与 BNIP1 相互作用来调节自噬。

RNF185, a novel mitochondrial ubiquitin E3 ligase, regulates autophagy through interaction with BNIP1.

机构信息

Key Laboratory of Infection and Immunity, Institute of Biophysics, Chinese Academy of Sciences, Beijing, China.

出版信息

PLoS One. 2011;6(9):e24367. doi: 10.1371/journal.pone.0024367. Epub 2011 Sep 9.

Abstract

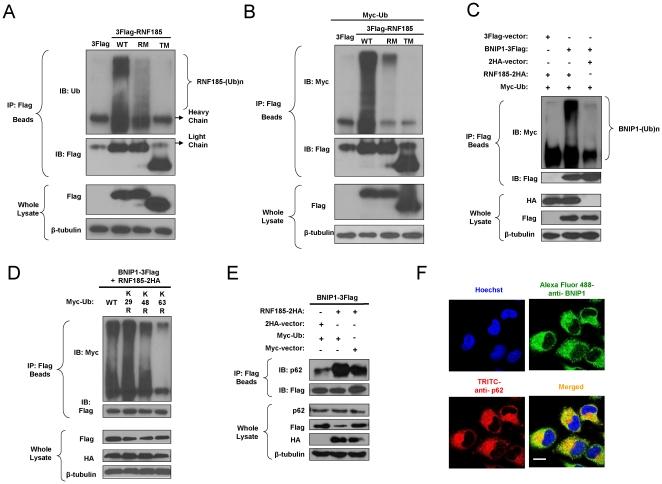
Autophagy is an evolutionarily conserved catabolic process that allows recycling of cytoplasmic organelles, such as mitochondria, to offer a bioenergetically efficient pathway for cell survival. Considerable progress has been made in characterizing mitochondrial autophagy. However, the dedicated ubiquitin E3 ligases targeting mitochondria for autophagy have not been revealed. Here we show that human RNF185 is a mitochondrial ubiquitin E3 ligase that regulates selective mitochondrial autophagy in cultured cells. The two C-terminal transmembrane domains of human RNF185 mediate its localization to mitochondrial outer membrane. RNF185 stimulates LC3II accumulation and the formation of autophagolysosomes in human cell lines. We further identified the Bcl-2 family protein BNIP1 as one of the substrates for RNF185. Human BNIP1 colocalizes with RNF185 at mitochondria and is polyubiquitinated by RNF185 through K63-based ubiquitin linkage in vivo. The polyubiquitinated BNIP1 is capable of recruiting autophagy receptor p62, which simultaneously binds both ubiquitin and LC3 to link ubiquitination and autophagy. Our study might reveal a novel RNF185-mediated mechanism for modulating mitochondrial homeostasis through autophagy.

摘要

自噬是一种进化上保守的分解代谢过程,允许回收细胞质细胞器,如线粒体,为细胞生存提供一种生物能量有效的途径。在鉴定线粒体自噬方面已经取得了相当大的进展。然而,尚未揭示专门针对线粒体自噬的泛素 E3 连接酶。在这里,我们表明人类 RNF185 是一种线粒体泛素 E3 连接酶,可调节培养细胞中的选择性线粒体自噬。人类 RNF185 的两个 C 端跨膜结构域介导其定位于线粒体外膜。RNF185 刺激 LC3II 积累和人细胞系中自噬溶酶体的形成。我们进一步鉴定了 Bcl-2 家族蛋白 BNIP1 为 RNF185 的底物之一。人类 BNIP1 与 RNF185 在线粒体中共定位,并在体内通过基于 K63 的泛素连接被 RNF185 多泛素化。多泛素化的 BNIP1 能够募集自噬受体 p62,p62 同时结合泛素和 LC3 以连接泛素化和自噬。我们的研究可能揭示了一种新的 RNF185 介导的机制,通过自噬来调节线粒体的动态平衡。

https://cdn.ncbi.nlm.nih.gov/pmc/blobs/fc8e/3170314/82123368d361/pone.0024367.g001.jpg

文献检索

告别复杂PubMed语法,用中文像聊天一样搜索,搜遍4000万医学文献。AI智能推荐,让科研检索更轻松。

立即免费搜索

文件翻译

保留排版,准确专业,支持PDF/Word/PPT等文件格式,支持 12+语言互译。

免费翻译文档

深度研究

AI帮你快速写综述,25分钟生成高质量综述,智能提取关键信息,辅助科研写作。

立即免费体验