Suppr超能文献

胶质瘢痕-单核细胞相互作用:脊髓修复的关键解决阶段。

The glial scar-monocyte interplay: a pivotal resolution phase in spinal cord repair.

机构信息

Department of Neurobiology, The Weizmann Institute of Science, Rehovot, Israel.

出版信息

PLoS One. 2011;6(12):e27969. doi: 10.1371/journal.pone.0027969. Epub 2011 Dec 21.

Abstract

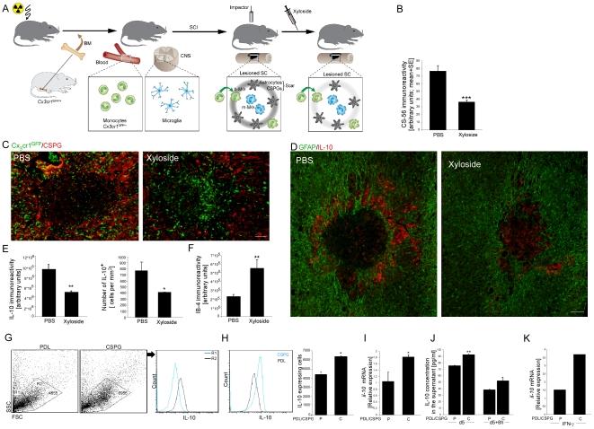
The inflammatory response in the injured spinal cord, an immune privileged site, has been mainly associated with the poor prognosis. However, recent data demonstrated that, in fact, some leukocytes, namely monocytes, are pivotal for repair due to their alternative anti-inflammatory phenotype. Given the pro-inflammatory milieu within the traumatized spinal cord, known to skew monocytes towards a classical phenotype, a pertinent question is how parenchymal-invading monocytes acquire resolving properties essential for healing, under such unfavorable conditions. In light of the spatial association between resolving (interleukin (IL)-10 producing) monocytes and the glial scar matrix chondroitin sulfate proteoglycan (CSPG), in this study we examined the mutual relationship between these two components. By inhibiting the de novo production of CSPG following spinal cord injury, we demonstrated that this extracellular matrix, mainly known for its ability to inhibit axonal growth, serves as a critical template skewing the entering monocytes towards the resolving phenotype. In vitro cell culture studies demonstrated that this matrix alone is sufficient to induce such monocyte polarization. Reciprocal conditional ablation of the monocyte-derived macrophages concentrated at the lesion margins, using diphtheria toxin, revealed that these cells have scar matrix-resolving properties. Replenishment of monocytic cell populations to the ablated mice demonstrated that this extracellular remodeling ability of the infiltrating monocytes requires their expression of the matrix-degrading enzyme, matrix metalloproteinase 13 (MMP-13), a property that was found here to be crucial for functional recovery. Altogether, this study demonstrates that the glial scar-matrix, a known obstacle to regeneration, is a critical component skewing the encountering monocytes towards a resolving phenotype. In an apparent feedback loop, monocytes were found to regulate scar resolution. This cross-regulation between the glial scar and monocytes primes the resolution of this interim phase of spinal cord repair, thereby providing a fundamental platform for the dynamic healing response.

摘要

损伤脊髓中的炎症反应,作为一个免疫特惠部位,主要与预后不良有关。然而,最近的数据表明,事实上,一些白细胞,即单核细胞,由于其替代性抗炎表型,对于修复至关重要。鉴于受伤脊髓内的促炎环境,众所周知,这种环境会使单核细胞偏向经典表型,因此一个相关问题是,在这种不利条件下,浸润性单核细胞如何获得对愈合至关重要的解决特性。鉴于解决(白细胞介素 (IL)-10 产生)单核细胞与神经胶质瘢痕基质硫酸软骨素蛋白聚糖 (CSPG) 之间的空间关联,在这项研究中,我们检查了这两个成分之间的相互关系。通过抑制脊髓损伤后 CSPG 的从头合成,我们证明了这种细胞外基质,主要因其抑制轴突生长的能力而闻名,是一种关键的模板,使进入的单核细胞偏向解决表型。体外细胞培养研究表明,这种基质本身足以诱导这种单核细胞极化。使用白喉毒素对损伤边缘处集中的单核细胞衍生的巨噬细胞进行条件性消融,表明这些细胞具有瘢痕基质解决特性。将单核细胞群体补充到被消融的小鼠中,表明这种浸润性单核细胞的细胞外重塑能力需要它们表达基质降解酶基质金属蛋白酶 13 (MMP-13),在这里发现这种特性对于功能恢复至关重要。总的来说,这项研究表明,神经胶质瘢痕基质,作为再生的已知障碍,是使遇到的单核细胞偏向解决表型的关键成分。在一个明显的反馈循环中,单核细胞被发现调节瘢痕消退。这种神经胶质瘢痕与单核细胞之间的交叉调节为脊髓修复的这个中间阶段的解决奠定了基础,从而为动态愈合反应提供了一个基本平台。

https://cdn.ncbi.nlm.nih.gov/pmc/blobs/3da2/3244386/97c08aac6d42/pone.0027969.g001.jpg

文献AI研究员

20分钟写一篇综述,助力文献阅读效率提升50倍。

立即体验

用中文搜PubMed

大模型驱动的PubMed中文搜索引擎

马上搜索

文档翻译

学术文献翻译模型,支持多种主流文档格式。

立即体验