Suppr超能文献

麦角甾二烯通过抑制 TRAF6 多泛素化抑制脂多糖诱导的炎症反应[已更正]。

Mycoepoxydiene inhibits lipopolysaccharide-induced inflammatory responses through the suppression of TRAF6 polyubiquitination [corrected].

机构信息

State Key Laboratory of Cellular Stress Biology, School of Life Sciences, Xiamen University, Xiamen, Fujian, China.

出版信息

PLoS One. 2012;7(9):e44890. doi: 10.1371/journal.pone.0044890. Epub 2012 Sep 11.

Abstract

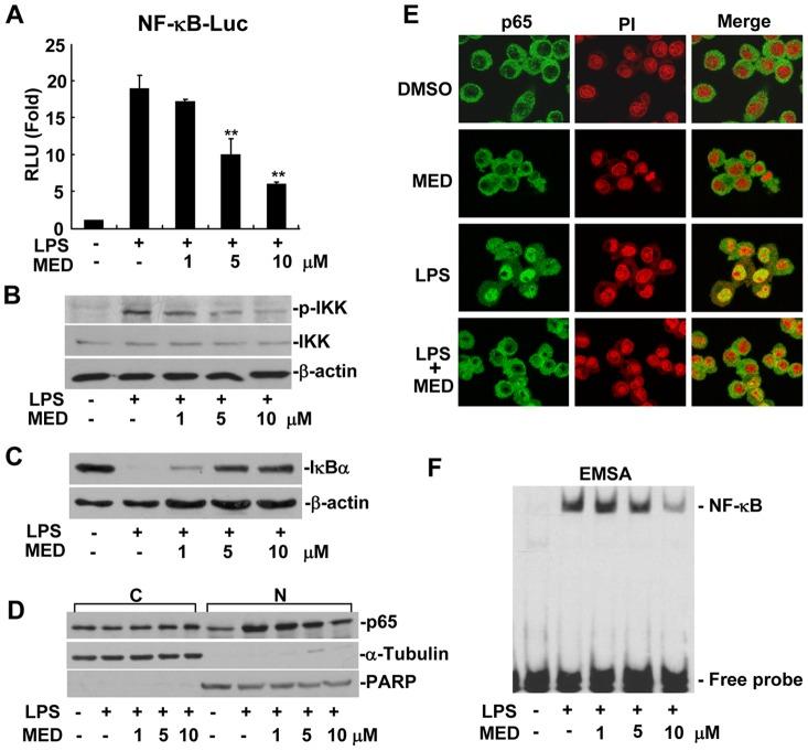
Mycoepoxydiene (MED) is a polyketide isolated from a marine fungus associated with mangrove forests. MED has been shown to be able to induce cell cycle arrest and cancer cell apoptosis. However, its effects on inflammatory response are unclear. Herein we showed that MED exhibited inhibitory effect on inflammatory response induced by lipopolysaccharide (LPS). MED significantly inhibited LPS-induced expression of pro-inflammatory mediators such as tumor necrosis factor-α (TNF-α), interleukin (IL)-1β, IL-6, and nitric oxide (NO) in macrophages. MED inhibited LPS-induced nuclear translocation of nuclear factor (NF)-κB (NF-κB) p65, IκB degradation, IκB kinase (IKK) phosphorylation, and the activation of extracellular signal-regulated kinase (ERK), c-jun N-terminal kinase (JNK), and p38, suggesting that MED blocks the activation of both NF-κB and mitogen-activated protein kinase (MAPK) pathways. Furthermore, the effects of MED on LPS-induced activation of upstream signaling molecules such as transforming growth factor-β-activated kinase 1 (TAK1), tumor necrosis factor receptor-associated factor 6 (TRAF6) and IL-1 receptor associated kinases1 (IRAK1) were investigated. MED significantly inhibited TAK1 phosphorylation and TRAF6 polyubiquitination, but not IRAK1 phosphorylation and TRAF6 dimerization, indicating that MED inhibits LPS-induced inflammatory responses at least in part through suppression of TRAF6 polyubiquitination. Moreover, MED protected mice from LPS-induced endotoxin shock by reducing serum inflammatory cytokines. These results suggest that MED is a potential lead compound for the development of a novel nonsteroidal anti-inflammatory drug.

摘要

麦角甾二烯(MED)是一种从与红树林相关的海洋真菌中分离得到的聚酮化合物。MED 已被证明能够诱导细胞周期停滞和癌细胞凋亡。然而,其对炎症反应的影响尚不清楚。在此,我们表明 MED 对脂多糖(LPS)诱导的炎症反应具有抑制作用。MED 显著抑制 LPS 诱导的促炎介质如肿瘤坏死因子-α(TNF-α)、白细胞介素(IL)-1β、IL-6 和一氧化氮(NO)在巨噬细胞中的表达。MED 抑制 LPS 诱导的核因子(NF)-κB(NF-κB)p65 核易位、IκB 降解、IκB 激酶(IKK)磷酸化以及细胞外信号调节激酶(ERK)、c-jun N 末端激酶(JNK)和 p38 的激活,表明 MED 阻断了 NF-κB 和丝裂原活化蛋白激酶(MAPK)途径的激活。此外,还研究了 MED 对 LPS 诱导的上游信号分子如转化生长因子-β激活激酶 1(TAK1)、肿瘤坏死因子受体相关因子 6(TRAF6)和白细胞介素 1 受体相关激酶 1(IRAK1)的激活作用。MED 显著抑制 TAK1 磷酸化和 TRAF6 多泛素化,但不抑制 IRAK1 磷酸化和 TRAF6 二聚化,表明 MED 通过抑制 TRAF6 多泛素化至少部分抑制 LPS 诱导的炎症反应。此外,MED 通过减少血清炎症细胞因子来保护小鼠免受 LPS 诱导的内毒素休克。这些结果表明 MED 是开发新型非甾体抗炎药的潜在先导化合物。

https://cdn.ncbi.nlm.nih.gov/pmc/blobs/4333/3439433/54eb649ccf03/pone.0044890.g001.jpg

文献检索

告别复杂PubMed语法,用中文像聊天一样搜索,搜遍4000万医学文献。AI智能推荐,让科研检索更轻松。

立即免费搜索

文件翻译

保留排版,准确专业,支持PDF/Word/PPT等文件格式,支持 12+语言互译。

免费翻译文档

深度研究

AI帮你快速写综述,25分钟生成高质量综述,智能提取关键信息,辅助科研写作。

立即免费体验