Suppr超能文献

基质细胞扩增可在一定程度上维持人造血干细胞的未分化状态,尽管其重建能力受损。

Expansion on stromal cells preserves the undifferentiated state of human hematopoietic stem cells despite compromised reconstitution ability.

机构信息

Department of Molecular, Cell and Developmental Biology, University of California Los Angeles, Los Angeles, California, United States of America.

出版信息

PLoS One. 2013;8(1):e53912. doi: 10.1371/journal.pone.0053912. Epub 2013 Jan 16.

Abstract

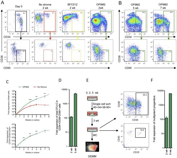
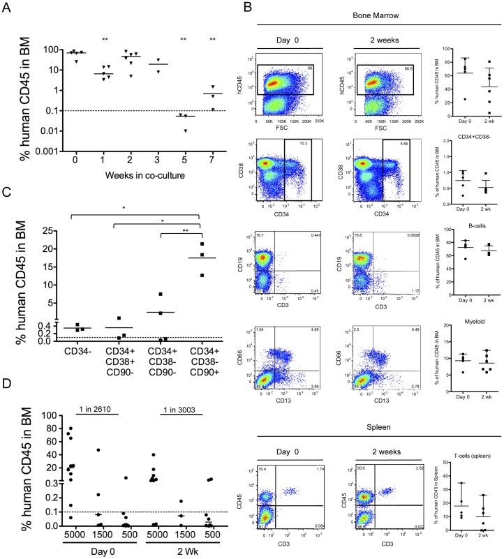
Lack of HLA-matched hematopoietic stem cells (HSC) limits the number of patients with life-threatening blood disorders that can be treated by HSC transplantation. So far, insufficient understanding of the regulatory mechanisms governing human HSC has precluded the development of effective protocols for culturing HSC for therapeutic use and molecular studies. We defined a culture system using OP9M2 mesenchymal stem cell (MSC) stroma that protects human hematopoietic stem/progenitor cells (HSPC) from differentiation and apoptosis. In addition, it facilitates a dramatic expansion of multipotent progenitors that retain the immunophenotype (CD34+CD38-CD90+) characteristic of human HSPC and proliferative potential over several weeks in culture. In contrast, transplantable HSC could be maintained, but not significantly expanded, during 2-week culture. Temporal analysis of the transcriptome of the ex vivo expanded CD34+CD38-CD90+ cells documented remarkable stability of most transcriptional regulators known to govern the undifferentiated HSC state. Nevertheless, it revealed dynamic fluctuations in transcriptional programs that associate with HSC behavior and may compromise HSC function, such as dysregulation of PBX1 regulated genetic networks. This culture system serves now as a platform for modeling human multilineage hematopoietic stem/progenitor cell hierarchy and studying the complex regulation of HSC identity and function required for successful ex vivo expansion of transplantable HSC.

摘要

造血干细胞(HSC)缺乏 HLA 匹配限制了可通过 HSC 移植治疗的危及生命的血液疾病患者数量。到目前为止,对调控人类 HSC 的调节机制的理解不足,阻碍了用于治疗用途的 HSC 培养的有效方案和分子研究的发展。我们定义了一种使用 OP9M2 间充质干细胞(MSC)基质的培养系统,该系统可防止人类造血干/祖细胞(HSPC)分化和凋亡。此外,它促进了多能祖细胞的剧烈扩增,这些祖细胞保留了人类 HSPC 的免疫表型(CD34+CD38-CD90+)特征,并在数周的培养中具有增殖潜力。相比之下,可移植的 HSC 可以在 2 周的培养中维持,但不能显著扩增。对体外扩增的 CD34+CD38-CD90+细胞的转录组进行的时间分析记录了大多数已知调控未分化 HSC 状态的转录调节剂的显著稳定性。然而,它揭示了与 HSC 行为相关的转录程序的动态波动,并且可能损害 HSC 功能,例如 PBX1 调节的遗传网络失调。该培养系统现在作为模型人类多谱系造血干/祖细胞层次结构的平台,并研究成功体外扩增可移植 HSC 所需的 HSC 身份和功能的复杂调控。

https://cdn.ncbi.nlm.nih.gov/pmc/blobs/c971/3547050/49f3474e2a12/pone.0053912.g001.jpg

文献AI研究员

20分钟写一篇综述,助力文献阅读效率提升50倍。

立即体验

用中文搜PubMed

大模型驱动的PubMed中文搜索引擎

马上搜索

文档翻译

学术文献翻译模型,支持多种主流文档格式。

立即体验