Department of Cell and Developmental Biology, University of Massachusetts Medical School, 55 Lake Avenue North, Worcester, MA 01655, USA.
Nucleic Acids Res. 2013 Jun;41(11):5704-16. doi: 10.1093/nar/gkt285. Epub 2013 Apr 22.
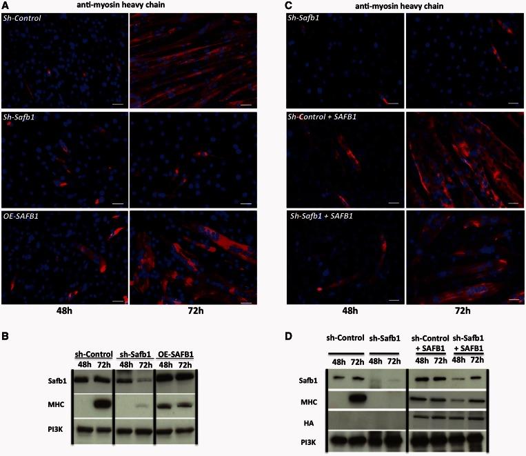
The regulation of skeletal muscle gene expression during myogenesis is mediated by lineage-specific transcription factors in combination with numerous cofactors, many of which modify chromatin structure. However, the involvement of scaffolding proteins that organize chromatin and chromatin-associated regulatory proteins has not extensively been explored in myogenic differentiation. Here, we report that Scaffold attachment factor b1 (Safb1), primarily associated with transcriptional repression, functions as a positive regulator of myogenic differentiation. Knockdown of Safb1 inhibited skeletal muscle marker gene expression and differentiation in cultured C2C12 myoblasts. In contrast, over-expression resulted in the premature expression of critical muscle structural proteins and formation of enlarged thickened myotubes. Safb1 co-immunoprecipitated with MyoD and was co-localized on myogenic promoters. Upon Safb1 knockdown, the repressive H3K27me3 histone mark and binding of the Polycomb histone methyltransferase Ezh2 persisted at differentiation-dependent gene promoters. In contrast, the appearance of histone marks and regulators associated with myogenic gene activation, such as myogenin and the SWI/SNF chromatin remodelling enzyme ATPase, Brg1, was blocked. These results indicate that the scaffold protein Safb1 contributes to the activation of skeletal muscle gene expression during myogenic differentiation by facilitating the transition of promoter sequences from a repressive chromatin structure to one that is transcriptionally permissive.
在成肌过程中,骨骼肌肉基因表达的调控是由谱系特异性转录因子与许多辅助因子共同介导的,其中许多辅助因子可以修饰染色质结构。然而,在成肌分化过程中,组织染色质和与染色质相关的调节蛋白的支架蛋白的参与尚未得到广泛探索。在这里,我们报告支架附着因子 b1(Safb1)主要与转录抑制有关,是成肌分化的正向调节因子。Safb1 的敲低抑制了培养的 C2C12 成肌细胞中骨骼肌标记基因的表达和分化。相比之下,过表达导致关键肌肉结构蛋白的过早表达和增大增厚的肌管形成。Safb1 与 MyoD 共免疫沉淀,并在成肌启动子上共定位。在 Safb1 敲低后,依赖分化的基因启动子上仍然存在抑制性的 H3K27me3 组蛋白标记和多梳组蛋白甲基转移酶 Ezh2 的结合。相比之下,与成肌基因激活相关的组蛋白标记物和调节因子,如肌细胞生成素和 SWI/SNF 染色质重塑酶 ATP 酶 Brg1 的出现被阻断。这些结果表明,支架蛋白 Safb1 通过促进启动子序列从抑制性染色质结构向转录允许的结构的转变,有助于骨骼肌基因表达在成肌分化过程中的激活。