Harvard-MIT Health Sciences and Technology, Institute for Medical Engineering and Science, Massachusetts Institute of Technology, Cambridge, Massachusetts 02139, USA.
Nat Commun. 2013;4:1847. doi: 10.1038/ncomms2853.
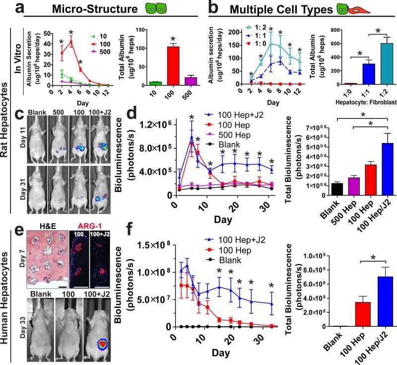
Complex tissues contain multiple cell types that are hierarchically organized within morphologically and functionally distinct compartments. Construction of engineered tissues with optimized tissue architecture has been limited by tissue fabrication techniques, which do not enable versatile microscale organization of multiple cell types in tissues of size adequate for physiological studies and tissue therapies. Here we present an 'Intaglio-Void/Embed-Relief Topographic molding' method for microscale organization of many cell types, including induced pluripotent stem cell-derived progeny, within a variety of synthetic and natural extracellular matrices and across tissues of sizes appropriate for in vitro, pre-clinical, and clinical studies. We demonstrate that compartmental placement of non-parenchymal cells relative to primary or induced pluripotent stem cell-derived hepatocytes, compartment microstructure, and cellular composition modulate hepatic functions. Configurations found to sustain physiological function in vitro also result in survival and function in mice for at least 4 weeks, demonstrating the importance of architectural optimization before implantation.
复杂组织包含多种细胞类型,这些细胞类型在形态和功能上存在差异,位于不同的结构域中。由于组织制造技术的限制,工程组织的构建一直受到限制,这些技术无法在足够大的尺寸的组织中实现多种细胞类型的多功能微尺度组织,而这些组织的尺寸适合于生理研究和组织治疗。在这里,我们提出了一种“凹版/空洞/嵌入/浮雕形貌模塑”方法,用于在多种合成和天然细胞外基质中以及在适合于体外、临床前和临床研究的组织中对多种细胞类型(包括诱导多能干细胞衍生的后代)进行微尺度组织。我们证明了非实质细胞相对于原代或诱导多能干细胞衍生的肝细胞的结构域位置、结构域微结构和细胞组成可以调节肝的功能。我们发现,在体外维持生理功能的结构还可以导致小鼠体内至少 4 周的存活和功能,这表明在植入前进行结构优化非常重要。