Suppr超能文献

NPGPx,一种氧化应激感应器的缺乏会导致老鼠和人类肥胖。

Deficiency of NPGPx, an oxidative stress sensor, leads to obesity in mice and human.

机构信息

Genomics Research Center, Academia Sinica, Taipei, Taiwan; Graduate Program of Translational Medicine, National Taiwan University, Taipei, Taiwan.

出版信息

EMBO Mol Med. 2013 Aug;5(8):1165-79. doi: 10.1002/emmm.201302679. Epub 2013 Jul 4.

Abstract

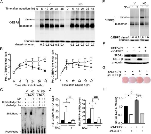
Elevated oxidative stress is closely associated with obesity. Emerging evidence shows that instead of being a consequence of obesity, oxidative stress may also contribute to fat formation. Nonselenocysteine-containing phospholipid hydroperoxide glutathione peroxidase (NPGPx) is a conserved oxidative stress sensor/transducer and deficiency of NPGPx causes accumulation of reactive oxygen species (ROS). In this communication, we show that NPGPx was highly expressed in preadipocytes of adipose tissue. Deficiency of NPGPx promoted preadipocytes to differentiate to adipocytes via ROS-dependent dimerization of protein kinase A regulatory subunits and activation of CCAAT/enhancer-binding protein beta (C/EBPβ). This enhanced adipogenesis was alleviated by antioxidant N-acetylcysteine (NAC). Consistently, NPGPx-deficient mice exhibited markedly increased fat mass and adipocyte hypertrophy, while treatment with NAC ablated these phenotypes. Furthermore, single nucleotide polymorphisms (SNPs) in human NPGPx gene, which correlated with lower NPGPx expression level in adipose tissue, were associated with higher body mass index (BMI) in several independent human populations. These results indicate that NPGPx protects against fat accumulation in mice and human via modulating ROS, and highlight the importance of targeting redox homeostasis in obesity management.

摘要

氧化应激升高与肥胖密切相关。新出现的证据表明,氧化应激可能不仅是肥胖的后果,还可能促进脂肪形成。不含有硒代半胱氨酸的磷脂氢过氧化物谷胱甘肽过氧化物酶(NPGPx)是一种保守的氧化应激传感器/转导蛋白,NPGPx 的缺乏会导致活性氧(ROS)的积累。在本通讯中,我们表明 NPGPx 在脂肪组织的前脂肪细胞中高度表达。NPGPx 的缺乏通过蛋白激酶 A 调节亚基的 ROS 依赖性二聚化和 CCAAT/增强子结合蛋白 β(C/EBPβ)的激活促进前脂肪细胞向脂肪细胞分化。抗氧化剂 N-乙酰半胱氨酸(NAC)可减轻这种增强的脂肪生成。一致地,NPGPx 缺陷小鼠表现出明显增加的脂肪量和脂肪细胞肥大,而 NAC 的治疗消除了这些表型。此外,人类 NPGPx 基因中的单核苷酸多态性(SNPs)与脂肪组织中 NPGPx 表达水平降低相关,在几个独立的人群中与更高的体重指数(BMI)相关。这些结果表明,NPGPx 通过调节 ROS 来防止小鼠和人类的脂肪积累,并强调了靶向肥胖管理中氧化还原平衡的重要性。

https://cdn.ncbi.nlm.nih.gov/pmc/blobs/fd02/3944459/f6a2fd250de4/emmm0005-1165-f1.jpg

文献AI研究员

20分钟写一篇综述,助力文献阅读效率提升50倍。

立即体验

用中文搜PubMed

大模型驱动的PubMed中文搜索引擎

马上搜索

文档翻译

学术文献翻译模型,支持多种主流文档格式。

立即体验