Suppr超能文献

睡眠片段化促进 NADPH 氧化酶 2 介导的脂肪组织炎症,导致小鼠胰岛素抵抗。

Sleep fragmentation promotes NADPH oxidase 2-mediated adipose tissue inflammation leading to insulin resistance in mice.

机构信息

Section of Pediatric Sleep Medicine, Department of Pediatrics, The University of Chicago, Chicago, IL, USA.

Section of Endocrinology, Department of Medicine, Pritzker School of Medicine, Biological Sciences Division, The University of Chicago, Chicago, IL, USA.

出版信息

Int J Obes (Lond). 2014 Apr;38(4):619-24. doi: 10.1038/ijo.2013.139. Epub 2013 Jul 30.

Abstract

BACKGROUND

Short sleep has been implicated in higher risk of obesity in humans, and is associated with insulin resistance. However, the effects of fragmented sleep (SF) rather than curtailed sleep on glucose homeostasis are unknown.

METHODS

Wild-type and NADPH oxidase 2 (Nox2) null male mice were subjected to SF or sleep control conditions for 3 days to 3 weeks. Systemic and visceral adipose tissue (VAT) insulin sensitivity tests, glucose tolerance test, fluorescence-activated cell sorting and immunohistochemistry for macrophages and its sub-types (M1 and M2), and Nox expression and activity were examined.

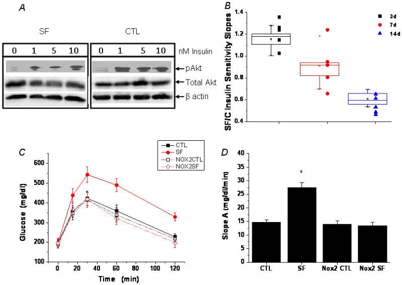
RESULTS

Here we show that SF in the absence of sleep curtailment induces time-dependent insulin resistance, in vivo and also in vitro in VAT. Oxidative stress pathways were upregulated by SF in VAT, and were accompanied by M1 macrophage polarization. SF-induced oxidative stress, inflammation and insulin resistance in VAT were completely abrogated in genetically altered mice lacking Nox2 activity.

CONCLUSIONS

These studies imply that SF, a frequent occurrence in many disorders and more specifically in sleep apnea, is a potent inducer of insulin resistance via activation of oxidative stress and inflammatory pathways, thereby opening the way for therapeutic strategies.

摘要

背景

睡眠不足与人类肥胖风险增加有关,并且与胰岛素抵抗有关。然而,睡眠片段化(SF)而非睡眠时间缩短对葡萄糖稳态的影响尚不清楚。

方法

野生型和 NADPH 氧化酶 2(Nox2)缺失雄性小鼠接受 SF 或睡眠对照条件 3 天至 3 周。进行全身和内脏脂肪组织(VAT)胰岛素敏感性测试、葡萄糖耐量测试、荧光激活细胞分选和巨噬细胞及其亚型(M1 和 M2)的免疫组织化学检查,以及 Nox 表达和活性的检查。

结果

我们在这里表明,在不缩短睡眠时间的情况下,SF 会导致时间依赖性胰岛素抵抗,无论是在体内还是在 VAT 中进行的体外实验中都是如此。SF 在 VAT 中上调了氧化应激途径,同时伴随着 M1 巨噬细胞极化。在缺乏 Nox2 活性的基因改变小鼠中,SF 诱导的 VAT 氧化应激、炎症和胰岛素抵抗完全被消除。

结论

这些研究表明,SF 是许多疾病中常见的现象,更具体地说是在睡眠呼吸暂停中,通过激活氧化应激和炎症途径,是胰岛素抵抗的有力诱导因素,从而为治疗策略开辟了道路。

https://cdn.ncbi.nlm.nih.gov/pmc/blobs/8e90/3907464/3fb8f574a9b6/nihms508107f1.jpg

文献检索

告别复杂PubMed语法,用中文像聊天一样搜索,搜遍4000万医学文献。AI智能推荐,让科研检索更轻松。

立即免费搜索

文件翻译

保留排版,准确专业,支持PDF/Word/PPT等文件格式,支持 12+语言互译。

免费翻译文档

深度研究

AI帮你快速写综述,25分钟生成高质量综述,智能提取关键信息,辅助科研写作。

立即免费体验