Suppr超能文献

囊性纤维化患者巨噬细胞功能受损:CD11b、TLR-5 减少,sCD14、炎症细胞因子增加。

Impaired functions of macrophage from cystic fibrosis patients: CD11b, TLR-5 decrease and sCD14, inflammatory cytokines increase.

机构信息

Université de Rennes 1, Structure Fédérative de Recherche Biosit, F-35043 Rennes, France ; Institut de Recherche Santé Environnement & Travail (IRSET), Institut National de la Santé et de la Recherche Médicale (INSERM), U1085, team 'Stress Membrane and Signaling', F-35043 Rennes, France.

出版信息

PLoS One. 2013 Sep 30;8(9):e75667. doi: 10.1371/journal.pone.0075667. eCollection 2013.

Abstract

BACKGROUND

Early in life, cystic fibrosis (CF) patients are infected with microorganisms. The role of macrophages has largely been underestimated in literature, whereas the focus being mostly on neutrophils and epithelial cells. Macrophages may however play a significant role in the initiating stages of this disease, via an inability to act as a suppressor cell. Yet macrophage dysfunction may be the first step in cascade of events leading to chronic inflammation/infection in CF. Moreover, reports have suggested that CFTR contribute to altered inflammatory response in CF by modification of normal macrophage functions.

OBJECTIVES

In order to highlight possible intrinsic macrophage defects due to impaired CFTR, we have studied inflammatory cytokines secretions, recognition of pathogens and phagocytosis in peripheral blood monocyte-derived macrophages from stable adult CF patients and healthy subjects (non-CF).

RESULTS

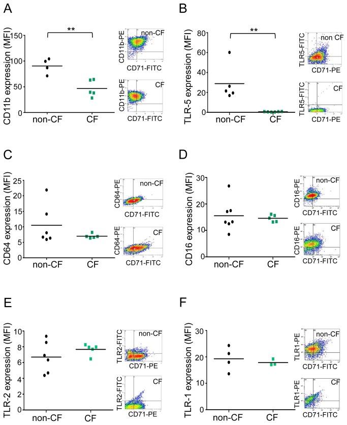
In CF macrophage supernatants, concentrations of sCD14, IL-1β, IL-6, TNF-α and IL-10 were strongly raised. Furthermore expression of CD11b and TLR-5 were sorely decreased on CF macrophages. Beside, no difference was observed for mCD14, CD16, CD64, TLR-4 and TLR1/TLR-2 expressions. Moreover, a strong inhibition of phagocytosis was observed for CF macrophages. Elsewhere CFTR inhibition in non-CF macrophages also led to alterations of phagocytosis function as well as CD11b expression.

CONCLUSIONS

Altogether, these findings demonstrate excessive inflammation in CF macrophages, characterized by overproduction of sCD14 and inflammatory cytokines, with decreased expression of CD11b and TLR-5, and impaired phagocytosis. This leads to altered clearance of pathogens and non-resolution of infection by CF macrophages, thereby inducing an exaggerated pro-inflammatory response.

摘要

背景

在生命早期,囊性纤维化(CF)患者就会被微生物感染。在文献中,巨噬细胞的作用在很大程度上被低估了,而重点主要集中在中性粒细胞和上皮细胞上。然而,巨噬细胞可能在疾病的初始阶段通过无法作为抑制细胞而发挥重要作用。然而,巨噬细胞功能障碍可能是导致 CF 中慢性炎症/感染的级联反应的第一步。此外,有报道表明,CFTR 通过改变正常巨噬细胞功能,导致 CF 中炎症反应改变,从而导致 CFTR 参与改变 CF 中的炎症反应。

目的

为了强调由于 CFTR 受损而导致的潜在固有巨噬细胞缺陷,我们研究了稳定的成年 CF 患者和健康受试者(非 CF)外周血单核细胞衍生的巨噬细胞中炎症细胞因子的分泌、病原体的识别和吞噬作用。

结果

在 CF 巨噬细胞上清液中,sCD14、IL-1β、IL-6、TNF-α和 IL-10 的浓度强烈升高。此外,CF 巨噬细胞上 CD11b 和 TLR-5 的表达严重降低。此外,mCD14、CD16、CD64、TLR-4 和 TLR1/TLR-2 的表达无差异。此外,CF 巨噬细胞的吞噬作用受到强烈抑制。此外,非 CF 巨噬细胞中 CFTR 的抑制也导致吞噬作用功能和 CD11b 表达的改变。

结论

总之,这些发现表明 CF 巨噬细胞中存在过度炎症,其特征是 sCD14 和炎症细胞因子过度产生,CD11b 和 TLR-5 表达降低,吞噬作用受损。这导致 CF 巨噬细胞清除病原体和非解决感染的能力改变,从而引发过度的促炎反应。

https://cdn.ncbi.nlm.nih.gov/pmc/blobs/afe3/3787056/0da3cbfa0dc1/pone.0075667.g001.jpg

文献AI研究员

20分钟写一篇综述,助力文献阅读效率提升50倍。

立即体验

用中文搜PubMed

大模型驱动的PubMed中文搜索引擎

马上搜索

文档翻译

学术文献翻译模型,支持多种主流文档格式。

立即体验