Song Kai, Wang Fen, Li Qian, Shi Yong-Bing, Zheng Hui-Fen, Peng Hanjing, Shen Hua-Ying, Liu Chun-Feng, Hu Li-Fang
1] Institute of Neuroscience, Soochow University, Suzhou, China [2] Department of Nephrology, Second Affiliated Hospital of Soochow University, Suzhou, China.
Institute of Neuroscience, Soochow University, Suzhou, China.
Kidney Int. 2014 Jun;85(6):1318-29. doi: 10.1038/ki.2013.449. Epub 2013 Nov 27.
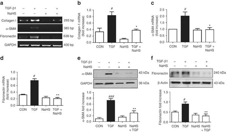
Hydrogen sulfide has recently been found decreased in chronic kidney disease. Here we determined the effect and underlying mechanisms of hydrogen sulfide on a rat model of unilateral ureteral obstruction. Compared with normal rats, obstructive injury decreased the plasma hydrogen sulfide level. Cystathionine-β-synthase, a hydrogen sulfide-producing enzyme, was dramatically reduced in the ureteral obstructed kidney, but another enzyme cystathionine-γ-lyase was increased. A hydrogen sulfide donor (sodium hydrogen sulfide) inhibited renal fibrosis by attenuating the production of collagen, extracellular matrix, and the expression of α-smooth muscle actin. Meanwhile, the infiltration of macrophages and the expression of inflammatory cytokines including interleukin-1β, tumor necrosis factor-α, and monocyte chemoattractant protein-1 in the kidney were also decreased. In cultured kidney fibroblasts, a hydrogen sulfide donor inhibited the cell proliferation by reducing DNA synthesis and downregulating the expressions of proliferation-related proteins including proliferating cell nuclear antigen and c-Myc. Further, the hydrogen sulfide donor blocked the differentiation of quiescent renal fibroblasts to myofibroblasts by inhibiting the transforming growth factor-β1-Smad and mitogen-activated protein kinase signaling pathways. Thus, low doses of hydrogen sulfide or its releasing compounds may have therapeutic potentials in treating chronic kidney disease.
最近发现慢性肾病患者体内硫化氢水平降低。在此,我们研究了硫化氢对单侧输尿管梗阻大鼠模型的影响及其潜在机制。与正常大鼠相比,梗阻性损伤降低了血浆硫化氢水平。胱硫醚-β-合酶是一种产生硫化氢的酶,在输尿管梗阻的肾脏中显著减少,但另一种酶胱硫醚-γ-裂解酶增加。硫化氢供体(硫氢化钠)通过减少胶原蛋白、细胞外基质的产生以及α-平滑肌肌动蛋白的表达来抑制肾纤维化。同时,肾脏中巨噬细胞的浸润以及包括白细胞介素-1β、肿瘤坏死因子-α和单核细胞趋化蛋白-1在内的炎性细胞因子的表达也减少。在培养的肾成纤维细胞中,硫化氢供体通过减少DNA合成和下调包括增殖细胞核抗原和c-Myc在内的增殖相关蛋白的表达来抑制细胞增殖。此外,硫化氢供体通过抑制转化生长因子-β1-Smad和丝裂原活化蛋白激酶信号通路来阻止静止的肾成纤维细胞向肌成纤维细胞分化。因此,低剂量的硫化氢或其释放化合物可能具有治疗慢性肾病的潜力。