Suppr超能文献

在脊椎关节炎滑膜活检中进行表达谱分析,突出了炎症基因表达的变化与组织重塑基因相关联。

Expression profiling in spondyloarthropathy synovial biopsies highlights changes in expression of inflammatory genes in conjunction with tissue remodelling genes.

机构信息

The University of Queensland Diamantina Institute, Translational Research Institute, 37 Kent St, Woolloongabba, QLD 4102, Australia.

出版信息

BMC Musculoskelet Disord. 2013 Dec 15;14:354. doi: 10.1186/1471-2474-14-354.

Abstract

BACKGROUND

In the spondyloarthropathies, the underlying molecular and cellular pathways driving disease are poorly understood. By undertaking a study in knee synovial biopsies from spondyloarthropathy (SpA) and ankylosing spondylitis (AS) patients we aimed to elucidate dysregulated genes and pathways.

METHODS

RNA was extracted from six SpA, two AS, three osteoarthritis (OA) and four normal control knee synovial biopsies. Whole genome expression profiling was undertaken using the Illumina DASL system, which assays 24000 cDNA probes. Differentially expressed candidate genes were then validated using quantitative PCR and immunohistochemistry.

RESULTS

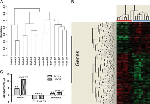
Four hundred and sixteen differentially expressed genes were identified that clearly delineated between AS/SpA and control groups. Pathway analysis showed altered gene-expression in oxidoreductase activity, B-cell associated, matrix catabolic, and metabolic pathways. Altered "myogene" profiling was also identified. The inflammatory mediator, MMP3, was strongly upregulated (5-fold) in AS/SpA samples and the Wnt pathway inhibitors DKK3 (2.7-fold) and Kremen1 (1.5-fold) were downregulated.

CONCLUSIONS

Altered expression profiling in SpA and AS samples demonstrates that disease pathogenesis is associated with both systemic inflammation as well as local tissue alterations that may underlie tissue damaging modelling and remodelling outcomes. This supports the hypothesis that initial systemic inflammation in spondyloarthropathies transfers to and persists in the local joint environment, and might subsequently mediate changes in genes directly involved in the destructive tissue remodelling.

摘要

背景

在脊柱关节病中,驱动疾病的潜在分子和细胞途径尚未完全阐明。通过对脊柱关节病(SpA)和强直性脊柱炎(AS)患者膝关节滑膜活检进行研究,旨在阐明失调的基因和途径。

方法

从 6 例 SpA、2 例 AS、3 例骨关节炎(OA)和 4 例正常对照膝关节滑膜活检中提取 RNA。使用 Illumina DASL 系统进行全基因组表达谱分析,该系统检测 24000 个 cDNA 探针。然后使用定量 PCR 和免疫组织化学法验证差异表达的候选基因。

结果

确定了 416 个差异表达基因,这些基因可清楚地区分 AS/SpA 和对照组。通路分析显示氧化还原酶活性、B 细胞相关、基质代谢和代谢途径的基因表达发生改变。还鉴定出“肌源性”特征的改变。炎症介质 MMP3 在 AS/SpA 样本中强烈上调(5 倍),Wnt 途径抑制剂 DKK3(2.7 倍)和 Kremen1(1.5 倍)下调。

结论

SpA 和 AS 样本的表达谱改变表明,疾病发病机制与全身炎症以及局部组织改变有关,这些改变可能是导致组织损伤建模和重塑结果的基础。这支持了这样一种假说,即在脊柱关节病中,初始的全身炎症转移并持续存在于局部关节环境中,随后可能介导直接参与破坏性组织重塑的基因的变化。

https://cdn.ncbi.nlm.nih.gov/pmc/blobs/599c/3878669/df02b53cb6d4/1471-2474-14-354-1.jpg

文献检索

告别复杂PubMed语法,用中文像聊天一样搜索,搜遍4000万医学文献。AI智能推荐,让科研检索更轻松。

立即免费搜索

文件翻译

保留排版,准确专业,支持PDF/Word/PPT等文件格式,支持 12+语言互译。

免费翻译文档

深度研究

AI帮你快速写综述,25分钟生成高质量综述,智能提取关键信息,辅助科研写作。

立即免费体验