Suppr超能文献

比较中国不同毒力分离株 Toxoplasma gondii ToxoDB #9 感染小鼠后偏向巨噬细胞的反应。

Comparative studies of macrophage-biased responses in mice to infection with Toxoplasma gondii ToxoDB #9 strains of different virulence isolated from China.

机构信息

Anhui Provincial Laboratories of Pathogen Biology and Zoonoses, Department of Microbiology and Parasitology, Anhui Medical University, Hefei, Anhui, China.

出版信息

Parasit Vectors. 2013 Oct 26;6(1):308. doi: 10.1186/1756-3305-6-308.

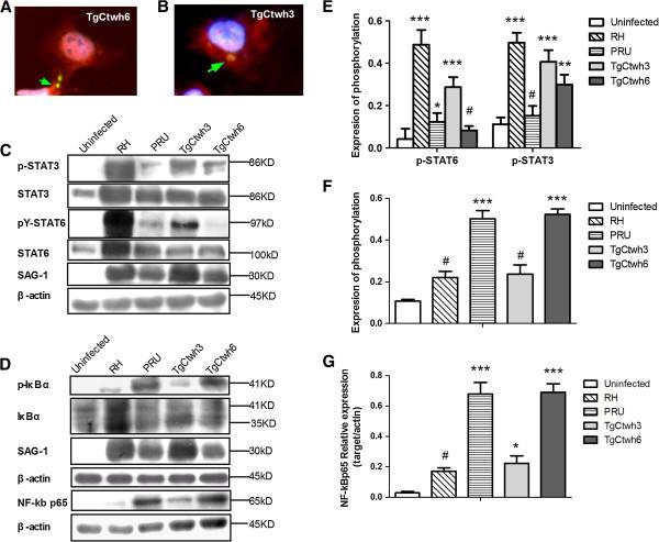
Abstract

BACKGROUND

Different from three clonal lineages of Toxoplasma gondii in North America and Europe, the genotype China 1 is predominantly prevalent in China. However, there are different virulent isolates within China 1, such as virulent TgCtwh3 and avirulent TgCtwh6, and little is known about differences in macrophage activation between them. The objective of this study focused on cytokine production, phenotype and markers of activated macrophages, and correlated signaling pathway induced by the two isolates.

METHODS

Adherent peritoneal macrophages (termed Wh3-Mφ and Wh6-Mφ, respectively) harvested from infected mice were cultured for detection of Nitric Oxide and arginase activity, and activated markers on Wh3-Mφ/Wh6-Mφ were determined by flow cytometry. In in vitro experiments, the levels of IL-12p40 and TNF-α were measured using ELISA kits, and mRNA expressions of IL-12p40, TNF-α, iNOS, Arg-1 and Ym1 were assayed by real-time PCR. To confirm the activation state of NF-kB p65 in infected cells stained by IF, protein levels of iNOS, Arg-1, Ym1, nuclear NF-κB p65, and phosphorylation of STAT6/STAT3/IκBα were evaluated by Western Blotting. A one-way ANOVA test was used to compare differences among multiple groups.

RESULTS

The result revealed that contrary to the virulent TgCtwh3, the less virulent TgCtwh6 isolate induced a significant increase in IL-12p40 and TNF-α. Although both isolates down-regulated CD80, CD86 and MHCII molecule expression on macrophages, TgCtwh3 promoted up-regulation of PD-L2 and CD206. Wh6-Mφ generated a high level of NO whereas Wh3-Mφ up-regulated Ym1 and arginase expression at transcriptional and protein levels. In terms of signaling pathway, TgCtwh3 induced phospho-STAT6, conversely, TgCtWh6 led to NF-κB p65 activation.

CONCLUSIONS

The virulent TgCtwh3 isolate induced macrophages to polarize toward alternatively activated cells with STAT6 phosphorylation, whereas the less virulent TgCtwh6 elicited the development of classically activated macrophages with nuclear translocation of NF-κB p65. This discrepancy suggests that it is necessary to thoroughly analyze the genotype of TgCtwh3 and TgCtwh6, and to further study other effector molecules that contribute to the macrophage polarization in T. gondii.

摘要

背景

不同于北美的三种弓形虫克隆谱系和欧洲的三种弓形虫克隆谱系,基因型 China 1 在中国主要流行。然而,在中国 1 型中存在不同的毒力分离株,如毒力 TgCtwh3 和非毒力 TgCtwh6,对于它们之间巨噬细胞激活的差异知之甚少。本研究的目的集中在两种分离株诱导的细胞因子产生、激活的巨噬细胞表型和标记物以及相关信号通路。

方法

从感染小鼠中收获的贴壁腹腔巨噬细胞(分别命名为 Wh3-Mφ 和 Wh6-Mφ)进行培养,以检测一氧化氮和精氨酸酶的活性,并通过流式细胞术确定 Wh3-Mφ/Wh6-Mφ 上的激活标记物。在体外实验中,使用 ELISA 试剂盒测量 IL-12p40 和 TNF-α 的水平,并通过实时 PCR 测定 IL-12p40、TNF-α、iNOS、Arg-1 和 Ym1 的 mRNA 表达。为了确认感染细胞中 NF-kB p65 的激活状态,通过 IF 染色,通过 Western Blotting 评估 iNOS、Arg-1、Ym1、核 NF-κB p65 和 STAT6/STAT3/IκBα 的磷酸化水平。使用单因素方差分析(one-way ANOVA test)比较多组间的差异。

结果

结果表明,与毒力较强的 TgCtwh3 相反,毒力较弱的 TgCtwh6 分离株诱导 IL-12p40 和 TNF-α 的显著增加。尽管两种分离株均下调巨噬细胞上的 CD80、CD86 和 MHCII 分子表达,但 TgCtwh3 促进 PD-L2 和 CD206 的上调。Wh6-Mφ 产生高水平的 NO,而 Wh3-Mφ 在转录和蛋白水平上调 Ym1 和精氨酸酶的表达。就信号通路而言,TgCtwh3 诱导磷酸化 STAT6,相反,TgCtWh6 导致 NF-κB p65 的激活。

结论

毒力较强的 TgCtwh3 分离株诱导巨噬细胞向 STAT6 磷酸化的替代性激活细胞极化,而毒力较弱的 TgCtwh6 诱导具有核转位 NF-κB p65 的经典激活的巨噬细胞的发育。这种差异表明,有必要彻底分析 TgCtwh3 和 TgCtwh6 的基因型,并进一步研究有助于弓形虫中巨噬细胞极化的其他效应分子。

https://cdn.ncbi.nlm.nih.gov/pmc/blobs/4d5b/4029513/e15d2964fe61/1756-3305-6-308-1.jpg

文献AI研究员

20分钟写一篇综述,助力文献阅读效率提升50倍。

立即体验

用中文搜PubMed

大模型驱动的PubMed中文搜索引擎

马上搜索

文档翻译

学术文献翻译模型,支持多种主流文档格式。

立即体验