Suppr超能文献

多巴胺支配区域的糖皮质激素受体基因失活选择性地降低了对苯丙胺的行为反应。

Glucocorticoid receptor gene inactivation in dopamine-innervated areas selectively decreases behavioral responses to amphetamine.

作者信息

Parnaudeau Sébastien, Dongelmans Marie-Louise, Turiault Marc, Ambroggi Frédéric, Delbes Anne-Sophie, Cansell Céline, Luquet Serge, Piazza Pier-Vincenzo, Tronche François, Barik Jacques

机构信息

UMR 7224 CNRS, Physiopathologie des Maladies du Système Nerveux Central, "Gene Regulation and Adaptive Behaviors" Group Paris, France ; INSERM, UMRs 952, Physiopathologie des Maladies du Système Nerveux Central Paris, France ; Université Pierre et Marie Curie, Physiopathologie des Maladies du Système Nerveux Central Paris, France ; Department of Psychiatry, Columbia University New York, NY, USA.

UMR 7224 CNRS, Physiopathologie des Maladies du Système Nerveux Central, "Gene Regulation and Adaptive Behaviors" Group Paris, France ; INSERM, UMRs 952, Physiopathologie des Maladies du Système Nerveux Central Paris, France ; Université Pierre et Marie Curie, Physiopathologie des Maladies du Système Nerveux Central Paris, France.

出版信息

Front Behav Neurosci. 2014 Feb 12;8:35. doi: 10.3389/fnbeh.2014.00035. eCollection 2014.

Abstract

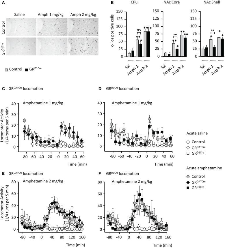
The meso-cortico-limbic system, via dopamine release, encodes the rewarding and reinforcing properties of natural rewards. It is also activated in response to abused substances and is believed to support drug-related behaviors. Dysfunctions of this system lead to several psychiatric conditions including feeding disorders and drug addiction. These disorders are also largely influenced by environmental factors and in particular stress exposure. Stressors activate the corticotrope axis ultimately leading to glucocorticoid hormone (GCs) release. GCs bind the glucocorticoid receptor (GR) a transcription factor ubiquitously expressed including within the meso-cortico-limbic tract. While GR within dopamine-innervated areas drives cocaine's behavioral responses, its implication in responses to other psychostimulants such as amphetamine has never been clearly established. Moreover, while extensive work has been made to uncover the role of this receptor in addicted behaviors, its contribution to the rewarding and reinforcing properties of food has yet to be investigated. Using mouse models carrying GR gene inactivation in either dopamine neurons or in dopamine-innervated areas, we found that GR in dopamine responsive neurons is essential to properly build amphetamine-induced conditioned place preference and locomotor sensitization. c-Fos quantification in the nucleus accumbens further confirmed defective neuronal activation following amphetamine injection. These diminished neuronal and behavioral responses to amphetamine may involve alterations in glutamate transmission as suggested by the decreased MK801-elicited hyperlocomotion and by the hyporeactivity to glutamate of a subpopulation of medium spiny neurons. In contrast, GR inactivation did not affect rewarding and reinforcing properties of food suggesting that responding for natural reward under basal conditions is preserved in these mice.

摘要

中脑-皮质-边缘系统通过释放多巴胺,编码天然奖赏的奖赏性和强化特性。它也会因滥用物质而被激活,并且被认为支持与药物相关的行为。该系统功能失调会导致多种精神疾病,包括进食障碍和药物成瘾。这些疾病也在很大程度上受到环境因素的影响,尤其是应激暴露。应激源激活促肾上腺皮质激素轴,最终导致糖皮质激素(GCs)释放。GCs与糖皮质激素受体(GR)结合,GR是一种广泛表达的转录因子,包括在中脑-皮质-边缘通路内。虽然多巴胺支配区域内的GR驱动可卡因的行为反应,但其在对其他精神兴奋剂(如苯丙胺)反应中的作用从未得到明确证实。此外,虽然已经进行了大量工作来揭示该受体在成瘾行为中的作用,但其对食物奖赏性和强化特性的贡献尚未得到研究。使用在多巴胺神经元或多巴胺支配区域携带GR基因失活的小鼠模型,我们发现多巴胺反应性神经元中的GR对于正确建立苯丙胺诱导的条件性位置偏爱和运动致敏至关重要。伏隔核中的c-Fos定量进一步证实了苯丙胺注射后神经元激活存在缺陷。这些对苯丙胺的神经元和行为反应减弱可能涉及谷氨酸能传递的改变,这是由MK801引发的过度运动减少以及中棘神经元亚群对谷氨酸反应性降低所表明的。相比之下,GR失活并不影响食物的奖赏性和强化特性,这表明在基础条件下对天然奖赏的反应在这些小鼠中得以保留。

https://cdn.ncbi.nlm.nih.gov/pmc/blobs/eff0/3921555/745ce12bef59/fnbeh-08-00035-g0001.jpg

文献AI研究员

20分钟写一篇综述,助力文献阅读效率提升50倍。

立即体验

用中文搜PubMed

大模型驱动的PubMed中文搜索引擎

马上搜索

文档翻译

学术文献翻译模型,支持多种主流文档格式。

立即体验