Yang Meiling, Wei Yuanyuan, Jiang Feng, Wang Yanli, Guo Xiaojiao, He Jing, Kang Le
State Key Laboratory of Integrated Management of Pest Insects and Rodents, Institute of Zoology, Chinese Academy of Sciences, Beijing, China ; Institute of Applied Biology, Shanxi University, Taiyuan, Shanxi, China.
State Key Laboratory of Integrated Management of Pest Insects and Rodents, Institute of Zoology, Chinese Academy of Sciences, Beijing, China.
PLoS Genet. 2014 Feb 27;10(2):e1004206. doi: 10.1371/journal.pgen.1004206. eCollection 2014 Feb.
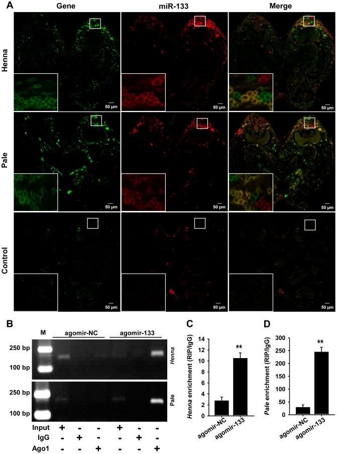
Phenotypic plasticity is ubiquitous and primarily controlled by interactions between environmental and genetic factors. The migratory locust, a worldwide pest, exhibits pronounced phenotypic plasticity, which is a population density-dependent transition that occurs between the gregarious and solitary phases. Genes involved in dopamine synthesis have been shown to regulate the phase transition of locusts. However, the function of microRNAs in this process remains unknown. In this study, we report the participation of miR-133 in dopamine production and the behavioral transition by negatively regulating two critical genes, henna and pale, in the dopamine pathway. miR-133 participated in the post-transcriptional regulation of henna and pale by binding to their coding region and 3' untranslated region, respectively. miR-133 displayed cellular co-localization with henna/pale in the protocerebrum, and its expression in the protocerebrum was negatively correlated with henna and pale expression. Moreover, miR-133 agomir delivery suppressed henna and pale expression, which consequently decreased dopamine production, thus resulting in the behavioral shift of the locusts from the gregarious phase to the solitary phase. Increasing the dopamine content could rescue the solitary phenotype, which was induced by miR-133 agomir delivery. Conversely, miR-133 inhibition increased the expression of henna and pale, resulting in the gregarious-like behavior of solitary locusts; this gregarious phenotype could be rescued by RNA interference of henna and pale. This study shows the novel function and modulation pattern of a miRNA in phenotypic plasticity and provides insight into the underlying molecular mechanisms of the phase transition of locusts.
表型可塑性普遍存在,主要由环境因素和遗传因素之间的相互作用控制。飞蝗是一种世界性害虫,具有显著的表型可塑性,这是一种在群居相和散居相之间发生的种群密度依赖性转变。已证明参与多巴胺合成的基因可调节蝗虫的相变。然而,在此过程中 microRNA 的功能仍不清楚。在本研究中,我们报道了 miR-133 通过负调控多巴胺途径中的两个关键基因 henna 和 pale 参与多巴胺产生和行为转变。miR-133 分别通过与 henna 和 pale 的编码区及 3' 非翻译区结合,参与它们的转录后调控。miR-133 与 henna/pale 在原脑中共定位,其在原脑中的表达与 henna 和 pale 的表达呈负相关。此外,miR-133 激动剂的递送抑制了 henna 和 pale 的表达,从而减少了多巴胺的产生,进而导致蝗虫从群居相向散居相的行为转变。增加多巴胺含量可挽救由 miR-133 激动剂递送诱导的散居表型。相反,抑制 miR-133 可增加 henna 和 pale 的表达,导致散居蝗虫出现类似群居的行为;这种群居表型可通过对 henna 和 pale 进行 RNA 干扰来挽救。本研究揭示了一种 miRNA 在表型可塑性中的新功能和调控模式,并为蝗虫相变的潜在分子机制提供了见解。