Suppr超能文献

面向 AHC 输电应急管理的建模与实验框架

A modeling and experiment framework for the emergency management in AHC transmission.

机构信息

College of Information System and Management, National University of Defense Technology, Changsha 410073, China.

出版信息

Comput Math Methods Med. 2014;2014:897532. doi: 10.1155/2014/897532. Epub 2014 Feb 16.

Abstract

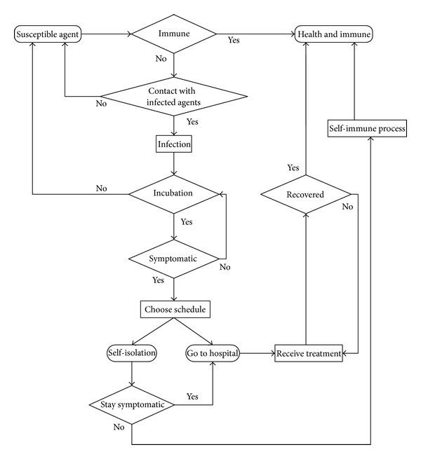
Emergency management is crucial to finding effective ways to minimize or even eliminate the damage of emergent events, but there still exists no quantified method to study the events by computation. Statistical algorithms, such as susceptible-infected-recovered (SIR) models on epidemic transmission, ignore many details, thus always influencing the spread of emergent events. In this paper, we first propose an agent-based modeling and experiment framework to model the real world with the emergent events. The model of the real world is called artificial society, which is composed of agent model, agent activity model, and environment model, and it employs finite state automata (FSA) as its modeling paradigm. An artificial campus, on which a series of experiments are done to analyze the key factors of the acute hemorrhagic conjunctivitis (AHC) transmission, is then constructed to illustrate how our method works on the emergency management. Intervention measures and optional configurations (such as the isolation period) of them for the emergency management are also given through the evaluations in these experiments.

摘要

应急管理对于寻找有效方法来最小化甚至消除突发事件的危害至关重要,但目前仍然没有通过计算来研究这些事件的量化方法。统计算法,如传染病传播的易感-感染-恢复(SIR)模型,忽略了许多细节,因此总是会影响突发事件的传播。在本文中,我们首先提出了一种基于代理的建模和实验框架,以便用突发事件来模拟真实世界。真实世界的模型称为人工社会,它由代理模型、代理活动模型和环境模型组成,采用有限状态自动机(FSA)作为其建模范例。然后构建了一个人工校园,在其上进行了一系列实验,以分析急性出血性结膜炎(AHC)传播的关键因素,以说明我们的方法如何应用于应急管理。通过这些实验的评估,还给出了针对应急管理的干预措施和可选配置(如隔离期)。

https://cdn.ncbi.nlm.nih.gov/pmc/blobs/a874/3947678/ecfb7b1450dd/CMMM2014-897532.001.jpg

文献AI研究员

20分钟写一篇综述,助力文献阅读效率提升50倍。

立即体验

用中文搜PubMed

大模型驱动的PubMed中文搜索引擎

马上搜索

文档翻译

学术文献翻译模型,支持多种主流文档格式。

立即体验