Suppr超能文献

辐射通过代谢改变诱导衰老和旁观者效应。

Radiation induces senescence and a bystander effect through metabolic alterations.

作者信息

Liao E-C, Hsu Y-T, Chuah Q-Y, Lee Y-J, Hu J-Y, Huang T-C, Yang P-M, Chiu S-J

机构信息

Department of Life Sciences, Tzu Chi University, Hualien, Taiwan.

Department of Biomedical Imaging and Radiological Sciences, National Yang-Ming University, Taipei, Taiwan.

出版信息

Cell Death Dis. 2014 May 22;5(5):e1255. doi: 10.1038/cddis.2014.220.

Abstract

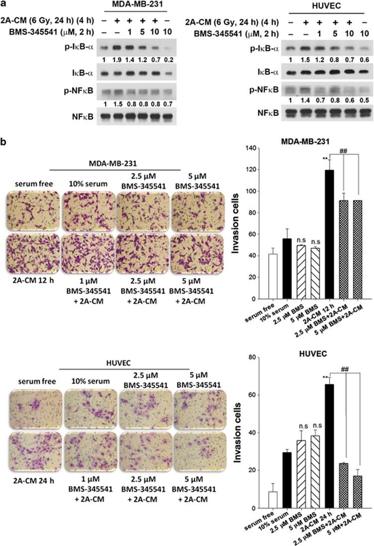
Cellular senescence is a state of irreversible growth arrest; however, the metabolic processes of senescent cells remain active. Our previous studies have shown that radiation induces senescence of human breast cancer cells that display low expression of securin, a protein involved in control of the metaphase-anaphase transition and anaphase onset. In this study, the protein expression profile of senescent cells was resolved by two-dimensional gel electrophoresis to investigate associated metabolic alterations. We found that radiation induced the expression and activation of glyceraldehyde-3-phosphate dehydrogenase that has an important role in glycolysis. The activity of lactate dehydrogenase A, which is involved in the conversion of pyruvate to lactate, the release of lactate and the acidification of the extracellular environment, was also induced. Inhibition of glycolysis by dichloroacetate attenuated radiation-induced senescence. In addition, radiation also induced activation of the 5'-adenosine monophosphate-activated protein kinase (AMPK) and nuclear factor kappa B (NF-κB) pathways to promote senescence. We also found that radiation increased the expression of monocarboxylate transporter 1 (MCT1) that facilitates the export of lactate into the extracellular environment. Inhibition of glycolysis or the AMPK/NF-κB signalling pathways reduced MCT1 expression and rescued the acidification of the extracellular environment. Interestingly, these metabolic-altering signalling pathways were also involved in radiation-induced invasion of the surrounding, non-irradiated breast cancer and normal endothelial cells. Taken together, radiation can induce the senescence of human breast cancer cells through metabolic alterations.

摘要

细胞衰老指的是一种不可逆的生长停滞状态;然而,衰老细胞的代谢过程仍保持活跃。我们之前的研究表明,辐射可诱导人乳腺癌细胞衰老,这些细胞中参与中期 - 后期转换及后期起始调控的蛋白质securin表达较低。在本研究中,通过二维凝胶电泳解析衰老细胞的蛋白质表达谱,以研究相关的代谢改变。我们发现,辐射诱导了在糖酵解中起重要作用的甘油醛 - 3 - 磷酸脱氢酶的表达和激活。参与丙酮酸向乳酸转化、乳酸释放及细胞外环境酸化的乳酸脱氢酶A的活性也被诱导。二氯乙酸抑制糖酵解可减弱辐射诱导的衰老。此外,辐射还诱导了5'-腺苷单磷酸激活蛋白激酶(AMPK)和核因子κB(NF-κB)信号通路的激活以促进衰老。我们还发现,辐射增加了单羧酸转运蛋白1(MCT1)的表达,该蛋白有助于将乳酸转运至细胞外环境。抑制糖酵解或AMPK/NF-κB信号通路可降低MCT1表达并挽救细胞外环境的酸化。有趣的是,这些代谢改变信号通路也参与了辐射诱导的周围未受辐射的乳腺癌细胞和正常内皮细胞的侵袭。综上所述,辐射可通过代谢改变诱导人乳腺癌细胞衰老。

https://cdn.ncbi.nlm.nih.gov/pmc/blobs/e794/4047910/b28eb12c5a20/cddis2014220f1.jpg

文献检索

告别复杂PubMed语法,用中文像聊天一样搜索,搜遍4000万医学文献。AI智能推荐,让科研检索更轻松。

立即免费搜索

文件翻译

保留排版,准确专业,支持PDF/Word/PPT等文件格式,支持 12+语言互译。

免费翻译文档

深度研究

AI帮你快速写综述,25分钟生成高质量综述,智能提取关键信息,辅助科研写作。

立即免费体验