Suppr超能文献

长期乙醇摄入通过激活转录因子3(Atf3)抑制葡萄糖激酶转录活性并在体内引发代谢综合征。

Chronic ethanol consumption inhibits glucokinase transcriptional activity by Atf3 and triggers metabolic syndrome in vivo.

作者信息

Kim Ji Yeon, Hwang Joo-Yeon, Lee Dae Yeon, Song Eun Hyun, Park Keon Jae, Kim Gyu Hee, Jeong Eun Ae, Lee Yoo Jeong, Go Min Jin, Kim Dae Jin, Lee Seong Su, Kim Bong-Jo, Song Jihyun, Roh Gu Seob, Gao Bin, Kim Won-Ho

机构信息

Division of Metabolic Disease, Center for Biomedical Science, National Institutes of Health, Osong-eup, Cheongwon-gun, Chungbuk 363-951, Korea.

Division of Structural and Functional Genomics, Center for Genomic Science, National Institutes of Health, Osong-eup, Cheongwon-gun, Chungbuk 363-951, Korea.

出版信息

J Biol Chem. 2014 Sep 26;289(39):27065-27079. doi: 10.1074/jbc.M114.585653. Epub 2014 Jul 29.

Abstract

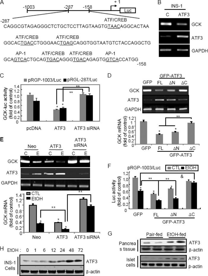
Chronic ethanol consumption induces pancreatic β-cell dysfunction through glucokinase (Gck) nitration and down-regulation, leading to impaired glucose tolerance and insulin resistance, but the underlying mechanism remains largely unknown. Here, we demonstrate that Gck gene expression and promoter activity in pancreatic β-cells were suppressed by chronic ethanol exposure in vivo and in vitro, whereas expression of activating transcription factor 3 (Atf3) and its binding to the putative Atf/Creb site (from -287 to -158 bp) on the Gck promoter were up-regulated. Furthermore, in vitro ethanol-induced Atf3 inhibited the positive effect of Pdx-1 on Gck transcriptional regulation, enhanced recruitment of Hdac1/2 and histone H3 deacetylation, and subsequently augmented the interaction of Hdac1/Pdx-1 on the Gck promoter, which were diminished by Atf3 siRNA. In vivo Atf3-silencing reversed ethanol-mediated Gck down-regulation and β-cell dysfunction, followed by the amelioration of impaired glucose tolerance and insulin resistance. Together, we identified that ethanol-induced Atf3 fosters β-cell dysfunction via Gck down-regulation and that its loss ameliorates metabolic syndrome and could be a potential therapeutic target in treating type 2 diabetes. The Atf3 gene is associated with the induction of type 2 diabetes and alcohol consumption-induced metabolic impairment and thus may be the major negative regulator for glucose homeostasis.

摘要

长期摄入乙醇通过葡萄糖激酶(Gck)硝化和下调诱导胰腺β细胞功能障碍,导致葡萄糖耐量受损和胰岛素抵抗,但其潜在机制在很大程度上仍不清楚。在此,我们证明,体内和体外长期乙醇暴露均会抑制胰腺β细胞中Gck基因表达和启动子活性,而激活转录因子3(Atf3)的表达及其与Gck启动子上假定的Atf/Creb位点(从-287至-158 bp)的结合上调。此外,体外乙醇诱导的Atf3抑制了Pdx-1对Gck转录调控的正向作用,增强了Hdac1/2的募集和组蛋白H3去乙酰化,并随后增强了Hdac1/Pdx-1在Gck启动子上的相互作用,而Atf3 siRNA可使其减弱。体内Atf3沉默逆转了乙醇介导的Gck下调和β细胞功能障碍,随后改善了受损的葡萄糖耐量和胰岛素抵抗。总之,我们确定乙醇诱导的Atf3通过Gck下调促进β细胞功能障碍,其缺失可改善代谢综合征,并且可能是治疗2型糖尿病的潜在治疗靶点。Atf3基因与2型糖尿病的诱导以及酒精摄入引起的代谢损伤有关,因此可能是葡萄糖稳态的主要负调节因子。

https://cdn.ncbi.nlm.nih.gov/pmc/blobs/d1f7/4175344/41d13c7235a9/zbc0421495880001.jpg

文献AI研究员

20分钟写一篇综述,助力文献阅读效率提升50倍。

立即体验

用中文搜PubMed

大模型驱动的PubMed中文搜索引擎

马上搜索

文档翻译

学术文献翻译模型,支持多种主流文档格式。

立即体验