• 文献检索
  • 文档翻译
  • 深度研究
  • 学术资讯
  • Suppr Zotero 插件Zotero 插件
  • 邀请有礼
  • 套餐&价格
  • 历史记录
应用&插件
Suppr Zotero 插件Zotero 插件浏览器插件Mac 客户端Windows 客户端微信小程序
定价
高级版会员购买积分包购买API积分包
服务
文献检索文档翻译深度研究API 文档MCP 服务
关于我们
关于 Suppr公司介绍联系我们用户协议隐私条款
关注我们

Suppr 超能文献

核心技术专利:CN118964589B侵权必究
粤ICP备2023148730 号-1Suppr @ 2026

文献检索

告别复杂PubMed语法,用中文像聊天一样搜索,搜遍4000万医学文献。AI智能推荐,让科研检索更轻松。

立即免费搜索

文件翻译

保留排版,准确专业,支持PDF/Word/PPT等文件格式,支持 12+语言互译。

免费翻译文档

深度研究

AI帮你快速写综述,25分钟生成高质量综述,智能提取关键信息,辅助科研写作。

立即免费体验

用于人类细胞定量成像的荧光转基因方法的比较评估

Comparative assessment of fluorescent transgene methods for quantitative imaging in human cells.

作者信息

Mahen Robert, Koch Birgit, Wachsmuth Malte, Politi Antonio Z, Perez-Gonzalez Alexis, Mergenthaler Julia, Cai Yin, Ellenberg Jan

机构信息

European Molecular Biology Laboratory, 69117 Heidelberg, Germany.

European Molecular Biology Laboratory, 69117 Heidelberg, Germany

出版信息

Mol Biol Cell. 2014 Nov 5;25(22):3610-8. doi: 10.1091/mbc.E14-06-1091. Epub 2014 Sep 17.

DOI:10.1091/mbc.E14-06-1091
PMID:25232003
原文链接:https://pmc.ncbi.nlm.nih.gov/articles/PMC4230620/
Abstract

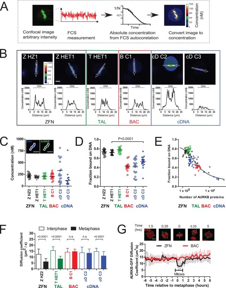
Fluorescence tagging of proteins is a widely used tool to study protein function and dynamics in live cells. However, the extent to which different mammalian transgene methods faithfully report on the properties of endogenous proteins has not been studied comparatively. Here we use quantitative live-cell imaging and single-molecule spectroscopy to analyze how different transgene systems affect imaging of the functional properties of the mitotic kinase Aurora B. We show that the transgene method fundamentally influences level and variability of expression and can severely compromise the ability to report on endogenous binding and localization parameters, providing a guide for quantitative imaging studies in mammalian cells.

摘要

蛋白质的荧光标记是一种广泛用于研究活细胞中蛋白质功能和动态的工具。然而,不同的哺乳动物转基因方法在多大程度上能够如实反映内源性蛋白质的特性,尚未进行过比较研究。在这里,我们使用定量活细胞成像和单分子光谱来分析不同的转基因系统如何影响有丝分裂激酶Aurora B功能特性的成像。我们表明,转基因方法从根本上影响表达水平和变异性,并可能严重损害报告内源性结合和定位参数的能力,为哺乳动物细胞中的定量成像研究提供了指导。

https://cdn.ncbi.nlm.nih.gov/pmc/blobs/aec4/4230620/9d242bbb3133/3610fig3.jpg
https://cdn.ncbi.nlm.nih.gov/pmc/blobs/aec4/4230620/181963981153/3610fig1.jpg
https://cdn.ncbi.nlm.nih.gov/pmc/blobs/aec4/4230620/30057fde2b9f/3610fig2.jpg
https://cdn.ncbi.nlm.nih.gov/pmc/blobs/aec4/4230620/9d242bbb3133/3610fig3.jpg
https://cdn.ncbi.nlm.nih.gov/pmc/blobs/aec4/4230620/181963981153/3610fig1.jpg
https://cdn.ncbi.nlm.nih.gov/pmc/blobs/aec4/4230620/30057fde2b9f/3610fig2.jpg
https://cdn.ncbi.nlm.nih.gov/pmc/blobs/aec4/4230620/9d242bbb3133/3610fig3.jpg

相似文献

1
Comparative assessment of fluorescent transgene methods for quantitative imaging in human cells.用于人类细胞定量成像的荧光转基因方法的比较评估
Mol Biol Cell. 2014 Nov 5;25(22):3610-8. doi: 10.1091/mbc.E14-06-1091. Epub 2014 Sep 17.
2
Three-Dimensional Imaging of the Intracellular Fate of Plasmid DNA and Transgene Expression: ZsGreen1 and Tissue Clearing Method CUBIC Are an Optimal Combination for Multicolor Deep Imaging in Murine Tissues.质粒DNA细胞内命运及转基因表达的三维成像:ZsGreen1与组织透明化方法CUBIC是小鼠组织多色深度成像的最佳组合。
PLoS One. 2016 Jan 29;11(1):e0148233. doi: 10.1371/journal.pone.0148233. eCollection 2016.
3
Production of Minicircle DNA Vectors Using Site-Specific Recombinases.使用位点特异性重组酶生产微型环状DNA载体。
Methods Mol Biol. 2017;1642:325-339. doi: 10.1007/978-1-4939-7169-5_20.
4
Mitosis enhances transgene expression of plasmid delivered by cationic liposomes.有丝分裂增强了阳离子脂质体递送的质粒的转基因表达。
Biochim Biophys Acta. 1999 Apr 14;1445(1):53-64. doi: 10.1016/s0167-4781(99)00039-1.
5
The EF-1α promoter maintains high-level transgene expression from episomal vectors in transfected CHO-K1 cells.EF-1α 启动子可维持转染 CHO-K1 细胞中外源载体的高水平转基因表达。
J Cell Mol Med. 2017 Nov;21(11):3044-3054. doi: 10.1111/jcmm.13216. Epub 2017 May 30.
6
Single-cell real-time imaging of transgene expression upon lipofection.脂质体转染后转基因表达的单细胞实时成像
Biochem Biophys Res Commun. 2016 May 20;474(1):8-14. doi: 10.1016/j.bbrc.2016.03.088. Epub 2016 Mar 21.
7
Chromosomal localization of Ewing sarcoma EWSR1/FLI1 protein promotes the induction of aneuploidy.染色体定位的尤文肉瘤 EWSR1/FLI1 蛋白促进非整倍体的诱导。
J Biol Chem. 2021 Jan-Jun;296:100164. doi: 10.1074/jbc.RA120.014328. Epub 2020 Dec 10.
8
Automated live microscopy to study mitotic gene function in fluorescent reporter cell lines.利用自动活细胞显微镜技术研究荧光报告细胞系中的有丝分裂基因功能。
Methods Mol Biol. 2009;545:113-34. doi: 10.1007/978-1-60327-993-2_7.
9
Direct association with inner centromere protein (INCENP) activates the novel chromosomal passenger protein, Aurora-C.与着丝粒内蛋白(INCENP)直接关联可激活新型染色体乘客蛋白Aurora-C。
J Biol Chem. 2004 Nov 5;279(45):47201-11. doi: 10.1074/jbc.M403029200. Epub 2004 Aug 16.
10
Transfection by cationic liposomes using simultaneous single cell measurements of plasmid delivery and transgene expression.使用质粒递送和转基因表达的同步单细胞测量通过阳离子脂质体进行转染。
J Biol Chem. 1997 Oct 10;272(41):25641-7. doi: 10.1074/jbc.272.41.25641.

引用本文的文献

1
CRISPR-Cas9 immune-evasive hESCs are rejected following transplantation into immunocompetent mice.CRISPR-Cas9免疫逃避的人胚胎干细胞在移植到具有免疫活性的小鼠体内后会被排斥。
Front Genome Ed. 2024 May 28;6:1403395. doi: 10.3389/fgeed.2024.1403395. eCollection 2024.
2
Endogenous tagging using split mNeonGreen in human iPSCs for live imaging studies.在人诱导多能干细胞中使用分裂型mNeonGreen进行内源性标记以用于活细胞成像研究。
Elife. 2024 Apr 23;12:RP92819. doi: 10.7554/eLife.92819.
3
Production of CRISPR-Cas9 Transgenic Cell Lines for Knocksideways Studies.

本文引用的文献

1
The transience of transient overexpression.瞬时过表达的短暂性。
Nat Methods. 2013 Aug;10(8):715-21. doi: 10.1038/nmeth.2534.
2
The genomic and transcriptomic landscape of a HeLa cell line.一个 HeLa 细胞系的基因组和转录组景观。
G3 (Bethesda). 2013 Aug 7;3(8):1213-24. doi: 10.1534/g3.113.005777.
3
The chromosomal passenger complex (CPC): from easy rider to the godfather of mitosis.染色体乘客复合物(CPC):从易手到有丝分裂的教父。
用于侧向敲除研究的 CRISPR-Cas9 转基因细胞系的生产。
Curr Protoc. 2023 Dec;3(12):e965. doi: 10.1002/cpz1.965.
4
Cytokinetic diversity in mammalian cells is revealed by the characterization of endogenous anillin, Ect2 and RhoA.哺乳动物细胞中的细胞动力学多样性通过内源性肌动球蛋白结合蛋白、Ect2 和 RhoA 的特征来揭示。
Open Biol. 2022 Nov;12(11):220247. doi: 10.1098/rsob.220247. Epub 2022 Nov 23.
5
cNap1 bridges centriole contact sites to maintain centrosome cohesion.cNap1 将中心粒接触位点桥接起来,以维持中心体的黏合。
PLoS Biol. 2022 Oct 25;20(10):e3001854. doi: 10.1371/journal.pbio.3001854. eCollection 2022 Oct.
6
Tip60 acetylation of histone H3K4 temporally controls chromosome passenger complex localization.组蛋白 H3K4 上的 Tip60 乙酰化在时间上控制着染色体乘客复合物的定位。
Mol Biol Cell. 2022 Aug 1;33(9):br15. doi: 10.1091/mbc.E21-06-0283. Epub 2022 Jun 2.
7
Correlative nanophotonic approaches to enlighten the nanoscale dynamics of living cell membranes.相关的纳米光子学方法,以阐明活细胞膜的纳米尺度动态。
Biochem Soc Trans. 2021 Nov 1;49(5):2357-2369. doi: 10.1042/BST20210457.
8
Three-dimensional superresolution fluorescence microscopy maps the variable molecular architecture of the nuclear pore complex.三维超分辨率荧光显微镜绘制核孔复合体的可变分子结构。
Mol Biol Cell. 2021 Aug 15;32(17):1523-1533. doi: 10.1091/mbc.E20-11-0728. Epub 2021 Jun 30.
9
Quantitative live-cell imaging and computational modeling shed new light on endogenous WNT/CTNNB1 signaling dynamics.定量活细胞成像和计算建模为内源性 WNT/CTNNB1 信号转导动力学提供了新的见解。
Elife. 2021 Jun 30;10:e66440. doi: 10.7554/eLife.66440.
10
A Condensed View of the Chromosome Passenger Complex.染色体乘客复合物概览
Trends Cell Biol. 2020 Sep;30(9):676-687. doi: 10.1016/j.tcb.2020.06.005. Epub 2020 Jul 17.
Nat Rev Mol Cell Biol. 2012 Dec;13(12):789-803. doi: 10.1038/nrm3474.
4
Quantitative live imaging of endogenous DNA replication in mammalian cells.定量活细胞内源性 DNA 复制的成像研究。
PLoS One. 2012;7(9):e45726. doi: 10.1371/journal.pone.0045726. Epub 2012 Sep 20.
5
Fiji: an open-source platform for biological-image analysis.斐济:一个用于生物影像分析的开源平台。
Nat Methods. 2012 Jun 28;9(7):676-82. doi: 10.1038/nmeth.2019.
6
Aurora B dynamics at centromeres create a diffusion-based phosphorylation gradient.着丝粒处极光 B 动力学形成基于扩散的磷酸化梯度。
J Cell Biol. 2011 Aug 22;194(4):539-49. doi: 10.1083/jcb.201103044. Epub 2011 Aug 15.
7
Rapid and efficient clathrin-mediated endocytosis revealed in genome-edited mammalian cells.基因组编辑哺乳动物细胞中快速有效的网格蛋白介导的内吞作用。
Nat Cell Biol. 2011 Mar;13(3):331-7. doi: 10.1038/ncb2175. Epub 2011 Feb 6.
8
A TALE nuclease architecture for efficient genome editing.一种用于高效基因组编辑的 TALE 核酸酶结构。
Nat Biotechnol. 2011 Feb;29(2):143-8. doi: 10.1038/nbt.1755. Epub 2010 Dec 22.
9
CellCognition: time-resolved phenotype annotation in high-throughput live cell imaging.CellCognition:高通量活细胞成像中的时分辨型注释。
Nat Methods. 2010 Sep;7(9):747-54. doi: 10.1038/nmeth.1486. Epub 2010 Aug 8.
10
NLS-mediated NPC functions of the nucleoporin Pom121.核孔蛋白 Pom121 的NLS 介导的 NPC 功能。
FEBS Lett. 2010 Aug 4;584(15):3292-8. doi: 10.1016/j.febslet.2010.07.008. Epub 2010 Jul 14.