Nutrition, Metabolism and Genomics Group, Division of Human Nutrition, Wageningen University, Wageningen, The Netherlands.
Center for Liver, Digestive and Metabolic Diseases, Department of Pediatrics, University Medical Center Groningen, University of Groningen, Groningen, The Netherlands.
Biol Sex Differ. 2014 Aug 29;5:11. doi: 10.1186/s13293-014-0011-9. eCollection 2014.
There is increasing appreciation for sexually dimorphic effects, but the molecular mechanisms underlying these effects are only partially understood. In the present study, we explored transcriptomics and epigenetic differences in the small intestine and colon of prepubescent male and female mice. In addition, the microbiota composition of the colonic luminal content has been examined.
At postnatal day 14, male and female C57BL/6 mice were sacrificed and the small intestine, colon and content of luminal colon were isolated. Gene expression of both segments of the intestine was analysed by microarray analysis. DNA methylation of the promoter regions of selected sexually dimorphic genes was examined by pyrosequencing. Composition of the microbiota was explored by deep sequencing.
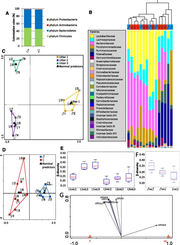
Sexually dimorphic genes were observed in both segments of the intestine of 2-week-old mouse pups, with a stronger effect in the small intestine. Amongst the total of 349 genes displaying a sexually dimorphic effect in the small intestine and/or colon, several candidates exhibited a previously established function in the intestine (i.e. Nts, Nucb2, Alox5ap and Retnlγ). In addition, differential expression of genes linked to intestinal bowel disease (i.e. Ccr3, Ccl11 and Tnfr) and colorectal cancer development (i.e. Wt1 and Mmp25) was observed between males and females. Amongst the genes displaying significant sexually dimorphic expression, nine genes were histone-modifying enzymes, suggesting that epigenetic mechanisms might be a potential underlying regulatory mechanism. However, our results reveal no significant changes in DNA methylation of analysed CpGs within the selected differentially expressed genes. With respect to the bacterial community composition in the colon, a dominant effect of litter origin was found but no significant sex effect was detected. However, a sex effect on the dominance of specific taxa was observed.
This study reveals molecular dissimilarities between males and females in the small intestine and colon of prepubescent mice, which might underlie differences in physiological functioning and in disease predisposition in the two sexes.
人们越来越意识到性别二态效应,但这些效应的分子机制尚不完全清楚。本研究探索了青春期前雄性和雌性小鼠的小肠和结肠的转录组学和表观遗传差异。此外,还检查了结肠腔内容物的微生物群落组成。
在出生后第 14 天,处死雄性和雌性 C57BL/6 小鼠,并分离小肠、结肠和腔内容物。通过微阵列分析分析两段肠道的基因表达。通过焦磷酸测序检查选定性别二态基因启动子区域的 DNA 甲基化。通过深度测序探索微生物群落的组成。
在 2 周龄小鼠幼仔的两段肠道中观察到性别二态基因,在小肠中影响更强。在小肠和/或结肠中表现出性别二态效应的总共 349 个基因中,有几个候选基因在肠道中具有先前确立的功能(即 Nts、Nucb2、Alox5ap 和 Retnlγ)。此外,雄性和雌性之间观察到与肠道疾病(即 Ccr3、Ccl11 和 Tnfr)和结直肠癌发展(即 Wt1 和 Mmp25)相关的基因表达存在差异。在所观察到的具有显著性别二态表达的基因中,有 9 个基因是组蛋白修饰酶,表明表观遗传机制可能是潜在的调节机制。然而,我们的结果揭示了在所分析的差异表达基因中,CpG 的 DNA 甲基化没有显著变化。就结肠中的细菌群落组成而言,发现了主要的窝效应,但没有检测到显著的性别效应。然而,观察到了特定分类群优势的性别效应。
本研究揭示了青春期前雄性和雌性小鼠小肠和结肠之间的分子差异,这可能是两种性别在生理功能和疾病易感性方面存在差异的基础。