Suppr超能文献

催化无活性的酪氨酸磷酸酶HD-PTP/PTPN23是运动神经元生存蛋白(SMN)复合体定位的新型调节因子。

The catalytically inactive tyrosine phosphatase HD-PTP/PTPN23 is a novel regulator of SMN complex localization.

作者信息

Husedzinovic Alma, Neumann Beate, Reymann Jürgen, Draeger-Meurer Stefanie, Chari Ashwin, Erfle Holger, Fischer Utz, Gruss Oliver J

机构信息

Zentrum für Molekulare Biologie der Universität Heidelberg, DKFZ-ZMBH Alliance, Universität Heidelberg, D-69120 Heidelberg, Germany.

European Molecular Biology Laboratory, Advanced Light Microscopy Facility Programme, D-69117 Heidelberg, Germany.

出版信息

Mol Biol Cell. 2015 Jan 15;26(2):161-71. doi: 10.1091/mbc.E14-06-1151. Epub 2014 Nov 12.

Abstract

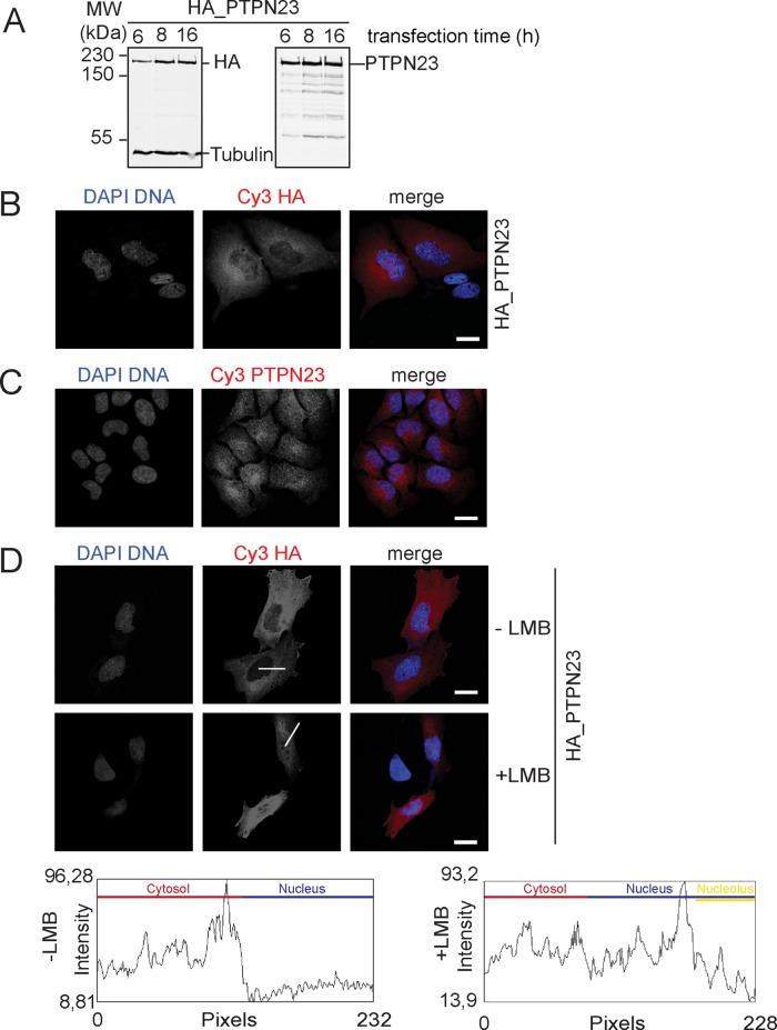
The survival motor neuron (SMN) complex fulfils essential functions in the assembly of snRNPs, which are key components in the splicing of pre-mRNAs. Little is known about the regulation of SMN complex activity by posttranslational modification despite its complicated phosphorylation pattern. Several phosphatases had been implicated in the regulation of SMN, including the nuclear phosphatases PPM1G and PP1γ. Here we systematically screened all human phosphatase gene products for a regulatory role in the SMN complex. We used the accumulation of SMN in Cajal bodies of intact proliferating cells, which actively assemble snRNPs, as a readout for unperturbed SMN complex function. Knockdown of 29 protein phosphatases interfered with SMN accumulation in Cajal bodies, suggesting impaired SMN complex function, among those the catalytically inactive, non-receptor-type tyrosine phosphatase PTPN23/HD-PTP. Knockdown of PTPN23 also led to changes in the phosphorylation pattern of SMN without affecting the assembly of the SMN complex. We further show interaction between SMN and PTPN23 and document that PTPN23, like SMN, shuttles between nucleus and cytoplasm. Our data provide the first comprehensive screen for SMN complex regulators and establish a novel regulatory function of PTPN23 in maintaining a highly phosphorylated state of SMN, which is important for its proper function in snRNP assembly.

摘要

存活运动神经元(SMN)复合体在小核核糖核蛋白颗粒(snRNPs)的组装中发挥着重要作用,而snRNPs是前体mRNA剪接的关键组成部分。尽管SMN复合体具有复杂的磷酸化模式,但关于其通过翻译后修饰进行调控的情况却知之甚少。已有几种磷酸酶被认为与SMN的调控有关,包括核磷酸酶PPM1G和PP1γ。在此,我们系统地筛选了所有人类磷酸酶基因产物,以确定其在SMN复合体中的调控作用。我们利用完整增殖细胞的 Cajal 体中SMN的积累作为衡量SMN复合体功能未受干扰的指标,这些细胞会积极组装snRNPs。敲低29种蛋白磷酸酶会干扰SMN在 Cajal 体中的积累,这表明SMN复合体功能受损,其中包括催化无活性的非受体型酪氨酸磷酸酶PTPN23/HD-PTP。敲低PTPN23也会导致SMN磷酸化模式的改变,但不影响SMN复合体的组装。我们进一步证明了SMN与PTPN23之间的相互作用,并证明PTPN23与SMN一样,在细胞核和细胞质之间穿梭。我们的数据首次对SMN复合体调节因子进行了全面筛选,并确立了PTPN23在维持SMN高度磷酸化状态方面的新调控功能,这对其在snRNP组装中的正常功能很重要。

https://cdn.ncbi.nlm.nih.gov/pmc/blobs/2499/4294665/053d9266a440/161fig1.jpg

文献AI研究员

20分钟写一篇综述,助力文献阅读效率提升50倍。

立即体验

用中文搜PubMed

大模型驱动的PubMed中文搜索引擎

马上搜索

文档翻译

学术文献翻译模型,支持多种主流文档格式。

立即体验