Suppr超能文献

用于选择性分选和抑制癌细胞的磷酸修饰磁性纳米颗粒的酶促转化

Enzymatic transformation of phosphate decorated magnetic nanoparticles for selectively sorting and inhibiting cancer cells.

作者信息

Du Xuewen, Zhou Jie, Wu Liheng, Sun Shouheng, Xu Bing

机构信息

Department of Chemistry, Brandeis University , Waltham, Massachusetts 02454, United States.

出版信息

Bioconjug Chem. 2014 Dec 17;25(12):2129-33. doi: 10.1021/bc500516g. Epub 2014 Dec 4.

Abstract

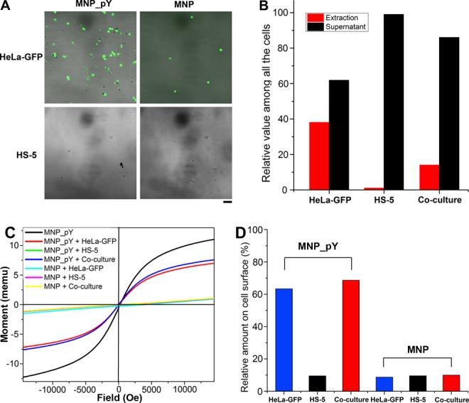
As an important and necessary step of sampling biological specimens, the separation of malignant cells from a mixed population of cells usually requires sophisticated instruments and/or expensive reagents. For health care in the developing regions, there is a need for an inexpensive sampling method to capture tumor cells for rapid and accurate diagnosis. Here we show that an underexplored generic difference-overexpression of ectophosphatases-between cancer and normal cells triggers the d-tyrosine phosphate decorated magnetic nanoparticles (Fe3O4-p(d-Tyr)) to adhere selectively on cancer cells upon catalytic dephosphorylation, which enables magnetic separation of cancer cells from mixed population of cells (e.g., cocultured cancer cell (HeLa-GFP) and stromal cells (HS-5)). Moreover, the Fe3O4-p(d-Tyr) nanoparticles also selectively inhibit cancer cells in the coculture. As a general method to broadly target cancer cells without highly specific ligand-receptor interactions (e.g., antibodies), the use of an enzymatic reaction to spatiotemporally modulate the state of various nanostructures in cellular environments will ultimately lead to the development of new theranostic applications of nanomaterials.

摘要

作为采集生物样本的重要且必要步骤,从混合细胞群体中分离恶性细胞通常需要精密仪器和/或昂贵试剂。对于发展中地区的医疗保健而言,需要一种廉价的采样方法来捕获肿瘤细胞以进行快速准确诊断。在此我们表明,癌症细胞与正常细胞之间一种未被充分探索的普遍差异——胞外磷酸酶的过表达,会在催化去磷酸化后促使磷酸化d-酪氨酸修饰的磁性纳米颗粒(Fe3O4-p(d-Tyr))选择性地黏附于癌细胞,这使得能够从混合细胞群体(例如共培养的癌细胞(HeLa-GFP)和基质细胞(HS-5))中磁性分离出癌细胞。此外,Fe3O4-p(d-Tyr)纳米颗粒在共培养中也能选择性地抑制癌细胞。作为一种无需高度特异性配体-受体相互作用(如抗体)即可广泛靶向癌细胞的通用方法,利用酶促反应在细胞环境中时空调节各种纳米结构的状态最终将推动纳米材料新的治疗诊断应用的发展。

https://cdn.ncbi.nlm.nih.gov/pmc/blobs/d098/4275154/c712c43ea00d/bc-2014-00516g_0005.jpg

文献AI研究员

20分钟写一篇综述,助力文献阅读效率提升50倍。

立即体验

用中文搜PubMed

大模型驱动的PubMed中文搜索引擎

马上搜索

文档翻译

学术文献翻译模型,支持多种主流文档格式。

立即体验