Suppr超能文献

静态拉伸以细胞外基质依赖性方式影响神经干细胞分化。

Static stretch affects neural stem cell differentiation in an extracellular matrix-dependent manner.

作者信息

Arulmoli Janahan, Pathak Medha M, McDonnell Lisa P, Nourse Jamison L, Tombola Francesco, Earthman James C, Flanagan Lisa A

机构信息

1] Department of Biomedical Engineering, University of California, Irvine, 3210 Natural Sciences II, Irvine, CA 92697-2715, USA [2] Sue &Bill Gross Stem Cell Research Center, University of California, Irvine, 845 Health Sciences Road, 3030 Gross Hall, Irvine, CA 92697-1705, USA.

Department of Physiology &Biophysics, University of California, Irvine, D380 Medical Sciences I, Irvine, CA 92697-4560, USA.

出版信息

Sci Rep. 2015 Feb 17;5:8499. doi: 10.1038/srep08499.

Abstract

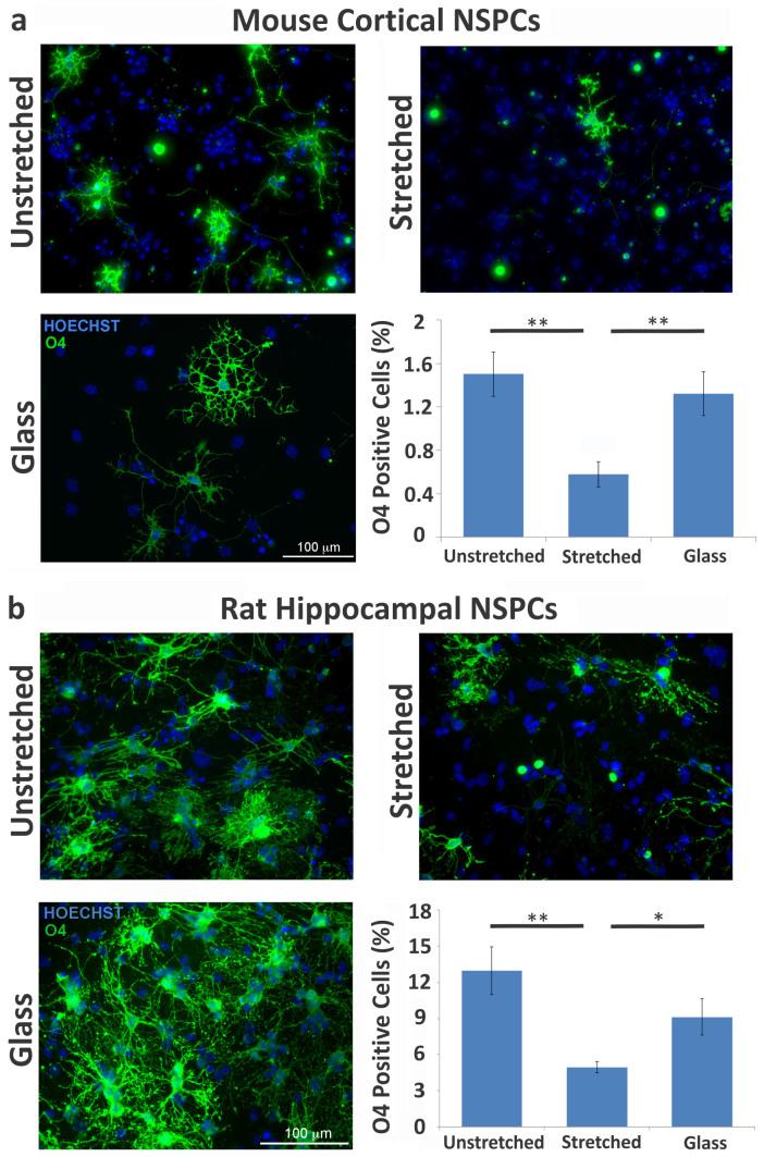
Neural stem and progenitor cell (NSPC) fate is strongly influenced by mechanotransduction as modulation of substrate stiffness affects lineage choice. Other types of mechanical stimuli, such as stretch (tensile strain), occur during CNS development and trauma, but their consequences for NSPC differentiation have not been reported. We delivered a 10% static equibiaxial stretch to NSPCs and examined effects on differentiation. We found static stretch specifically impacts NSPC differentiation into oligodendrocytes, but not neurons or astrocytes, and this effect is dependent on particular extracellular matrix (ECM)-integrin linkages. Generation of oligodendrocytes from NSPCs was reduced on laminin, an outcome likely mediated by the α6 laminin-binding integrin, whereas similar effects were not observed for NSPCs on fibronectin. Our data demonstrate a direct role for tensile strain in dictating the lineage choice of NSPCs and indicate the dependence of this phenomenon on specific substrate materials, which should be taken into account for the design of biomaterials for NSPC transplantation.

摘要

神经干细胞和祖细胞(NSPC)的命运受到机械转导的强烈影响,因为底物硬度的调节会影响谱系选择。在中枢神经系统发育和创伤过程中会出现其他类型的机械刺激,如拉伸(拉伸应变),但其对NSPC分化的影响尚未见报道。我们对NSPC施加10%的静态双轴拉伸,并研究其对分化的影响。我们发现静态拉伸特异性地影响NSPC向少突胶质细胞的分化,而对神经元或星形胶质细胞无影响,并且这种影响依赖于特定的细胞外基质(ECM)-整合素连接。在层粘连蛋白上,NSPC生成少突胶质细胞的能力降低,这一结果可能由α6层粘连蛋白结合整合素介导,而在纤连蛋白上的NSPC未观察到类似效应。我们的数据证明了拉伸应变在决定NSPC谱系选择中的直接作用,并表明这一现象对特定底物材料的依赖性,在设计用于NSPC移植的生物材料时应考虑这一点。

https://cdn.ncbi.nlm.nih.gov/pmc/blobs/a451/4330529/8dd38379344a/srep08499-f1.jpg

文献AI研究员

20分钟写一篇综述,助力文献阅读效率提升50倍。

立即体验

用中文搜PubMed

大模型驱动的PubMed中文搜索引擎

马上搜索

文档翻译

学术文献翻译模型,支持多种主流文档格式。

立即体验